• 文献检索
  • 文档翻译
  • 深度研究
  • 学术资讯
  • Suppr Zotero 插件Zotero 插件
  • 邀请有礼
  • 套餐&价格
  • 历史记录
应用&插件
Suppr Zotero 插件Zotero 插件浏览器插件Mac 客户端Windows 客户端微信小程序
定价
高级版会员购买积分包购买API积分包
服务
文献检索文档翻译深度研究API 文档MCP 服务
关于我们
关于 Suppr公司介绍联系我们用户协议隐私条款
关注我们

Suppr 超能文献

核心技术专利:CN118964589B侵权必究
粤ICP备2023148730 号-1Suppr @ 2026

文献检索

告别复杂PubMed语法,用中文像聊天一样搜索,搜遍4000万医学文献。AI智能推荐,让科研检索更轻松。

立即免费搜索

文件翻译

保留排版,准确专业,支持PDF/Word/PPT等文件格式,支持 12+语言互译。

免费翻译文档

深度研究

AI帮你快速写综述,25分钟生成高质量综述,智能提取关键信息,辅助科研写作。

立即免费体验

从内嗅皮层内侧到杏仁核基底外侧的投射神经元对于吗啡戒断记忆的恢复至关重要。

Projection neurons from medial entorhinal cortex to basolateral amygdala are critical for the retrieval of morphine withdrawal memory.

作者信息

Fu Yali, Cao Zixuan, Ye Ting, Yang Hao, Chu Chenshan, Lei Chao, Wen Yaxian, Cai Zhangyin, Yuan Yu, Guo Xinli, Yang Li, Sheng Huan, Cui Dongyang, Shao Da, Chen Ming, Lai Bin, Zheng Ping

机构信息

State Key Laboratory of Medical Neurobiology, Institutes of Brain Science, MOE Frontier Center for Brain Science, Department of Neurology of Zhongshan Hospital, Fudan University, Shanghai 200032, China.

Medical College of China Three Gorges University, Yichang 443002, China.

出版信息

iScience. 2024 Jun 11;27(7):110239. doi: 10.1016/j.isci.2024.110239. eCollection 2024 Jul 19.

DOI:10.1016/j.isci.2024.110239
PMID:39021787
原文链接:https://pmc.ncbi.nlm.nih.gov/articles/PMC11253517/
Abstract

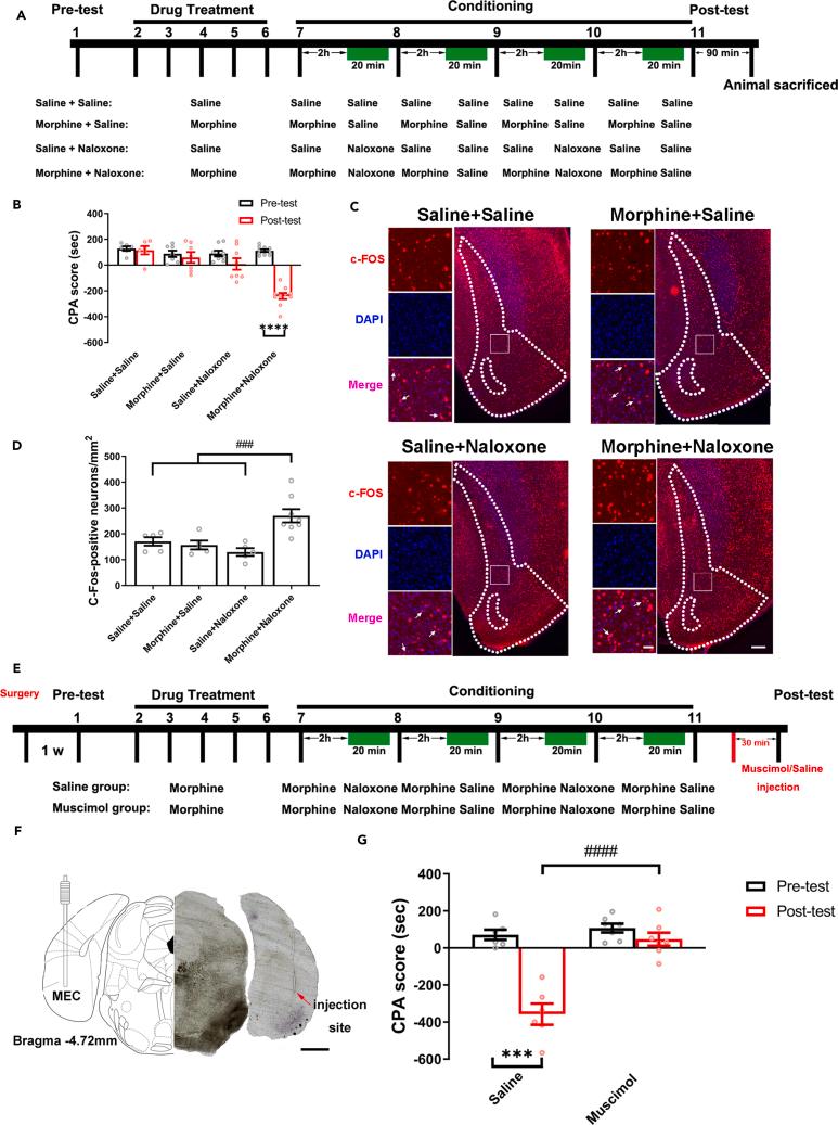
The medial entorhinal cortex (MEC) is crucial for contextual memory, yet its role in context-induced retrieval of morphine withdrawal memory remains unclear. This study investigated the role of the MEC and its projection neurons from MEC layer 5 to the basolateral amygdala (BLA) (MEC neurons) in context-induced retrieval of morphine withdrawal memory. Results show that context activates the MEC in morphine withdrawal mice, and the inactivation of the MEC inhibits context-induced retrieval of morphine withdrawal memory. At neural circuits, context activates MEC neurons in morphine withdrawal mice, and the inactivation of MEC neurons inhibits context-induced retrieval of morphine withdrawal memory. But MEC neurons are not activated by conditioning of context and morphine withdrawal, and the inhibition of MEC neurons do not influence the coupling of context and morphine withdrawal memory. These results suggest that MEC neurons are critical for the retrieval, but not for the formation, of morphine withdrawal memory.

摘要

内嗅皮层内侧(MEC)对情境记忆至关重要,但其在情境诱导的吗啡戒断记忆检索中的作用仍不清楚。本研究调查了MEC及其从MEC第5层到基底外侧杏仁核(BLA)的投射神经元(MEC神经元)在情境诱导的吗啡戒断记忆检索中的作用。结果表明,情境可激活吗啡戒断小鼠的MEC,而MEC失活会抑制情境诱导的吗啡戒断记忆检索。在神经回路方面,情境可激活吗啡戒断小鼠的MEC神经元,而MEC神经元失活会抑制情境诱导的吗啡戒断记忆检索。但是MEC神经元不会因情境与吗啡戒断的条件作用而被激活,并且抑制MEC神经元不会影响情境与吗啡戒断记忆的联结。这些结果表明,MEC神经元对吗啡戒断记忆的检索至关重要,但对其形成并不重要。

https://cdn.ncbi.nlm.nih.gov/pmc/blobs/f649/11253517/c7a242220929/gr7.jpg
https://cdn.ncbi.nlm.nih.gov/pmc/blobs/f649/11253517/137bc24cd07d/fx1.jpg
https://cdn.ncbi.nlm.nih.gov/pmc/blobs/f649/11253517/2bd82ee6fa62/gr1.jpg
https://cdn.ncbi.nlm.nih.gov/pmc/blobs/f649/11253517/1355bf38f08a/gr2.jpg
https://cdn.ncbi.nlm.nih.gov/pmc/blobs/f649/11253517/3e8a975c813b/gr3.jpg
https://cdn.ncbi.nlm.nih.gov/pmc/blobs/f649/11253517/0486d08213a1/gr4.jpg
https://cdn.ncbi.nlm.nih.gov/pmc/blobs/f649/11253517/3a996ced0ddc/gr5.jpg
https://cdn.ncbi.nlm.nih.gov/pmc/blobs/f649/11253517/952c345e18eb/gr6.jpg
https://cdn.ncbi.nlm.nih.gov/pmc/blobs/f649/11253517/c7a242220929/gr7.jpg
https://cdn.ncbi.nlm.nih.gov/pmc/blobs/f649/11253517/137bc24cd07d/fx1.jpg
https://cdn.ncbi.nlm.nih.gov/pmc/blobs/f649/11253517/2bd82ee6fa62/gr1.jpg
https://cdn.ncbi.nlm.nih.gov/pmc/blobs/f649/11253517/1355bf38f08a/gr2.jpg
https://cdn.ncbi.nlm.nih.gov/pmc/blobs/f649/11253517/3e8a975c813b/gr3.jpg
https://cdn.ncbi.nlm.nih.gov/pmc/blobs/f649/11253517/0486d08213a1/gr4.jpg
https://cdn.ncbi.nlm.nih.gov/pmc/blobs/f649/11253517/3a996ced0ddc/gr5.jpg
https://cdn.ncbi.nlm.nih.gov/pmc/blobs/f649/11253517/952c345e18eb/gr6.jpg
https://cdn.ncbi.nlm.nih.gov/pmc/blobs/f649/11253517/c7a242220929/gr7.jpg

相似文献

1
Projection neurons from medial entorhinal cortex to basolateral amygdala are critical for the retrieval of morphine withdrawal memory.从内嗅皮层内侧到杏仁核基底外侧的投射神经元对于吗啡戒断记忆的恢复至关重要。
iScience. 2024 Jun 11;27(7):110239. doi: 10.1016/j.isci.2024.110239. eCollection 2024 Jul 19.
2
Different projection neurons of basolateral amygdala participate in the retrieval of morphine withdrawal memory with diverse molecular pathways.不同的外侧杏仁核投射神经元通过不同的分子途径参与吗啡戒断记忆的提取。
Mol Psychiatry. 2024 Mar;29(3):793-808. doi: 10.1038/s41380-023-02371-x. Epub 2023 Dec 26.
3
Memory retrieval in addiction: a role for miR-105-mediated regulation of D1 receptors in mPFC neurons projecting to the basolateral amygdala.成瘾记忆的提取:miR-105 介导的调控 mPFC 神经元投射到基底外侧杏仁核的 D1 受体的作用。
BMC Biol. 2017 Dec 27;15(1):128. doi: 10.1186/s12915-017-0467-2.
4
Crucial role of feedback signals from prelimbic cortex to basolateral amygdala in the retrieval of morphine withdrawal memory.前额皮质到外侧杏仁核的反馈信号在吗啡戒断记忆检索中的关键作用。
Sci Adv. 2019 Feb 20;5(2):eaat3210. doi: 10.1126/sciadv.aat3210. eCollection 2019 Feb.
5
A Conditioning-Strengthened Circuit From CA1 of Dorsal Hippocampus to Basolateral Amygdala Participates in Morphine-Withdrawal Memory Retrieval.一条从背侧海马体CA1到基底外侧杏仁核的条件强化回路参与吗啡戒断记忆提取。
Front Neurosci. 2020 Jul 14;14:646. doi: 10.3389/fnins.2020.00646. eCollection 2020.
6
Basolateral Amygdala Inputs to the Medial Entorhinal Cortex Selectively Modulate the Consolidation of Spatial and Contextual Learning.基底外侧杏仁核对内侧隔核的输入选择性调节空间和情景学习的巩固。
J Neurosci. 2018 Mar 14;38(11):2698-2712. doi: 10.1523/JNEUROSCI.2848-17.2018. Epub 2018 Feb 5.
7
Projection from the basolateral amygdala to the anterior cingulate cortex facilitates the consolidation of long-term withdrawal memory.从基底外侧杏仁核到前扣带皮层的投射促进了长期戒断记忆的巩固。
Addict Biol. 2021 Nov;26(6):e13048. doi: 10.1111/adb.13048. Epub 2021 May 11.
8
Activity in projection neurons from prelimbic cortex to the PVT is necessary for retrieval of morphine withdrawal memory.前额皮质到 PVT 的投射神经元的活动对于吗啡戒断记忆的提取是必要的。
Cell Rep. 2021 Apr 6;35(1):108958. doi: 10.1016/j.celrep.2021.108958.
9
Differential involvement of nucleus tractus solitarius projections and locus coeruleus projections to the basolateral amygdala in morphine-associated memory destabilization.孤束核投射和蓝斑核投射对基底外侧杏仁核中吗啡相关记忆不稳定的差异参与。
Prog Neuropsychopharmacol Biol Psychiatry. 2022 Apr 20;115:110496. doi: 10.1016/j.pnpbp.2021.110496. Epub 2021 Dec 18.
10
Formation of chronic morphine withdrawal memories requires C1QL3-mediated regulation of PSD95 in the mouse basolateral amygdala.慢性吗啡戒断记忆的形成需要 C1QL3 介导的小鼠基底外侧杏仁核 PSD95 调节。
Biochem Biophys Res Commun. 2024 Aug 6;720:150076. doi: 10.1016/j.bbrc.2024.150076. Epub 2024 May 8.

引用本文的文献

1
Protocol to study the role of medial entorhinal cortex-basolateral amygdala circuit in context-induced retrieval of morphine withdrawal memory in mice.研究内侧内嗅皮层-基底外侧杏仁核回路在小鼠情境诱导的吗啡戒断记忆恢复中的作用的实验方案。
STAR Protoc. 2025 Mar 21;6(1):103542. doi: 10.1016/j.xpro.2024.103542. Epub 2025 Feb 6.

本文引用的文献

1
Progressive Excitability Changes in the Medial Entorhinal Cortex in the 3xTg Mouse Model of Alzheimer's Disease Pathology.阿尔茨海默病病理 3xTg 小鼠模型中海马旁回中间核的渐进性兴奋性变化。
J Neurosci. 2023 Nov 1;43(44):7441-7454. doi: 10.1523/JNEUROSCI.1204-23.2023. Epub 2023 Sep 15.
2
Nucleus accumbens circuit disinhibits lateral hypothalamus glutamatergic neurons contributing to morphine withdrawal memory in male mice.伏隔核回路抑制外侧下丘脑谷氨酸能神经元,有助于雄性小鼠的吗啡戒断记忆。
Nat Commun. 2023 Jan 5;14(1):71. doi: 10.1038/s41467-022-35758-5.
3
Locus coeruleus input-modulated reactivation of dentate gyrus opioid-withdrawal engrams promotes extinction.
蓝斑核输入调制的齿状回阿片类戒断印痕再激活促进了消退。
Neuropsychopharmacology. 2023 Jan;48(2):327-340. doi: 10.1038/s41386-022-01477-0. Epub 2022 Oct 27.
4
Formation and fate of an engram in the lateral amygdala supporting a rewarding memory in mice.在支持小鼠奖赏记忆的外侧杏仁核中,记忆痕迹的形成和命运。
Neuropsychopharmacology. 2023 Apr;48(5):724-733. doi: 10.1038/s41386-022-01472-5. Epub 2022 Oct 19.
5
Impaired sharp-wave ripple coordination between the medial entorhinal cortex and hippocampal CA1 of knock-in model of Alzheimer's disease.阿尔茨海默病基因敲入模型中内嗅皮层与海马CA1区之间锐波涟漪协调性受损。
Front Syst Neurosci. 2022 Aug 25;16:955178. doi: 10.3389/fnsys.2022.955178. eCollection 2022.
6
The Entorhinal Cortex as a Gateway for Amygdala Influences on Memory Consolidation.内嗅皮层作为杏仁核对记忆巩固影响的门户。
Neuroscience. 2022 Aug 10;497:86-96. doi: 10.1016/j.neuroscience.2022.01.023. Epub 2022 Feb 3.
7
Turnover of fear engram cells by repeated experience.恐惧记忆细胞通过重复经验的更替。
Curr Biol. 2021 Dec 20;31(24):5450-5461.e4. doi: 10.1016/j.cub.2021.10.004. Epub 2021 Oct 22.
8
Deep entorhinal cortex: from circuit organization to spatial cognition and memory.深度内嗅皮层:从电路组织到空间认知和记忆。
Trends Neurosci. 2021 Nov;44(11):876-887. doi: 10.1016/j.tins.2021.08.003. Epub 2021 Sep 28.
9
Microcircuits for spatial coding in the medial entorhinal cortex.内侧内嗅皮层中用于空间编码的微电路。
Physiol Rev. 2022 Apr 1;102(2):653-688. doi: 10.1152/physrev.00042.2020. Epub 2021 Jul 13.
10
Activity in projection neurons from prelimbic cortex to the PVT is necessary for retrieval of morphine withdrawal memory.前额皮质到 PVT 的投射神经元的活动对于吗啡戒断记忆的提取是必要的。
Cell Rep. 2021 Apr 6;35(1):108958. doi: 10.1016/j.celrep.2021.108958.