Suppr超能文献

用于抗生素荧光检测的共价有机框架材料

Covalent organic frameworks-based materials for antibiotics fluorescence detection.

作者信息

Ji Mingyang, Li Jiani, Liu Anan, Ma Dongge

机构信息

Department of Chemistry, School of Light Industry Science and Engineering, Beijing Technology and Business University, 100048, Beijing, China.

Basic Experimental Centre for Natural Science, University of Science and Technology Beijing, Xueyuan Road 30, Beijing, 100083, China.

出版信息

Heliyon. 2024 Jun 17;10(12):e33118. doi: 10.1016/j.heliyon.2024.e33118. eCollection 2024 Jun 30.

Abstract

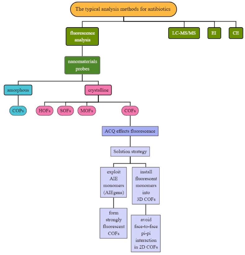
Antibiotics play a vital role in safeguarding people's health since most bacterial infection can be efficiently controlled and cured by treating with suitable antibiotics. However, excessive use of antibiotics in husbandry and aquaculture leaded to the pollution of eco-environment. Thus, it is important to develop simple facile methods and effective functional materials for quick on-site analysis of antibiotics. Covalent organic frameworks (COFs), as a kind of porous crystalline covalent bond linked polymers, have demonstrated its power in multiple fields. Herein, we will discuss COFs-based materials utilized as antibiotics sensors with fluorescence method. For each sensor, we will mainly discuss the mechanism for antibiotics recognition, the preparation, characterization and fluorescence sensing performance of specific antibiotics. The mechanism to illustrate the interaction between sensors and antibiotics analytes would also be stressed.

摘要

抗生素在保障人们的健康方面发挥着至关重要的作用,因为大多数细菌感染通过使用合适的抗生素进行治疗可以得到有效控制和治愈。然而,畜牧业和水产养殖业中抗生素的过度使用导致了生态环境污染。因此,开发简单便捷的方法和有效的功能材料用于抗生素的快速现场分析非常重要。共价有机框架(COFs)作为一种多孔晶体共价键连接的聚合物,已在多个领域展现出其优势。在此,我们将讨论基于COFs的材料作为荧光法抗生素传感器的应用。对于每个传感器,我们将主要讨论抗生素识别机制、特定抗生素的制备、表征及荧光传感性能。阐明传感器与抗生素分析物之间相互作用的机制也将受到重点关注。

https://cdn.ncbi.nlm.nih.gov/pmc/blobs/955b/11252977/c9fd7ba32945/ga1.jpg

文献检索

告别复杂PubMed语法,用中文像聊天一样搜索,搜遍4000万医学文献。AI智能推荐,让科研检索更轻松。

立即免费搜索

文件翻译

保留排版,准确专业,支持PDF/Word/PPT等文件格式,支持 12+语言互译。

免费翻译文档

深度研究

AI帮你快速写综述,25分钟生成高质量综述,智能提取关键信息,辅助科研写作。

立即免费体验