• 文献检索
  • 文档翻译
  • 深度研究
  • 学术资讯
  • Suppr Zotero 插件Zotero 插件
  • 邀请有礼
  • 套餐&价格
  • 历史记录
应用&插件
Suppr Zotero 插件Zotero 插件浏览器插件Mac 客户端Windows 客户端微信小程序
定价
高级版会员购买积分包购买API积分包
服务
文献检索文档翻译深度研究API 文档MCP 服务
关于我们
关于 Suppr公司介绍联系我们用户协议隐私条款
关注我们

Suppr 超能文献

核心技术专利:CN118964589B侵权必究
粤ICP备2023148730 号-1Suppr @ 2026

文献检索

告别复杂PubMed语法,用中文像聊天一样搜索,搜遍4000万医学文献。AI智能推荐,让科研检索更轻松。

立即免费搜索

文件翻译

保留排版,准确专业,支持PDF/Word/PPT等文件格式,支持 12+语言互译。

免费翻译文档

深度研究

AI帮你快速写综述,25分钟生成高质量综述,智能提取关键信息,辅助科研写作。

立即免费体验

铁调节蛋白2通过维持巨噬细胞中的溶酶体功能来促进抗菌免疫。

Iron regulatory protein 2 contributes to antimicrobial immunity by preserving lysosomal function in macrophages.

作者信息

Cheng Chen, Xing Zhiyao, Zhang Wenxin, Zheng Lei, Zhao Hongting, Zhang Xiao, Ding Yibing, Qiao Tong, Li Yi, Meyron-Holtz Esther G, Missirlis Fanis, Fan Zhiwen, Li Kuanyu

机构信息

State Key Laboratory of Pharmaceutical Biotechnology, Jiangsu Key Laboratory of Molecular Medicine, Medical School, Nanjing University, Nanjing 210093, People's Republic of China.

Department of Vascular Surgery, Nanjing Drum Tower Hospital, Affiliated Hospital of Medical School, Nanjing University, Nanjing 210093, People's Republic of China.

出版信息

Proc Natl Acad Sci U S A. 2024 Jul 30;121(31):e2321929121. doi: 10.1073/pnas.2321929121. Epub 2024 Jul 24.

DOI:10.1073/pnas.2321929121
PMID:39047035
原文链接:https://pmc.ncbi.nlm.nih.gov/articles/PMC11295080/
Abstract

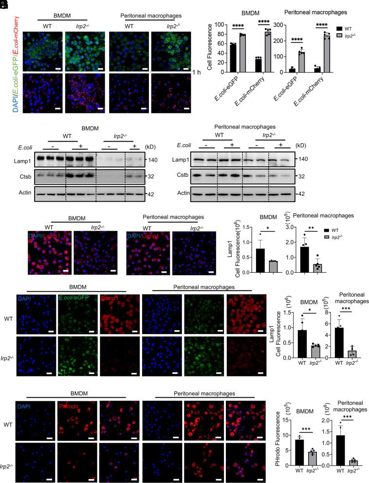
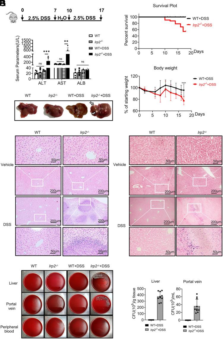
Colorectal cancer and Crohn's disease patients develop pyogenic liver abscesses due to failures of immune cells to fight off bacterial infections. Here, we show that mice lacking iron regulatory protein 2 (), globally () or myeloid cell lineage ()-specifically (, are highly susceptible to liver abscesses when the intestinal tissue was injured with dextran sodium sulfate treatment. Further studies demonstrated that is required for lysosomal acidification and biogenesis, both of which are crucial for bacterial clearance. In -deficient liver tissue or macrophages, the nuclear location of transcription factor EB (Tfeb) was remarkably reduced, leading to the downregulation of Tfeb target genes that encode critical components for lysosomal biogenesis. Tfeb mislocalization was reversed by hypoxia-inducible factor 2 inhibitor PT2385 and, independently, through inhibition of lactic acid production. These experimental findings were confirmed clinically in patients with Crohn's disease and through bioinformatic searches in databases from Crohn's disease or ulcerative colitis biopsies showing loss of IRP2 and transcription factor EB (TFEB)-dependent lysosomal gene expression. Overall, our study highlights a mechanism whereby Irp2 supports nuclear translocation of Tfeb and lysosomal function, preserving macrophage antimicrobial activity and protecting the liver against invading bacteria during intestinal inflammation.

摘要

由于免疫细胞无法抵御细菌感染,结直肠癌和克罗恩病患者会发生化脓性肝脓肿。在此,我们发现,在用葡聚糖硫酸钠处理损伤肠道组织时,全身性或髓系细胞谱系特异性缺乏铁调节蛋白2(IRP2)的小鼠对肝脓肿高度易感。进一步研究表明,溶酶体酸化和生物发生都需要IRP2,而这两者对于细菌清除至关重要。在IRP2缺陷的肝组织或巨噬细胞中,转录因子EB(Tfeb)的核定位显著降低,导致Tfeb靶基因的下调,这些靶基因编码溶酶体生物发生的关键成分。缺氧诱导因子2抑制剂PT2385可逆转Tfeb的错误定位,并且独立地通过抑制乳酸产生来逆转。这些实验结果在克罗恩病患者中得到临床证实,并通过对来自克罗恩病或溃疡性结肠炎活检的数据库进行生物信息学搜索得到证实,结果显示IRP2和转录因子EB(TFEB)依赖性溶酶体基因表达缺失。总体而言,我们的研究突出了一种机制,即Irp2支持Tfeb的核转位和溶酶体功能,在肠道炎症期间保持巨噬细胞抗菌活性并保护肝脏免受入侵细菌的侵害。

https://cdn.ncbi.nlm.nih.gov/pmc/blobs/a5bf/11295080/098a0796379c/pnas.2321929121fig08.jpg
https://cdn.ncbi.nlm.nih.gov/pmc/blobs/a5bf/11295080/30a83fd0800f/pnas.2321929121fig01.jpg
https://cdn.ncbi.nlm.nih.gov/pmc/blobs/a5bf/11295080/5fa54863aae0/pnas.2321929121fig02.jpg
https://cdn.ncbi.nlm.nih.gov/pmc/blobs/a5bf/11295080/fdac2027022d/pnas.2321929121fig03.jpg
https://cdn.ncbi.nlm.nih.gov/pmc/blobs/a5bf/11295080/24216ae13b34/pnas.2321929121fig04.jpg
https://cdn.ncbi.nlm.nih.gov/pmc/blobs/a5bf/11295080/a0241b92cb2a/pnas.2321929121fig05.jpg
https://cdn.ncbi.nlm.nih.gov/pmc/blobs/a5bf/11295080/d7224de246c1/pnas.2321929121fig06.jpg
https://cdn.ncbi.nlm.nih.gov/pmc/blobs/a5bf/11295080/5835b23baef2/pnas.2321929121fig07.jpg
https://cdn.ncbi.nlm.nih.gov/pmc/blobs/a5bf/11295080/098a0796379c/pnas.2321929121fig08.jpg
https://cdn.ncbi.nlm.nih.gov/pmc/blobs/a5bf/11295080/30a83fd0800f/pnas.2321929121fig01.jpg
https://cdn.ncbi.nlm.nih.gov/pmc/blobs/a5bf/11295080/5fa54863aae0/pnas.2321929121fig02.jpg
https://cdn.ncbi.nlm.nih.gov/pmc/blobs/a5bf/11295080/fdac2027022d/pnas.2321929121fig03.jpg
https://cdn.ncbi.nlm.nih.gov/pmc/blobs/a5bf/11295080/24216ae13b34/pnas.2321929121fig04.jpg
https://cdn.ncbi.nlm.nih.gov/pmc/blobs/a5bf/11295080/a0241b92cb2a/pnas.2321929121fig05.jpg
https://cdn.ncbi.nlm.nih.gov/pmc/blobs/a5bf/11295080/d7224de246c1/pnas.2321929121fig06.jpg
https://cdn.ncbi.nlm.nih.gov/pmc/blobs/a5bf/11295080/5835b23baef2/pnas.2321929121fig07.jpg
https://cdn.ncbi.nlm.nih.gov/pmc/blobs/a5bf/11295080/098a0796379c/pnas.2321929121fig08.jpg

相似文献

1
Iron regulatory protein 2 contributes to antimicrobial immunity by preserving lysosomal function in macrophages.铁调节蛋白2通过维持巨噬细胞中的溶酶体功能来促进抗菌免疫。
Proc Natl Acad Sci U S A. 2024 Jul 30;121(31):e2321929121. doi: 10.1073/pnas.2321929121. Epub 2024 Jul 24.
2
inhibits nuclear translocation of TFEB, the master transcription factor for lysosomal biogenesis.抑制 TFEB 的核易位,TFEB 是溶酶体生物发生的主转录因子。
J Bacteriol. 2024 Aug 22;206(8):e0015024. doi: 10.1128/jb.00150-24. Epub 2024 Jul 26.
3
Impaired TFEB-mediated lysosomal biogenesis promotes the development of pancreatitis in mice and is associated with human pancreatitis.TFEB 介导的溶酶体生物发生受损促进了小鼠胰腺炎的发展,并与人类胰腺炎有关。
Autophagy. 2019 Nov;15(11):1954-1969. doi: 10.1080/15548627.2019.1596486. Epub 2019 Mar 30.
4
Carbon monoxide-induced TFEB nuclear translocation enhances mitophagy/mitochondrial biogenesis in hepatocytes and ameliorates inflammatory liver injury.一氧化碳诱导的 TFEB 核转位增强肝细胞的线粒体自噬/生物发生,改善炎症性肝损伤。
Cell Death Dis. 2018 Oct 17;9(11):1060. doi: 10.1038/s41419-018-1112-x.
5
Enhancing lysosomal biogenesis and autophagic flux by activating the transcription factor EB protects against cadmium-induced neurotoxicity.通过激活转录因子 EB 增强溶酶体生物发生和自噬流可预防镉诱导的神经毒性。
Sci Rep. 2017 Feb 27;7:43466. doi: 10.1038/srep43466.
6
HIF-2α drives hepatic Kupffer cell death and proinflammatory recruited macrophage activation in nonalcoholic steatohepatitis.低氧诱导因子 2α 驱动非酒精性脂肪性肝炎中肝脏枯否细胞死亡和促炎性募集巨噬细胞激活。
Sci Transl Med. 2024 Sep 11;16(764):eadi0284. doi: 10.1126/scitranslmed.adi0284.
7
TFEB activation in macrophages attenuates postmyocardial infarction ventricular dysfunction independently of ATG5-mediated autophagy.TFEB 在巨噬细胞中的激活可独立于 ATG5 介导的自噬减轻心肌梗死后心室功能障碍。
JCI Insight. 2019 Nov 1;4(21):127312. doi: 10.1172/jci.insight.127312.
8
Nuclear miR-30b-5p suppresses TFEB-mediated lysosomal biogenesis and autophagy.核 miR-30b-5p 抑制 TFEB 介导的溶酶体生物发生和自噬。
Cell Death Differ. 2021 Jan;28(1):320-336. doi: 10.1038/s41418-020-0602-4. Epub 2020 Aug 6.
9
Increased lysosomal biogenesis in activated microglia and exacerbated neuronal damage after traumatic brain injury in progranulin-deficient mice.颗粒蛋白前体缺乏型小鼠创伤性脑损伤后活化小胶质细胞中溶酶体生物发生增加和神经元损伤加重。
Neuroscience. 2013 Oct 10;250:8-19. doi: 10.1016/j.neuroscience.2013.06.049. Epub 2013 Jul 2.
10
Neuronal-Targeted TFEB Accelerates Lysosomal Degradation of APP, Reducing Aβ Generation and Amyloid Plaque Pathogenesis.神经元靶向的转录因子EB(TFEB)加速淀粉样前体蛋白(APP)的溶酶体降解,减少β淀粉样蛋白(Aβ)生成及淀粉样斑块发病机制。
J Neurosci. 2015 Sep 2;35(35):12137-51. doi: 10.1523/JNEUROSCI.0705-15.2015.

引用本文的文献

1
Macrophages Internalize Epithelial-Derived Extracellular Vesicles That Contain Ferritin via the Macrophage Scavenger Receptor 1 to Promote Inflammatory Bowel Disease.巨噬细胞通过巨噬细胞清道夫受体1内化含有铁蛋白的上皮来源细胞外囊泡,从而促进炎症性肠病。
J Extracell Vesicles. 2025 Jun;14(6):e70105. doi: 10.1002/jev2.70105.

本文引用的文献

1
Mechanisms controlling cellular and systemic iron homeostasis.控制细胞和全身铁稳态的机制。
Nat Rev Mol Cell Biol. 2024 Feb;25(2):133-155. doi: 10.1038/s41580-023-00648-1. Epub 2023 Oct 2.
2
Iron drives anabolic metabolism through active histone demethylation and mTORC1.铁通过活跃的组蛋白去甲基化和 mTORC1 驱动合成代谢。
Nat Cell Biol. 2023 Oct;25(10):1478-1494. doi: 10.1038/s41556-023-01225-6. Epub 2023 Sep 25.
3
Hormone replacement therapy for postmenopausal atherosclerosis is offset by late age iron deposition.
绝经后动脉粥样硬化的激素替代疗法因晚期铁沉积而抵消。
Elife. 2023 Aug 10;12:e80494. doi: 10.7554/eLife.80494.
4
A Population-Based Study of Unfavorable Prognostic Factors Associated With Pyogenic Liver Abscess.一项基于人群的与化脓性肝脓肿相关的不良预后因素研究。
Open Forum Infect Dis. 2023 Jul 11;10(8):ofad352. doi: 10.1093/ofid/ofad352. eCollection 2023 Aug.
5
Pyogenic liver abscess complicated with endogenous endophthalmitis caused by Klebsiella pneumoniae: A case report and Literature Review.由肺炎克雷伯菌引起的化脓性肝脓肿合并内源性眼内炎:一例病例报告并文献复习。
Immun Inflamm Dis. 2023 Jul;11(7):e943. doi: 10.1002/iid3.943.
6
Development and validation of a nomogram for predicting sepsis in patients with pyogenic liver abscess.基于化脓性肝脓肿患者的列线图预测脓毒症的开发与验证。
Sci Rep. 2023 Jul 5;13(1):10849. doi: 10.1038/s41598-023-37907-2.
7
The New Changes of Epidemiology, Etiology, and Clinical Characteristics of Pyogenic Liver Abscesses: A Retrospective Study in a Hospital in Northern China.化脓性肝脓肿的流行病学、病因学及临床特征的新变化:中国北方某医院的一项回顾性研究
Infect Drug Resist. 2023 Jun 22;16:4013-4023. doi: 10.2147/IDR.S416860. eCollection 2023.
8
Macrophages in intestinal homeostasis and inflammatory bowel disease.肠道稳态和炎症性肠病中的巨噬细胞。
Nat Rev Gastroenterol Hepatol. 2023 Aug;20(8):538-553. doi: 10.1038/s41575-023-00769-0. Epub 2023 Apr 17.
9
Stimulation of Hepatic Ferritinophagy Mitigates Depletion-Induced Anemia.刺激肝脏铁自噬可减轻缺铁性贫血。
Antioxidants (Basel). 2023 Feb 24;12(3):566. doi: 10.3390/antiox12030566.
10
Structure of the lysosomal mTORC1-TFEB-Rag-Ragulator megacomplex.溶酶体 mTORC1-TFEB-Rag-Ragulator 巨型复合物的结构。
Nature. 2023 Feb;614(7948):572-579. doi: 10.1038/s41586-022-05652-7. Epub 2023 Jan 25.