• 文献检索
  • 文档翻译
  • 深度研究
  • 学术资讯
  • Suppr Zotero 插件Zotero 插件
  • 邀请有礼
  • 套餐&价格
  • 历史记录
应用&插件
Suppr Zotero 插件Zotero 插件浏览器插件Mac 客户端Windows 客户端微信小程序
定价
高级版会员购买积分包购买API积分包
服务
文献检索文档翻译深度研究API 文档MCP 服务
关于我们
关于 Suppr公司介绍联系我们用户协议隐私条款
关注我们

Suppr 超能文献

核心技术专利:CN118964589B侵权必究
粤ICP备2023148730 号-1Suppr @ 2026

文献检索

告别复杂PubMed语法,用中文像聊天一样搜索,搜遍4000万医学文献。AI智能推荐,让科研检索更轻松。

立即免费搜索

文件翻译

保留排版,准确专业,支持PDF/Word/PPT等文件格式,支持 12+语言互译。

免费翻译文档

深度研究

AI帮你快速写综述,25分钟生成高质量综述,智能提取关键信息,辅助科研写作。

立即免费体验

基于改进的生物启发式金枪鱼群优化算法的无人机路径规划

Path Planning of Unmanned Aerial Vehicles Based on an Improved Bio-Inspired Tuna Swarm Optimization Algorithm.

作者信息

Wang Qinyong, Xu Minghai, Hu Zhongyi

机构信息

School of Artificial Intelligence, Zhejiang College of Security Technology, Wenzhou 325016, China.

School of Intelligent Manufacturing and Electronic Engineering, Wenzhou University of Technology, Wenzhou 325035, China.

出版信息

Biomimetics (Basel). 2024 Jun 26;9(7):388. doi: 10.3390/biomimetics9070388.

DOI:10.3390/biomimetics9070388
PMID:39056829
原文链接:https://pmc.ncbi.nlm.nih.gov/articles/PMC11275168/
Abstract

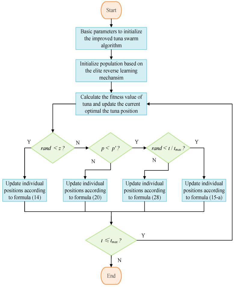
The Sine-Levy tuna swarm optimization (SLTSO) algorithm is a novel method based on the sine strategy and Levy flight guidance. It is presented as a solution to the shortcomings of the tuna swarm optimization (TSO) algorithm, which include its tendency to reach local optima and limited capacity to search worldwide. This algorithm updates locations using the Levy flight technique and greedy approach and generates initial solutions using an elite reverse learning process. Additionally, it offers an individual location optimization method called golden sine, which enhances the algorithm's capacity to explore widely and steer clear of local optima. To plan UAV flight paths safely and effectively in complex obstacle environments, the SLTSO algorithm considers constraints such as geographic and airspace obstacles, along with performance metrics like flight environment, flight space, flight distance, angle, altitude, and threat levels. The effectiveness of the algorithm is verified by simulation and the creation of a path planning model. Experimental results show that the SLTSO algorithm displays faster convergence rates, better optimization precision, shorter and smoother paths, and concomitant reduction in energy usage. A drone can now map its route far more effectively thanks to these improvements. Consequently, the proposed SLTSO algorithm demonstrates both efficacy and superiority in UAV route planning applications.

摘要

正弦-莱维金枪鱼群优化(SLTSO)算法是一种基于正弦策略和莱维飞行引导的新型方法。它是针对金枪鱼群优化(TSO)算法的缺点而提出的,这些缺点包括其倾向于陷入局部最优以及在全局搜索能力有限。该算法使用莱维飞行技术和贪婪方法更新位置,并通过精英反向学习过程生成初始解。此外,它还提供了一种名为黄金正弦的个体位置优化方法,增强了算法广泛探索和避免局部最优的能力。为了在复杂的障碍物环境中安全有效地规划无人机飞行路径,SLTSO算法考虑了地理和空域障碍物等约束条件,以及飞行环境、飞行空间、飞行距离·、角度、高度和威胁级别等性能指标。通过仿真和创建路径规划模型验证了该算法的有效性。实验结果表明,SLTSO算法具有更快的收敛速度、更好的优化精度、更短和平滑的路径,以及随之而来的能源使用减少。由于这些改进,无人机现在可以更有效地绘制其路线。因此,所提出的SLTSO算法在无人机路径规划应用中展示了有效性和优越性。

https://cdn.ncbi.nlm.nih.gov/pmc/blobs/66b7/11275168/eab434790a5b/biomimetics-09-00388-g009.jpg
https://cdn.ncbi.nlm.nih.gov/pmc/blobs/66b7/11275168/69293252c9ab/biomimetics-09-00388-g001.jpg
https://cdn.ncbi.nlm.nih.gov/pmc/blobs/66b7/11275168/1903a4f8d9eb/biomimetics-09-00388-g002.jpg
https://cdn.ncbi.nlm.nih.gov/pmc/blobs/66b7/11275168/71096c8e8256/biomimetics-09-00388-g003.jpg
https://cdn.ncbi.nlm.nih.gov/pmc/blobs/66b7/11275168/493f3c4b0503/biomimetics-09-00388-g004a.jpg
https://cdn.ncbi.nlm.nih.gov/pmc/blobs/66b7/11275168/e8daee3bb030/biomimetics-09-00388-g005.jpg
https://cdn.ncbi.nlm.nih.gov/pmc/blobs/66b7/11275168/76fd3a7b65f0/biomimetics-09-00388-g006.jpg
https://cdn.ncbi.nlm.nih.gov/pmc/blobs/66b7/11275168/333c0ca68afc/biomimetics-09-00388-g007.jpg
https://cdn.ncbi.nlm.nih.gov/pmc/blobs/66b7/11275168/e969c41bf689/biomimetics-09-00388-g008.jpg
https://cdn.ncbi.nlm.nih.gov/pmc/blobs/66b7/11275168/eab434790a5b/biomimetics-09-00388-g009.jpg
https://cdn.ncbi.nlm.nih.gov/pmc/blobs/66b7/11275168/69293252c9ab/biomimetics-09-00388-g001.jpg
https://cdn.ncbi.nlm.nih.gov/pmc/blobs/66b7/11275168/1903a4f8d9eb/biomimetics-09-00388-g002.jpg
https://cdn.ncbi.nlm.nih.gov/pmc/blobs/66b7/11275168/71096c8e8256/biomimetics-09-00388-g003.jpg
https://cdn.ncbi.nlm.nih.gov/pmc/blobs/66b7/11275168/493f3c4b0503/biomimetics-09-00388-g004a.jpg
https://cdn.ncbi.nlm.nih.gov/pmc/blobs/66b7/11275168/e8daee3bb030/biomimetics-09-00388-g005.jpg
https://cdn.ncbi.nlm.nih.gov/pmc/blobs/66b7/11275168/76fd3a7b65f0/biomimetics-09-00388-g006.jpg
https://cdn.ncbi.nlm.nih.gov/pmc/blobs/66b7/11275168/333c0ca68afc/biomimetics-09-00388-g007.jpg
https://cdn.ncbi.nlm.nih.gov/pmc/blobs/66b7/11275168/e969c41bf689/biomimetics-09-00388-g008.jpg
https://cdn.ncbi.nlm.nih.gov/pmc/blobs/66b7/11275168/eab434790a5b/biomimetics-09-00388-g009.jpg

相似文献

1
Path Planning of Unmanned Aerial Vehicles Based on an Improved Bio-Inspired Tuna Swarm Optimization Algorithm.基于改进的生物启发式金枪鱼群优化算法的无人机路径规划
Biomimetics (Basel). 2024 Jun 26;9(7):388. doi: 10.3390/biomimetics9070388.
2
Multi-UAV Path Planning Algorithm Based on BINN-HHO.基于 BINN-HHO 的多无人机路径规划算法。
Sensors (Basel). 2022 Dec 13;22(24):9786. doi: 10.3390/s22249786.
3
An Improved Equilibrium Optimizer with Application in Unmanned Aerial Vehicle Path Planning.一种改进的平衡优化器及其在无人机路径规划中的应用
Sensors (Basel). 2021 Mar 5;21(5):1814. doi: 10.3390/s21051814.
4
A parallel particle swarm optimization and enhanced sparrow search algorithm for unmanned aerial vehicle path planning.一种用于无人机路径规划的并行粒子群优化与增强麻雀搜索算法
Heliyon. 2023 Apr 11;9(4):e14784. doi: 10.1016/j.heliyon.2023.e14784. eCollection 2023 Apr.
5
UAV Path Planning Algorithm Based on Improved Harris Hawks Optimization.基于改进哈里斯鹰优化算法的无人机路径规划
Sensors (Basel). 2022 Jul 13;22(14):5232. doi: 10.3390/s22145232.
6
Design and validation of a multi-objective waypoint planning algorithm for UAV spraying in orchards based on improved ant colony algorithm.基于改进蚁群算法的果园无人机喷雾多目标航点规划算法设计与验证
Front Plant Sci. 2023 Feb 2;14:1101828. doi: 10.3389/fpls.2023.1101828. eCollection 2023.
7
3D Global Path Planning Optimization for Cellular-Connected UAVs under Link Reliability Constraint.链路可靠性约束下蜂窝连接无人机的三维全局路径规划优化
Sensors (Basel). 2022 Nov 19;22(22):8957. doi: 10.3390/s22228957.
8
An Accurate UAV 3-D Path Planning Method for Disaster Emergency Response Based on an Improved Multiobjective Swarm Intelligence Algorithm.基于改进多目标群智能算法的灾害应急响应精确无人机三维路径规划方法。
IEEE Trans Cybern. 2023 Apr;53(4):2658-2671. doi: 10.1109/TCYB.2022.3170580. Epub 2023 Mar 16.
9
Bionic 3D Path Planning for Plant Protection UAVs Based on Swarm Intelligence Algorithms and Krill Swarm Behavior.基于群体智能算法和磷虾群行为的植保无人机仿生3D路径规划
Biomimetics (Basel). 2024 Jun 13;9(6):353. doi: 10.3390/biomimetics9060353.
10
A Modified Sparrow Search Algorithm with Application in 3d Route Planning for UAV.一种改进的麻雀搜索算法及其在无人机三维路径规划中的应用
Sensors (Basel). 2021 Feb 9;21(4):1224. doi: 10.3390/s21041224.

引用本文的文献

1
Nonlinear Hysteresis Parameter Identification of Piezoelectric Actuators Using an Improved Gray Wolf Optimizer with Logistic Chaos Initialization and a Levy Flight Variant.基于具有逻辑斯谛混沌初始化和莱维飞行变体的改进灰狼优化器的压电致动器非线性滞后参数识别
Micromachines (Basel). 2025 Apr 23;16(5):492. doi: 10.3390/mi16050492.
2
Path Planning of an Unmanned Aerial Vehicle Based on a Multi-Strategy Improved Pelican Optimization Algorithm.基于多策略改进鹈鹕优化算法的无人机路径规划
Biomimetics (Basel). 2024 Oct 21;9(10):647. doi: 10.3390/biomimetics9100647.
3
Evolving the Whale Optimization Algorithm: The Development and Analysis of MISWOA.

本文引用的文献

1
Solving Engineering Optimization Problems Based on Multi-Strategy Particle Swarm Optimization Hybrid Dandelion Optimization Algorithm.基于多策略粒子群优化混合蒲公英优化算法求解工程优化问题
Biomimetics (Basel). 2024 May 17;9(5):298. doi: 10.3390/biomimetics9050298.
2
Gorilla optimization algorithm combining sine cosine and cauchy variations and its engineering applications.结合正弦余弦和柯西变异的大猩猩优化算法及其工程应用
Sci Rep. 2024 Mar 30;14(1):7578. doi: 10.1038/s41598-024-58431-x.
3
APPA-3D: an autonomous 3D path planning algorithm for UAVs in unknown complex environments.
进化鲸鱼优化算法:改进型鲸鱼优化算法的开发与分析
Biomimetics (Basel). 2024 Oct 18;9(10):639. doi: 10.3390/biomimetics9100639.
APPA - 3D:一种用于无人机在未知复杂环境中的自主三维路径规划算法。
Sci Rep. 2024 Jan 12;14(1):1231. doi: 10.1038/s41598-024-51286-2.
4
Design of Intelligent Neuro-Supervised Networks for Brain Electrical Activity Rhythms of Parkinson's Disease Model.帕金森病模型脑电活动节律的智能神经监督网络设计
Biomimetics (Basel). 2023 Jul 21;8(3):322. doi: 10.3390/biomimetics8030322.
5
Towards an Optimal KELM Using the PSO-BOA Optimization Strategy with Applications in Data Classification.基于粒子群优化-花粉传播算法优化策略的最优极限学习机在数据分类中的应用
Biomimetics (Basel). 2023 Jul 12;8(3):306. doi: 10.3390/biomimetics8030306.
6
An Energy-Saving and Efficient Deployment Strategy for Heterogeneous Wireless Sensor Networks Based on Improved Seagull Optimization Algorithm.基于改进海鸥优化算法的异构无线传感器网络节能高效部署策略
Biomimetics (Basel). 2023 Jun 2;8(2):231. doi: 10.3390/biomimetics8020231.
7
Bio-Inspired Swarm Intelligence Optimization Algorithm-Aided Hybrid TDOA/AOA-Based Localization.基于生物启发式群体智能优化算法辅助的混合到达时间/到达角定位
Biomimetics (Basel). 2023 Apr 29;8(2):186. doi: 10.3390/biomimetics8020186.
8
Coverage path planning for spraying drones.喷雾无人机的覆盖路径规划
Comput Ind Eng. 2022 Jun;168:108125. doi: 10.1016/j.cie.2022.108125. Epub 2022 Mar 28.
9
Parallel Cooperative Coevolutionary Grey Wolf Optimizer for Path Planning Problem of Unmanned Aerial Vehicles.用于无人机路径规划问题的并行协同进化灰狼优化器
Sensors (Basel). 2022 Feb 25;22(5):1826. doi: 10.3390/s22051826.
10
Tuna Swarm Optimization: A Novel Swarm-Based Metaheuristic Algorithm for Global Optimization.金枪鱼群优化:一种新颖的基于群体的全局优化元启发式算法。
Comput Intell Neurosci. 2021 Oct 20;2021:9210050. doi: 10.1155/2021/9210050. eCollection 2021.