Suppr超能文献

基于综合生物信息学分析和机器学习的与心力衰竭相关的主要抑郁障碍分泌蛋白的筛选。

Screening of Secretory Proteins Linking Major Depressive Disorder with Heart Failure Based on Comprehensive Bioinformatics Analysis and Machine Learning.

机构信息

Ningbo University Health Science Center, Ningbo 315040, China.

Department of Genetics, Xi'an Jiaotong University, Xi'an 710049, China.

出版信息

Biomolecules. 2024 Jul 4;14(7):793. doi: 10.3390/biom14070793.

Abstract

BACKGROUND

Major depressive disorder (MDD) plays a crucial role in the occurrence of heart failure (HF). This investigation was undertaken to explore the possible mechanism of MDD's involvement in HF pathogenesis and identify candidate biomarkers for the diagnosis of MDD with HF.

METHODS

GWAS data for MDD and HF were collected, and Mendelian randomization (MR) analysis was performed to investigate the causal relationship between MDD and HF. Differential expression analysis (DEA) and WGCNA were used to detect HF key genes and MDD-associated secretory proteins. Protein-protein interaction (PPI), functional enrichment, and cMAP analysis were used to reveal potential mechanisms and drugs for MDD-related HF. Then, four machine learning (ML) algorithms (including GLM, RF, SVM, and XGB) were used to screen candidate biomarkers, construct diagnostic nomograms, and predict MDD-related HF. Furthermore, the MCPcounter algorithm was used to explore immune cell infiltration in HF, and MR analysis was performed to explore the causal effect of immunophenotypes on HF. Finally, the validation of the association of MDD with reduced left ventricular ejection fraction (LVEF) and the performance assessment of diagnostic biomarkers was accomplished based on animal models mimicking MDD.

RESULTS

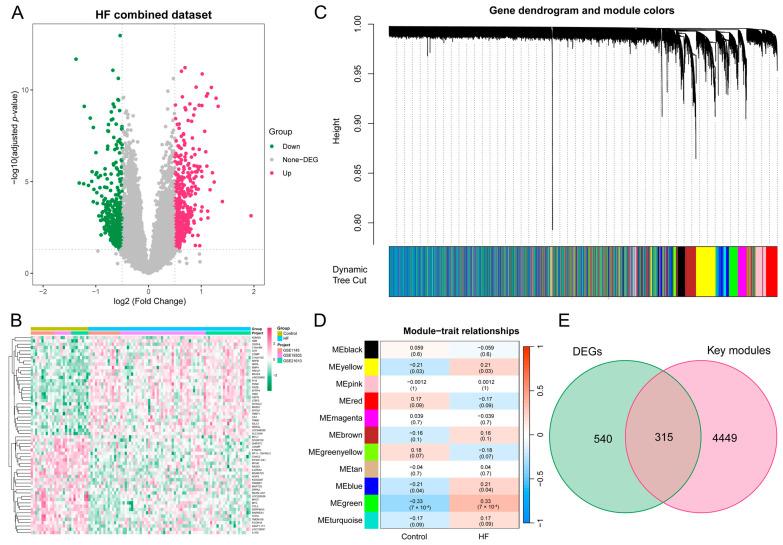
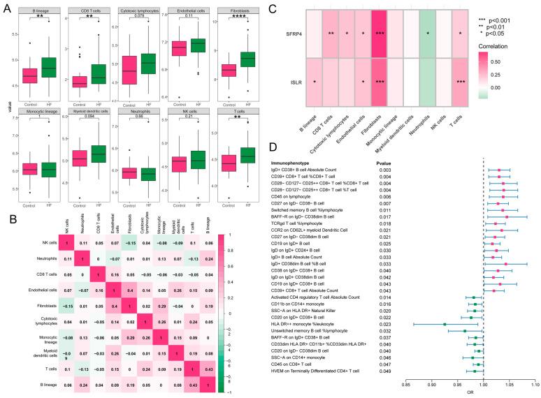
The MR analysis showed that the MDD was linked to an increased risk of HF (OR = 1.129, < 0.001). DEA combined with WGCNA and secretory protein gene set identified 315 HF key genes and 332 MDD-associated secretory proteins, respectively. Through PPI and MCODE analysis, 78 genes were pinpointed as MDD-related pathogenic genes for HF. The enrichment analysis revealed that these genes were predominantly enriched in immune and inflammatory regulation. Through four ML algorithms, two hub genes (ISLR/SFRP4) were identified as candidate HF biomarkers, and a nomogram was developed. ROC analysis showed that the AUC of the nomogram was higher than 0.90 in both the HF combined dataset and two external cohorts. In addition, an immune cell infiltration analysis revealed the immune dysregulation in HF, with ISLR/SFRP4 displaying notable associations with the infiltration of B cells, CD8 T cells, and fibroblasts. More importantly, animal experiments showed that the expression levels of ISLR (r = -0.653, < 0.001) and SFRP4 (r = -0.476, = 0.008) were significantly negatively correlated with LVEF.

CONCLUSIONS

The MR analysis indicated that MDD is a risk factor for HF at the genetic level. Bioinformatics analysis and the ML results suggest that ISLR and SFRP4 have the potential to serve as diagnostic biomarkers for HF. Animal experiments showed a negative correlation between the serum levels of ISLR/SFRP4 and LVEF, emphasizing the need for additional clinical studies to elucidate their diagnostic value.

摘要

背景

重度抑郁症(MDD)在心力衰竭(HF)的发生中起着至关重要的作用。本研究旨在探讨 MDD 参与 HF 发病机制的可能机制,并确定用于诊断 MDD 合并 HF 的候选生物标志物。

方法

收集 MDD 和 HF 的 GWAS 数据,并进行孟德尔随机化(MR)分析以探讨 MDD 与 HF 之间的因果关系。差异表达分析(DEA)和 WGCNA 用于检测 HF 的关键基因和与 MDD 相关的分泌蛋白。蛋白质-蛋白质相互作用(PPI)、功能富集和 cMAP 分析用于揭示潜在的机制和 MDD 相关 HF 的药物。然后,使用四种机器学习(ML)算法(包括 GLM、RF、SVM 和 XGB)筛选候选生物标志物,构建诊断列线图,并预测 MDD 相关 HF。此外,使用 MCPcounter 算法探索 HF 中的免疫细胞浸润,进行 MR 分析以探讨免疫表型对 HF 的因果影响。最后,基于模拟 MDD 的动物模型,验证 MDD 与左心室射血分数(LVEF)降低的关联,并评估诊断生物标志物的性能。

结果

MR 分析表明,MDD 与 HF 的风险增加相关(OR=1.129, <0.001)。DEA 结合 WGCNA 和分泌蛋白基因集分别鉴定出 315 个 HF 关键基因和 332 个与 MDD 相关的分泌蛋白。通过 PPI 和 MCODE 分析,确定了 78 个与 MDD 相关的 HF 致病基因。富集分析表明,这些基因主要富集在免疫和炎症调节中。通过四种 ML 算法,鉴定出两个候选 HF 生物标志物(ISLR/SFRP4),并构建了列线图。ROC 分析表明,列线图在 HF 联合数据集和两个外部队列中的 AUC 均高于 0.90。此外,免疫细胞浸润分析显示 HF 中的免疫失调,ISLR/SFRP4 与 B 细胞、CD8 T 细胞和成纤维细胞的浸润显著相关。更重要的是,动物实验表明,ISLR(r=-0.653, <0.001)和 SFRP4(r=-0.476, =0.008)的表达水平与 LVEF 呈显著负相关。

结论

MR 分析表明,MDD 是遗传水平上 HF 的危险因素。生物信息学分析和 ML 结果表明,ISLR 和 SFRP4 有可能成为 HF 的诊断生物标志物。动物实验表明,ISLR/SFRP4 的血清水平与 LVEF 呈负相关,强调需要进一步的临床研究来阐明其诊断价值。

https://cdn.ncbi.nlm.nih.gov/pmc/blobs/84db/11275063/09b56efaf0d1/biomolecules-14-00793-g001.jpg

文献检索

告别复杂PubMed语法,用中文像聊天一样搜索,搜遍4000万医学文献。AI智能推荐,让科研检索更轻松。

立即免费搜索

文件翻译

保留排版,准确专业,支持PDF/Word/PPT等文件格式,支持 12+语言互译。

免费翻译文档

深度研究

AI帮你快速写综述,25分钟生成高质量综述,智能提取关键信息,辅助科研写作。

立即免费体验