Suppr超能文献

抑制鲽鱼钙蛋白-1可抑制口腔鳞状细胞癌细胞的生长和糖酵解。

Knockdown of Stanniocalcin-1 inhibits growth and glycolysis in oral squamous cell carcinoma cells.

作者信息

Wang Chanyuan, Hu Jianpei, Wang Lijian

机构信息

Graduate School, Zhejiang University of Chinese Medicine, Hangzhou, Zhejiang, 310053, China.

Department of Stomatology, Lishui People's Hospital, Liandu District, Lishui, Zhejiang, 323000, China.

出版信息

Open Life Sci. 2024 Jul 24;19(1):20220907. doi: 10.1515/biol-2022-0907. eCollection 2024.

Abstract

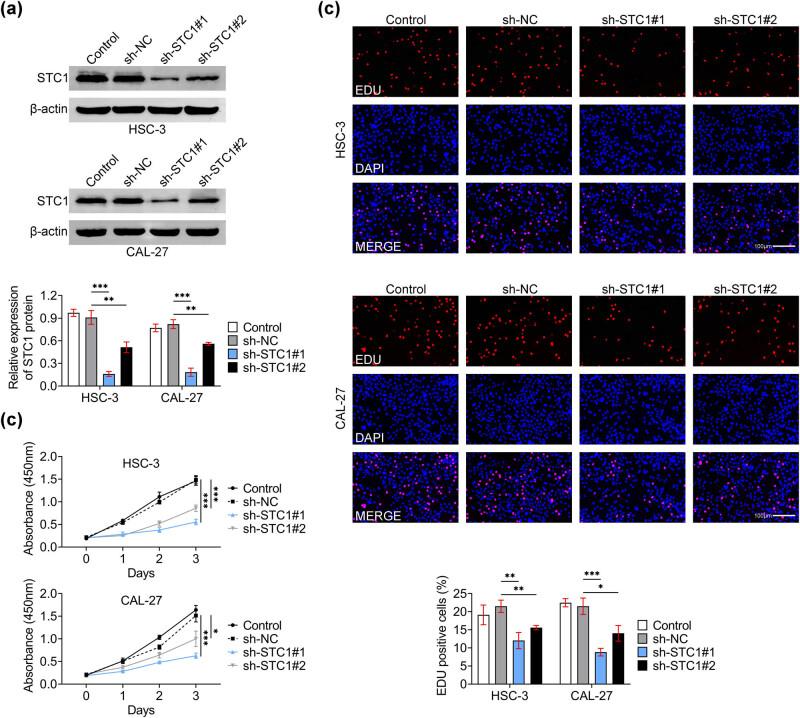
Oral squamous cell carcinoma (OSCC) is the most common malignancy among head and neck squamous cell carcinomas. Targeted therapy plays a crucial role in the treatment of OSCC. However, new and more targets are still needed to develop. Stanniocalcin-1 (STC-1) is a glycoprotein hormone that affects the progression of cancers. However, the potential role of STC-1 in OSCC progression remains to be explored. Here, we aimed to elucidate the role of STC-1 in OSCC. We revealed that STC-1 was highly expressed in OSCC tissues and is correlated with poor patient prognosis. Knockdown of STC-1 significantly suppressed the growth of OSCC cells and restrained glycolysis by reducing glucose consumption, ATP production, and lactate levels. Mechanistically, STC-1 ablation inhibited the PI3K/Akt pathway, reducing the phosphorylation levels of PI3K and Akt. In conclusion, STC-1 depletion restrained OSCC cell growth and glycolysis via PI3K/Akt pathway and has the potential to serve as a therapeutic target for OSCC.

摘要

口腔鳞状细胞癌(OSCC)是头颈部鳞状细胞癌中最常见的恶性肿瘤。靶向治疗在OSCC的治疗中起着关键作用。然而,仍需要开发新的和更多的靶点。鲽钙蛋白-1(STC-1)是一种影响癌症进展的糖蛋白激素。然而,STC-1在OSCC进展中的潜在作用仍有待探索。在此,我们旨在阐明STC-1在OSCC中的作用。我们发现STC-1在OSCC组织中高表达,且与患者预后不良相关。敲低STC-1可显著抑制OSCC细胞的生长,并通过降低葡萄糖消耗、ATP产生和乳酸水平来抑制糖酵解。机制上,STC-1缺失抑制了PI3K/Akt通路,降低了PI3K和Akt的磷酸化水平。总之,STC-1缺失通过PI3K/Akt通路抑制OSCC细胞生长和糖酵解,有潜力作为OSCC的治疗靶点。

https://cdn.ncbi.nlm.nih.gov/pmc/blobs/0f63/11282916/19a753e5e3ad/j_biol-2022-0907-fig001.jpg

文献检索

告别复杂PubMed语法,用中文像聊天一样搜索,搜遍4000万医学文献。AI智能推荐,让科研检索更轻松。

立即免费搜索

文件翻译

保留排版,准确专业,支持PDF/Word/PPT等文件格式,支持 12+语言互译。

免费翻译文档

深度研究

AI帮你快速写综述,25分钟生成高质量综述,智能提取关键信息,辅助科研写作。

立即免费体验