Suppr超能文献

Netrin-4通过NF-κB信号通路促进内皮细胞中VE-钙黏蛋白的表达。

Netrin‑4 promotes VE‑cadherin expression in endothelial cells through the NF‑κB signaling pathway.

作者信息

Zhang Datong, Zhu Zhiying, Wen Keting, Zhang Shijie, Liu Ju

机构信息

Department of Orthodontics, School of Dentistry, Shandong University, Jinan, Shandong 250100, P.R. China.

Institute of Microvascular Medicine, Medical Research Center, Shandong Provincial Qianfoshan Hospital, Shandong University, Jinan, Shandong 250014, P.R. China.

出版信息

Exp Ther Med. 2024 Jul 4;28(3):351. doi: 10.3892/etm.2024.12640. eCollection 2024 Sep.

Abstract

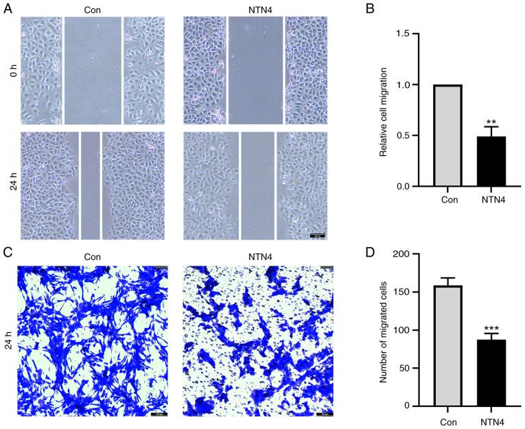
Netrin-4 (NTN4), a secreted protein from the Netrin family, has been recognized for its role in vascular development, endothelial homeostasis and angiogenesis. Vascular endothelial (VE)-cadherin is a specialized adhesion protein located at the intercellular junctions of endothelial cells (ECs), and regulates migration, proliferation and permeability. To date, the relationship between NTN4 and VE-cadherin in ECs remains unclear. In the present study, human umbilical vein ECs (HUVECs) were transfected with NTN4 overexpression plasmid, resulting in NTN4 overexpression. Reverse transcription-quantitative PCR and western blotting were used to determine gene and protein expression. CCK8, wound healing, and Transwell assays were performed to evaluate cell proliferation, migration and permeability. NTN4 overexpression decreased HUVEC viability and migration. In addition, NTN4 overexpression increased the expression of VE-cadherin and decreased the permeability of HUVECs. Subsequent studies showed that NTN4 overexpression increased the NF-κB protein level and decreased IκB-α protein expression in HUVECs. In HUVECs treated with NF-κB inhibitor pyrrolidine dithiocarbamate, the expression of VE-cadherin failed to increase with NTN4 overexpression. Taken together, the results indicated that NTN4 overexpression increased VE-cadherin expression through the activation of the NF-κB signaling pathway in HUVECs. The present findings revealed a novel regulatory mechanism for VE-cadherin expression and suggested a novel avenue for future research on the role of NTN4 in endothelial barrier-related diseases.

摘要

神经纤毛蛋白-4(NTN4)是神经纤毛蛋白家族分泌的一种蛋白质,其在血管发育、内皮稳态和血管生成中的作用已得到认可。血管内皮(VE)-钙黏蛋白是一种特殊的黏附蛋白,位于内皮细胞(ECs)的细胞间连接处,调节迁移、增殖和通透性。迄今为止,ECs中NTN4与VE-钙黏蛋白之间的关系仍不清楚。在本研究中,用NTN4过表达质粒转染人脐静脉内皮细胞(HUVECs),导致NTN4过表达。采用逆转录定量PCR和蛋白质印迹法测定基因和蛋白质表达。进行CCK8、伤口愈合和Transwell试验以评估细胞增殖、迁移和通透性。NTN4过表达降低了HUVEC的活力和迁移能力。此外,NTN4过表达增加了VE-钙黏蛋白的表达并降低了HUVECs的通透性。随后的研究表明,NTN4过表达增加了HUVECs中NF-κB蛋白水平并降低了IκB-α蛋白表达。在用NF-κB抑制剂吡咯烷二硫代氨基甲酸盐处理的HUVECs中,VE-钙黏蛋白的表达并未随NTN4过表达而增加。综上所述,结果表明NTN4过表达通过激活HUVECs中的NF-κB信号通路增加了VE-钙黏蛋白的表达。本研究结果揭示了VE-钙黏蛋白表达的一种新的调节机制,并为未来研究NTN4在内皮屏障相关疾病中的作用提供了一条新途径。

https://cdn.ncbi.nlm.nih.gov/pmc/blobs/5383/11273250/6ac290e10b41/etm-28-03-12640-g00.jpg

文献检索

告别复杂PubMed语法,用中文像聊天一样搜索,搜遍4000万医学文献。AI智能推荐,让科研检索更轻松。

立即免费搜索

文件翻译

保留排版,准确专业,支持PDF/Word/PPT等文件格式,支持 12+语言互译。

免费翻译文档

深度研究

AI帮你快速写综述,25分钟生成高质量综述,智能提取关键信息,辅助科研写作。

立即免费体验