• 文献检索
  • 文档翻译
  • 深度研究
  • 学术资讯
  • Suppr Zotero 插件Zotero 插件
  • 邀请有礼
  • 套餐&价格
  • 历史记录
应用&插件
Suppr Zotero 插件Zotero 插件浏览器插件Mac 客户端Windows 客户端微信小程序
定价
高级版会员购买积分包购买API积分包
服务
文献检索文档翻译深度研究API 文档MCP 服务
关于我们
关于 Suppr公司介绍联系我们用户协议隐私条款
关注我们

Suppr 超能文献

核心技术专利:CN118964589B侵权必究
粤ICP备2023148730 号-1Suppr @ 2026

文献检索

告别复杂PubMed语法,用中文像聊天一样搜索,搜遍4000万医学文献。AI智能推荐,让科研检索更轻松。

立即免费搜索

文件翻译

保留排版,准确专业,支持PDF/Word/PPT等文件格式,支持 12+语言互译。

免费翻译文档

深度研究

AI帮你快速写综述,25分钟生成高质量综述,智能提取关键信息,辅助科研写作。

立即免费体验

共生微生物群失调引发白细胞介素-8信号传导,从而驱动皮肤纤维化疾病。

Commensal microbiome dysbiosis elicits interleukin-8 signaling to drive fibrotic skin disease.

作者信息

Zhang Wenyu, Peng Qili, Huang Xian, Huang Qing, Zhang Zhiliang, Li Fuli, Zheng Naisheng, Shi Binsheng, Fan Zhihong, Maj Tomasz, Chen Rui

机构信息

Institute of Molecular Medicine, Renji Hospital, School of Medicine, Shanghai Jiao Tong University, Pujian Road 160, Shanghai 200240, China.

Department of Surgery, Division of Plastic and Reconstructive Surgery, Renji Hospital, School of Medicine, Shanghai Jiao Tong University, Pujian Road 160, Shanghai 200240, China.

出版信息

PNAS Nexus. 2024 Jul 30;3(7):pgae273. doi: 10.1093/pnasnexus/pgae273. eCollection 2024 Jul.

DOI:10.1093/pnasnexus/pgae273
PMID:39081787
原文链接:https://pmc.ncbi.nlm.nih.gov/articles/PMC11287872/
Abstract

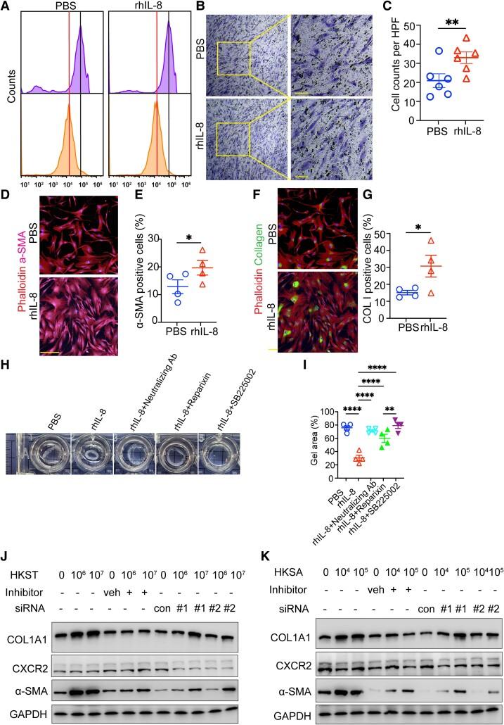
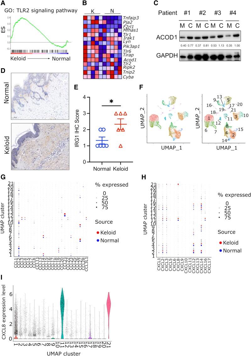
Wound healing is an intensely studied topic involved in many relevant pathophysiological processes, including fibrosis. Despite the large interest in fibrosis, the network that is related to commensal microbiota and skin fibrosis remains mysterious. Here, we pay attention to keloid, a classical yet intractable skin fibrotic disease to establish the association between commensal microbiota to scaring tissue. Our histological data reveal the presence of microbiota in the keloids. 16S rRNA sequencing characterizes microbial composition and divergence between the pathological and normal skin tissues. Moreover, the data show elevation of interleukin-8 (IL-8) in both the circulation and keloid tissue, which elicited the collagen accumulation and migratory program of dermal fibroblasts via CXCR1/2 receptor. Our research provides insights into the pathology of human fibrotic diseases, advocating commensal bacteria and IL-8 signaling as useful targets in future interventions of recurrent keloid disease.

摘要

伤口愈合是一个经过深入研究的课题,涉及许多相关的病理生理过程,包括纤维化。尽管人们对纤维化有着浓厚的兴趣,但与共生微生物群和皮肤纤维化相关的网络仍然神秘莫测。在这里,我们关注瘢痕疙瘩,一种典型但棘手的皮肤纤维化疾病,以建立共生微生物群与瘢痕组织之间的关联。我们的组织学数据显示瘢痕疙瘩中存在微生物群。16S rRNA测序表征了病理皮肤组织和正常皮肤组织之间的微生物组成和差异。此外,数据显示循环系统和瘢痕疙瘩组织中白细胞介素-8(IL-8)水平升高,其通过CXCR1/2受体引发真皮成纤维细胞的胶原蛋白积累和迁移程序。我们的研究为人类纤维化疾病的病理学提供了见解,提倡将共生细菌和IL-8信号作为复发性瘢痕疙瘩疾病未来干预的有用靶点。

https://cdn.ncbi.nlm.nih.gov/pmc/blobs/c96f/11287872/e27075a86648/pgae273f7.jpg
https://cdn.ncbi.nlm.nih.gov/pmc/blobs/c96f/11287872/38dcdc49c870/pgae273f1.jpg
https://cdn.ncbi.nlm.nih.gov/pmc/blobs/c96f/11287872/9e53d9de9c48/pgae273f2.jpg
https://cdn.ncbi.nlm.nih.gov/pmc/blobs/c96f/11287872/b9fb402668fa/pgae273f3.jpg
https://cdn.ncbi.nlm.nih.gov/pmc/blobs/c96f/11287872/9cf1f5069764/pgae273f4.jpg
https://cdn.ncbi.nlm.nih.gov/pmc/blobs/c96f/11287872/a14ef4427ddc/pgae273f5.jpg
https://cdn.ncbi.nlm.nih.gov/pmc/blobs/c96f/11287872/4e3163533b9e/pgae273f6.jpg
https://cdn.ncbi.nlm.nih.gov/pmc/blobs/c96f/11287872/e27075a86648/pgae273f7.jpg
https://cdn.ncbi.nlm.nih.gov/pmc/blobs/c96f/11287872/38dcdc49c870/pgae273f1.jpg
https://cdn.ncbi.nlm.nih.gov/pmc/blobs/c96f/11287872/9e53d9de9c48/pgae273f2.jpg
https://cdn.ncbi.nlm.nih.gov/pmc/blobs/c96f/11287872/b9fb402668fa/pgae273f3.jpg
https://cdn.ncbi.nlm.nih.gov/pmc/blobs/c96f/11287872/9cf1f5069764/pgae273f4.jpg
https://cdn.ncbi.nlm.nih.gov/pmc/blobs/c96f/11287872/a14ef4427ddc/pgae273f5.jpg
https://cdn.ncbi.nlm.nih.gov/pmc/blobs/c96f/11287872/4e3163533b9e/pgae273f6.jpg
https://cdn.ncbi.nlm.nih.gov/pmc/blobs/c96f/11287872/e27075a86648/pgae273f7.jpg

相似文献

1
Commensal microbiome dysbiosis elicits interleukin-8 signaling to drive fibrotic skin disease.共生微生物群失调引发白细胞介素-8信号传导,从而驱动皮肤纤维化疾病。
PNAS Nexus. 2024 Jul 30;3(7):pgae273. doi: 10.1093/pnasnexus/pgae273. eCollection 2024 Jul.
2
Keloids: The paradigm of skin fibrosis - Pathomechanisms and treatment.瘢痕疙瘩:皮肤纤维化的范例——发病机制与治疗
Matrix Biol. 2016 Apr;51:37-46. doi: 10.1016/j.matbio.2016.01.013. Epub 2016 Feb 2.
3
Single-Cell RNA-Sequencing Reveals Lineage-Specific Regulatory Changes of Fibroblasts and Vascular Endothelial Cells in Keloids.单细胞RNA测序揭示瘢痕疙瘩中成纤维细胞和血管内皮细胞的谱系特异性调控变化。
J Invest Dermatol. 2022 Jan;142(1):124-135.e11. doi: 10.1016/j.jid.2021.06.010. Epub 2021 Jul 7.
4
Interplay Between Keratinocytes and Fibroblasts: A Systematic Review Providing a New Angle for Understanding Skin Fibrotic Disorders.角质形成细胞与成纤维细胞的相互作用:系统综述为理解皮肤纤维化疾病提供新视角。
Front Immunol. 2020 May 6;11:648. doi: 10.3389/fimmu.2020.00648. eCollection 2020.
5
Halofuginone regulates keloid fibroblast fibrotic response to TGF-β induction.卤夫酮调节成纤维细胞对 TGF-β诱导的瘢痕疙瘩纤维化反应。
Biomed Pharmacother. 2021 Mar;135:111182. doi: 10.1016/j.biopha.2020.111182. Epub 2021 Feb 1.
6
Asporin inhibits collagen matrix-mediated intercellular mechanocommunications between fibroblasts during keloid progression.抑赖素抑制瘢痕疙瘩进展过程中成纤维细胞间胶原基质介导的细胞间力学通讯。
FASEB J. 2021 Jul;35(7):e21705. doi: 10.1096/fj.202100111R.
7
Secreted Factors from Keloid Keratinocytes Modulate Collagen Deposition by Fibroblasts from Normal and Fibrotic Tissue: A Pilot Study.瘢痕疙瘩角质形成细胞分泌的因子调节正常和纤维化组织中成纤维细胞的胶原蛋白沉积:一项初步研究。
Biomedicines. 2020 Jul 8;8(7):200. doi: 10.3390/biomedicines8070200.
8
Treatment of keloids through Runx2 siRNA‑induced inhibition of the PI3K/AKT signaling pathway.通过 Runx2 siRNA 诱导抑制 PI3K/AKT 信号通路治疗瘢痕疙瘩。
Mol Med Rep. 2021 Jan;23(1). doi: 10.3892/mmr.2020.11693. Epub 2020 Nov 17.
9
EGR1/NOX4 pathway regulates oxidative stress and further facilitates fibrosis progression in keloids responses to TGF-β1.EGR1/NOX4 通路调控氧化应激,并进一步促进 TGF-β1 刺激的瘢痕疙瘩中纤维化进程。
J Dermatol Sci. 2022 Dec;108(3):138-145. doi: 10.1016/j.jdermsci.2022.12.009. Epub 2022 Dec 26.
10
Skin fibrosis associated with keloid, scleroderma and Jorge Lobo's disease (lacaziosis): An immuno-histochemical study.皮肤纤维化与瘢痕疙瘩、硬皮病和豪尔赫·洛博病(拉卡齐iosis)相关:一项免疫组织化学研究。
Int J Exp Pathol. 2022 Dec;103(6):234-244. doi: 10.1111/iep.12456. Epub 2022 Oct 1.

引用本文的文献

1
CCL24 and Fibrosis: A Narrative Review of Existing Evidence and Mechanisms.CCL24与纤维化:现有证据及机制的叙述性综述
Cells. 2025 Jan 13;14(2):105. doi: 10.3390/cells14020105.

本文引用的文献

1
Elevated interleukin-11 in systemic sclerosis and role in disease pathogenesis.系统性硬化症中白细胞介素-11 的升高及其在疾病发病机制中的作用。
J Dermatol. 2023 Oct;50(10):1255-1261. doi: 10.1111/1346-8138.16854. Epub 2023 Jun 8.
2
Fibroblasts in cancer: Unity in heterogeneity.癌症中的成纤维细胞:异质中的统一。
Cell. 2023 Apr 13;186(8):1580-1609. doi: 10.1016/j.cell.2023.03.016.
3
Neutralizing IL-8 potentiates immune checkpoint blockade efficacy for glioma.中和白细胞介素-8 增强免疫检查点阻断治疗脑胶质瘤的疗效。
Cancer Cell. 2023 Apr 10;41(4):693-710.e8. doi: 10.1016/j.ccell.2023.03.004. Epub 2023 Mar 23.
4
A long-acting anti-IL-8 antibody improves inflammation and fibrosis in endometriosis.一种长效抗 IL-8 抗体可改善子宫内膜异位症的炎症和纤维化。
Sci Transl Med. 2023 Feb 22;15(684):eabq5858. doi: 10.1126/scitranslmed.abq5858.
5
Identification of diagnostic gene biomarkers related to immune infiltration in patients with idiopathic pulmonary fibrosis based on bioinformatics strategies.基于生物信息学策略鉴定特发性肺纤维化患者中与免疫浸润相关的诊断基因生物标志物。
Front Med (Lausanne). 2022 Nov 24;9:959010. doi: 10.3389/fmed.2022.959010. eCollection 2022.
6
Pan-cancer analyses reveal cancer-type-specific fungal ecologies and bacteriome interactions.泛癌分析揭示了癌症类型特异性真菌生态和细菌群落相互作用。
Cell. 2022 Sep 29;185(20):3789-3806.e17. doi: 10.1016/j.cell.2022.09.005.
7
Single-cell RNA sequencing reveals distinct immunology profiles in human keloid.单细胞RNA测序揭示了人类瘢痕疙瘩中不同的免疫学特征。
Front Immunol. 2022 Aug 3;13:940645. doi: 10.3389/fimmu.2022.940645. eCollection 2022.
8
Identification and characterization of four immune-related signatures in keloid.鉴定和分析瘢痕疙瘩中四个与免疫相关的特征。
Front Immunol. 2022 Jul 27;13:942446. doi: 10.3389/fimmu.2022.942446. eCollection 2022.
9
miR-181b targets semaphorin 3A to mediate TGF-β-induced endothelial-mesenchymal transition related to atrial fibrillation.miR-181b 通过靶向 SEMA3A 介导 TGF-β诱导的与心房颤动相关的内皮-间质转化。
J Clin Invest. 2022 Jul 1;132(13). doi: 10.1172/JCI142548.
10
A Therapeutically Actionable Protumoral Axis of Cytokines Involving IL-8, TNFα, and IL-1β.一个涉及白细胞介素-8、肿瘤坏死因子α和白细胞介素-1β的具有治疗作用的促肿瘤细胞因子轴。
Cancer Discov. 2022 Sep 2;12(9):2140-2157. doi: 10.1158/2159-8290.CD-21-1115.