• 文献检索
  • 文档翻译
  • 深度研究
  • 学术资讯
  • Suppr Zotero 插件Zotero 插件
  • 邀请有礼
  • 套餐&价格
  • 历史记录
应用&插件
Suppr Zotero 插件Zotero 插件浏览器插件Mac 客户端Windows 客户端微信小程序
定价
高级版会员购买积分包购买API积分包
服务
文献检索文档翻译深度研究API 文档MCP 服务
关于我们
关于 Suppr公司介绍联系我们用户协议隐私条款
关注我们

Suppr 超能文献

核心技术专利:CN118964589B侵权必究
粤ICP备2023148730 号-1Suppr @ 2026

文献检索

告别复杂PubMed语法,用中文像聊天一样搜索,搜遍4000万医学文献。AI智能推荐,让科研检索更轻松。

立即免费搜索

文件翻译

保留排版,准确专业,支持PDF/Word/PPT等文件格式,支持 12+语言互译。

免费翻译文档

深度研究

AI帮你快速写综述,25分钟生成高质量综述,智能提取关键信息,辅助科研写作。

立即免费体验

眼睑皮脂腺癌的复发:418例患者的多中心研究

Recurrence in Eyelid Sebaceous Carcinoma: A Multicentric Study of 418 Patients.

作者信息

Xu Mingpeng, Chen Qian, Luo Yingxiu, Chai Peiwei, He Xiaoyu, Huang Hengye, Tan Jia, Ye Juan, Zhou Chuandi

机构信息

Department of Ophthalmology, Xinhua hospital affiliated to Shanghai Jiao Tong University School of Medicine, Shanghai, China.

Department of Ophthalmology, Tongren Hospital, Shanghai Jiao Tong University School of Medicine, Shanghai, China.

出版信息

Invest Ophthalmol Vis Sci. 2024 Aug 1;65(10):4. doi: 10.1167/iovs.65.10.4.

DOI:10.1167/iovs.65.10.4
PMID:39087932
原文链接:https://pmc.ncbi.nlm.nih.gov/articles/PMC11305426/
Abstract

PURPOSE

Local recurrence predicts dismal prognosis in eyelid sebaceous carcinoma (SC). Recurrence predictors vary across studies. Accurate recurrence estimation is essential for individualized therapy in eyelid SC. This study aims to identify recurrence predictors and develop a nomogram for personalized prediction in eyelid SC.

METHODS

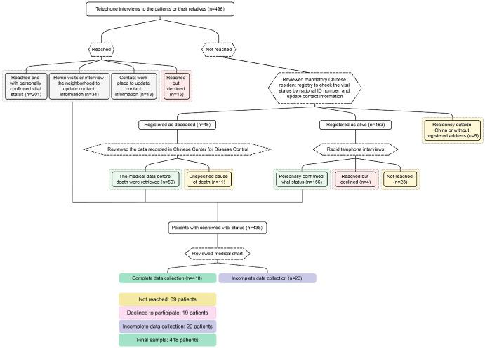
We conducted a multicenter retrospective cohort study. Chart reviews were performed in 418 consecutive patients with eyelid SC. All patients were followed up after their initial surgery. Multivariate Cox regression was used to explore the independent predictors of recurrence. A nomogram for recurrence prediction was developed and validated with bootstrap resampling. The predictive accuracy and discriminative ability were compared with the Tumor, Node, Metastasis (TNM) staging system.

RESULTS

Over a median of 60-month follow-up, 167 patients (40%) had local recurrence. The median time from diagnosis to recurrence was 14 months. The 1-year cumulative recurrence rate was 18%. Diagnostic delay (hazard ratio [HR] = 1.01, 95% confidence interval [CI] = 1.00-1.01, P = 0.001), orbital involvement (HR = 4.47, 95% CI = 3.04-6.58, P < 0.001), Ki67 (HR = 1.01, 95% CI = 1.00-1.02, P = 0.008) and initial surgery of Mohs micrographic surgery with intraoperative frozen section control (HR = 0.53, 95% CI = 0.35-0.80, P = 0.003) were independent influencing factors of recurrence. A nomogram integrating these four factors combined with pagetoid spread displayed satisfactory discriminative ability (C-index = 0.80-0.83; area under the curve [AUC] = 0.82-0.84), which compared favorably than TNM staging (all P < 0.05).

CONCLUSIONS

The recurrence rate is high in eyelid SC. Early detection and primary resection with Mohs micrographic surgery are recommended in controlling recurrence. Patients with orbital involvement, high Ki67 expression, and pagetoid spread may require adjuvant measures. This nomogram offers more accurate recurrence estimates, aiding in therapeutic decision making.

摘要

目的

局部复发预示眼睑皮脂腺癌(SC)预后不良。不同研究中的复发预测因素各不相同。准确估计复发情况对于眼睑SC的个体化治疗至关重要。本研究旨在确定复发预测因素,并开发一种用于眼睑SC个性化预测的列线图。

方法

我们进行了一项多中心回顾性队列研究。对418例连续性眼睑SC患者进行病历审查。所有患者在首次手术后均接受随访。采用多变量Cox回归分析来探索复发的独立预测因素。通过自抽样重采样开发并验证了复发预测列线图。将预测准确性和判别能力与肿瘤、淋巴结、转移(TNM)分期系统进行比较。

结果

在中位60个月的随访期内,167例患者(40%)出现局部复发。从诊断到复发的中位时间为14个月。1年累积复发率为18%。诊断延迟(风险比[HR]=1.01,95%置信区间[CI]=1.00 - 1.01,P = 0.001)、眼眶受累(HR = 4.47,95%CI = 3.04 - 6.58,P < 0.001)、Ki67(HR = 1.01,95%CI = 1.00 - 1.02,P = 0.008)以及采用术中冰冻切片控制的Mohs显微外科手术作为初始手术方式(HR = 0.53,95%CI = 0.35 - 0.80,P = 0.003)是复发的独立影响因素。整合这四个因素并结合派杰样扩散的列线图显示出令人满意的判别能力(C指数 = 0.80 - 0.83;曲线下面积[AUC]=0.82 - 0.84),优于TNM分期(所有P < 0.05)。

结论

眼睑SC的复发率较高。建议早期检测并采用Mohs显微外科手术进行原发灶切除以控制复发。眼眶受累、Ki67高表达和派杰样扩散的患者可能需要辅助治疗措施。该列线图可提供更准确的复发估计,有助于治疗决策。

https://cdn.ncbi.nlm.nih.gov/pmc/blobs/529f/11305426/2704b7f6e805/iovs-65-10-4-f003.jpg
https://cdn.ncbi.nlm.nih.gov/pmc/blobs/529f/11305426/d2ef4f9aad27/iovs-65-10-4-f001.jpg
https://cdn.ncbi.nlm.nih.gov/pmc/blobs/529f/11305426/1390f6178760/iovs-65-10-4-f002.jpg
https://cdn.ncbi.nlm.nih.gov/pmc/blobs/529f/11305426/2704b7f6e805/iovs-65-10-4-f003.jpg
https://cdn.ncbi.nlm.nih.gov/pmc/blobs/529f/11305426/d2ef4f9aad27/iovs-65-10-4-f001.jpg
https://cdn.ncbi.nlm.nih.gov/pmc/blobs/529f/11305426/1390f6178760/iovs-65-10-4-f002.jpg
https://cdn.ncbi.nlm.nih.gov/pmc/blobs/529f/11305426/2704b7f6e805/iovs-65-10-4-f003.jpg

相似文献

1
Recurrence in Eyelid Sebaceous Carcinoma: A Multicentric Study of 418 Patients.眼睑皮脂腺癌的复发:418例患者的多中心研究
Invest Ophthalmol Vis Sci. 2024 Aug 1;65(10):4. doi: 10.1167/iovs.65.10.4.
2
Contemporary update of overall prognosis and nomogram to predict individualized survival for Chinese patients with eyelid sebaceous carcinoma.当代更新的总体预后和列线图,以预测中国眼睑皮脂腺癌患者的个体化生存。
EBioMedicine. 2018 Oct;36:221-228. doi: 10.1016/j.ebiom.2018.09.011. Epub 2018 Sep 17.
3
Mohs micrographic surgery for eyelid sebaceous carcinoma: A multicenter cohort of 360 patients.Mohs 显微外科治疗眼睑皮脂腺癌:一项多中心队列研究 360 例患者。
J Am Acad Dermatol. 2019 Jun;80(6):1608-1617.e1. doi: 10.1016/j.jaad.2018.12.053. Epub 2019 Jan 9.
4
Predictors of Local Recurrence for Eyelid Sebaceous Carcinoma: Questionable Value of Routine Conjunctival Map Biopsies for Detection of Pagetoid Spread.眼睑皮脂腺癌局部复发的预测因素:常规结膜划线活检检测 pagetoid 播散的价值值得怀疑。
Ophthalmic Plast Reconstr Surg. 2019 Sep/Oct;35(5):419-425. doi: 10.1097/IOP.0000000000001343.
5
Development and validation of a nomogram to predict the recurrence of eyelid sebaceous gland carcinoma.开发并验证一种列线图模型以预测眼睑皮脂腺癌的复发。
Cancer Med. 2023 Jul;12(14):14912-14921. doi: 10.1002/cam4.6126. Epub 2023 Jun 30.
6
Risk Factors for Local Recurrence or Metastasis of Eyelid Sebaceous Gland Carcinoma After Wide Excision With Paraffin Section Control.睑板腺癌广泛切除并行石蜡切片检查后局部复发或转移的危险因素
Am J Ophthalmol. 2016 Nov;171:67-74. doi: 10.1016/j.ajo.2016.08.028. Epub 2016 Aug 31.
7
Sebaceous carcinoma of the eyelid treated with Mohs micrographic surgery.采用莫氏显微外科手术治疗的眼睑皮脂腺癌。
J Am Acad Dermatol. 2001 Jun;44(6):1004-9. doi: 10.1067/mjd.2001.113692.
8
Sebaceous carcinoma of the eyelids: personal experience with 60 cases.眼睑皮脂腺癌:60例个人经验
Ophthalmology. 2004 Dec;111(12):2151-7. doi: 10.1016/j.ophtha.2004.07.031.
9
14-year case series of eyelid sebaceous gland carcinoma in Chinese patients and review of management.14 年中国患者眼睑皮脂腺癌病例系列及治疗回顾。
Br J Ophthalmol. 2018 Dec;102(12):1723-1727. doi: 10.1136/bjophthalmol-2017-311533. Epub 2018 Feb 19.
10
Eyelid sebaceous gland carcinoma, validation of AJCC 8th edition T staging- a retrospective study from North India.眼睑皮脂腺癌 AJCC 第 8 版 T 分期的验证-来自印度北部的回顾性研究。
Acta Ophthalmol. 2023 Feb;101(1):49-56. doi: 10.1111/aos.15204. Epub 2022 Jun 24.

引用本文的文献

1
Impact of clinicopathological features of meibomian gland adenocarcinoma on the outcomes of surgical resection combined with eyelid reconstruction.睑板腺癌临床病理特征对手术切除联合眼睑重建疗效的影响
Am J Cancer Res. 2025 Jun 25;15(6):2765-2778. doi: 10.62347/QRFV7325. eCollection 2025.
2
Clinical presentation and prognostic factors of eyelid sebaceous carcinoma.眼睑皮脂腺癌的临床表现及预后因素
Jpn J Ophthalmol. 2025 May 25. doi: 10.1007/s10384-025-01187-2.
3
Clinical Outcomes and Prognostic Factors in Eyelid Malignancy: A 17-Year Retrospective Analysis of Surgical Management and Reconstruction Techniques.

本文引用的文献

1
Development and validation of a nomogram to predict the recurrence of eyelid sebaceous gland carcinoma.开发并验证一种列线图模型以预测眼睑皮脂腺癌的复发。
Cancer Med. 2023 Jul;12(14):14912-14921. doi: 10.1002/cam4.6126. Epub 2023 Jun 30.
2
Diffuse pattern, orbital invasion, perineural invasion and Ki-67 are associated with nodal metastasis in patients with eyelid sebaceous carcinoma.弥漫型、眶侵犯、神经周围侵犯和 Ki-67 与眼睑皮脂腺癌患者的淋巴结转移相关。
Br J Ophthalmol. 2023 Jun;107(6):756-762. doi: 10.1136/bjophthalmol-2021-320547. Epub 2022 Jan 21.
3
Intraepithelial growth pattern for eyelid sebaceous carcinoma: a cohort of 214 patients from a single institution.
眼睑恶性肿瘤的临床结局及预后因素:一项关于手术治疗及重建技术的17年回顾性分析
Korean J Ophthalmol. 2025 Feb;39(1):14-22. doi: 10.3341/kjo.2024.0003. Epub 2024 Oct 22.
眼睑皮脂腺癌的上皮内生长模式:单机构 214 例患者队列研究。
Br J Ophthalmol. 2023 Mar;107(3):324-330. doi: 10.1136/bjophthalmol-2021-319789. Epub 2021 Oct 16.
4
Mohs micrographic surgery for eyelid sebaceous carcinoma: A multicenter cohort of 360 patients.Mohs 显微外科治疗眼睑皮脂腺癌:一项多中心队列研究 360 例患者。
J Am Acad Dermatol. 2019 Jun;80(6):1608-1617.e1. doi: 10.1016/j.jaad.2018.12.053. Epub 2019 Jan 9.
5
Contemporary update of overall prognosis and nomogram to predict individualized survival for Chinese patients with eyelid sebaceous carcinoma.当代更新的总体预后和列线图,以预测中国眼睑皮脂腺癌患者的个体化生存。
EBioMedicine. 2018 Oct;36:221-228. doi: 10.1016/j.ebiom.2018.09.011. Epub 2018 Sep 17.
6
Prognostic factors for local recurrence, metastasis and survival for sebaceous carcinoma of the eyelid: observations in 100 patients.眼睑皮脂腺癌局部复发、转移和生存的预后因素:100 例患者观察。
Br J Ophthalmol. 2019 Jul;103(7):980-984. doi: 10.1136/bjophthalmol-2018-312635. Epub 2018 Aug 21.
7
Adnexal Carcinomas Treated With Mohs Micrographic Surgery: A Comprehensive Review.采用莫氏显微外科手术治疗的附件癌:全面综述
Dermatol Surg. 2017 Oct;43(10):1199-1207. doi: 10.1097/DSS.0000000000001167.
8
Risk Factors for Local Recurrence or Metastasis of Eyelid Sebaceous Gland Carcinoma After Wide Excision With Paraffin Section Control.睑板腺癌广泛切除并行石蜡切片检查后局部复发或转移的危险因素
Am J Ophthalmol. 2016 Nov;171:67-74. doi: 10.1016/j.ajo.2016.08.028. Epub 2016 Aug 31.
9
Prognosis of eyelid sebaceous gland carcinoma based on the tumor (T) category of the American Joint Committee on Cancer (AJCC) classification.基于美国癌症联合委员会(AJCC)分类的肿瘤(T)类别对眼睑皮脂腺癌的预后评估
Int Ophthalmol. 2016 Oct;36(5):681-90. doi: 10.1007/s10792-016-0187-6. Epub 2016 Feb 1.
10
False Discovery Rates in PET and CT Studies with Texture Features: A Systematic Review.正电子发射断层显像(PET)和计算机断层扫描(CT)纹理特征研究中的错误发现率:一项系统评价
PLoS One. 2015 May 4;10(5):e0124165. doi: 10.1371/journal.pone.0124165. eCollection 2015.