• 文献检索
  • 文档翻译
  • 深度研究
  • 学术资讯
  • Suppr Zotero 插件Zotero 插件
  • 邀请有礼
  • 套餐&价格
  • 历史记录
应用&插件
Suppr Zotero 插件Zotero 插件浏览器插件Mac 客户端Windows 客户端微信小程序
定价
高级版会员购买积分包购买API积分包
服务
文献检索文档翻译深度研究API 文档MCP 服务
关于我们
关于 Suppr公司介绍联系我们用户协议隐私条款
关注我们

Suppr 超能文献

核心技术专利:CN118964589B侵权必究
粤ICP备2023148730 号-1Suppr @ 2026

文献检索

告别复杂PubMed语法,用中文像聊天一样搜索,搜遍4000万医学文献。AI智能推荐,让科研检索更轻松。

立即免费搜索

文件翻译

保留排版,准确专业,支持PDF/Word/PPT等文件格式,支持 12+语言互译。

免费翻译文档

深度研究

AI帮你快速写综述,25分钟生成高质量综述,智能提取关键信息,辅助科研写作。

立即免费体验

发育多能性相关蛋白4通过增强细胞干性增加垂体神经内分泌肿瘤的侵袭性。

Developmental pluripotency-associated 4 increases aggressiveness of pituitary neuroendocrine tumors by enhancing cell stemness.

作者信息

Chaudhary Shaista, Das Ujjal, Jabbar Shaima, Gangisetty Omkaram, Rousseau Bénédicte, Hanft Simon, Sarkar Dipak K

机构信息

The Endocrine Program, Department of Animal Sciences, Rutgers, The State University of New Jersey, New Brunswick, New Jersey, USA.

Endocrinology and Animal Biosciences Graduate Program, Rutgers, The State University of New Jersey, New Brunswick, New Jersey, USA.

出版信息

Neuro Oncol. 2025 Jan 12;27(1):123-139. doi: 10.1093/neuonc/noae148.

DOI:10.1093/neuonc/noae148
PMID:39093695
原文链接:https://pmc.ncbi.nlm.nih.gov/articles/PMC11726338/
Abstract

BACKGROUND

Pituitary neuroendocrine tumors, PitNETs, are often aggressive and precipitate in distant metastases that are refractory to current therapies. However, the molecular mechanism in PitNETs' aggressiveness is not well understood. Developmental pluripotency-associated 4 (DPPA4) is known as a stem cell regulatory gene and overexpressed in certain cancers, but its function in the context of PitNETs' aggressiveness is not known.

METHODS

We employed both rat and human models of PitNETs. In the rat pituitary tumor model, we used prenatal-alcohol-exposed (PAE) female Fischer rats which developed aggressive PitNETs following estrogen treatment, while in the human pituitary tumor model, we used aggressively proliferative cells from pituitary tumors of patients undergone surgery. Various molecular, cellular, and epigenetic techniques were used to determine the role of DPPA4 in PitNETs' aggressiveness.

RESULTS

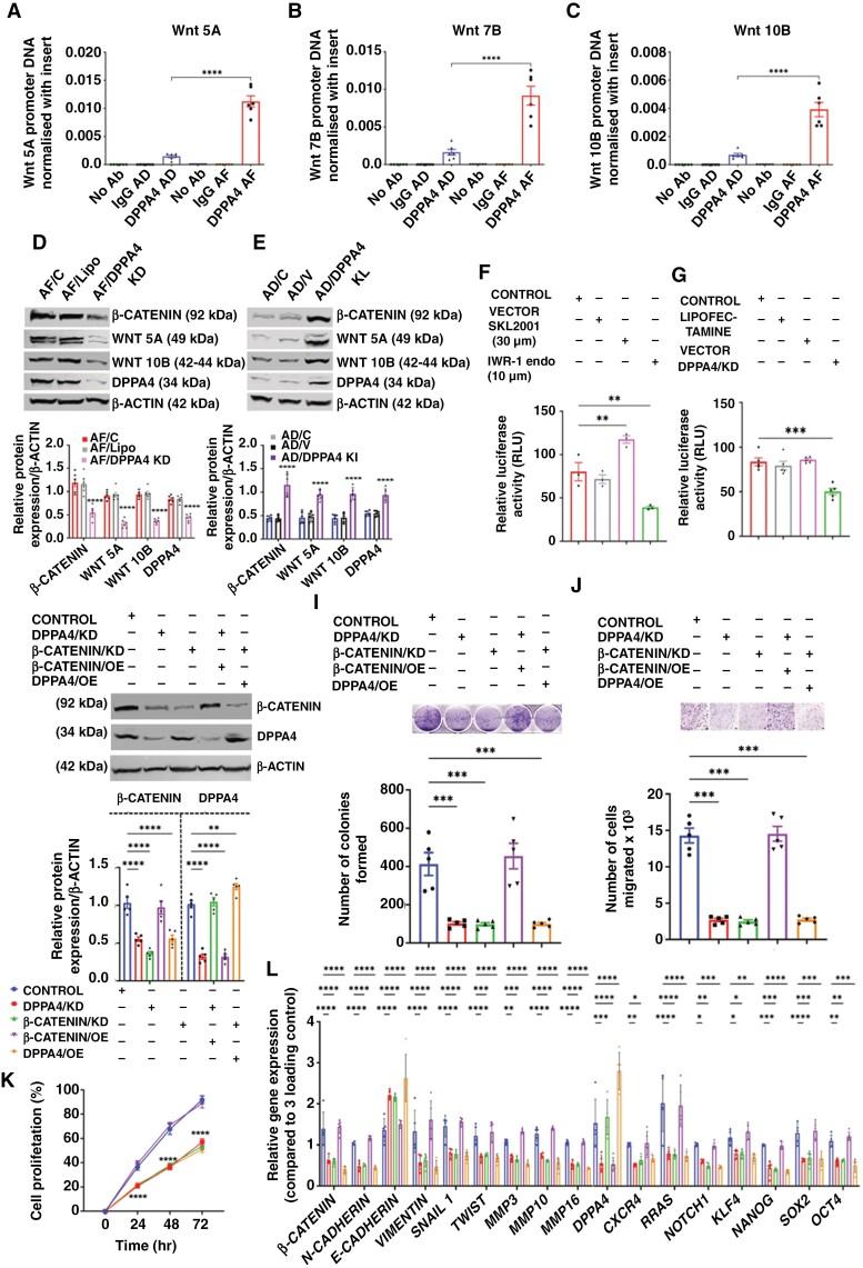
We show that DPPA4 is overexpressed in association with increased cell stemness factors in aggressive PitNETs of PAE rats and of human patients. Gene-editing experiments demonstrate that DPPA4 increases the expression of cell stemness and tumor aggressiveness genes and promotes proliferation, colonization, migration, and tumorigenic potential of PitNET cells. ChIP assays and receptor antagonism studies reveal that DPPA4 binds to canonical WINTs promoters and increases directly or indirectly the WNT/β-CATENIN control of cell stemness, tumor growth, and aggressiveness of PitNETs. Epigenetic studies show the involvement of histone methyltransferase in alcohol activation of DPPA4.

CONCLUSIONS

These findings support a role of DPPA4 in tumor stemness and aggressiveness and provide a preclinical rationale for modulating this stemness regulator for the treatment of PitNETs.

摘要

背景

垂体神经内分泌肿瘤(PitNETs)通常具有侵袭性,并易发生远处转移,而目前的治疗方法对其难以奏效。然而,PitNETs侵袭性的分子机制尚不清楚。发育多能性相关蛋白4(DPPA4)是一种干细胞调节基因,在某些癌症中过度表达,但其在PitNETs侵袭性方面的作用尚不清楚。

方法

我们采用了大鼠和人类PitNETs模型。在大鼠垂体肿瘤模型中,我们使用了产前酒精暴露(PAE)的雌性Fischer大鼠,这些大鼠在雌激素处理后会发生侵袭性PitNETs;而在人类垂体肿瘤模型中,我们使用了接受手术的垂体肿瘤患者的侵袭性增殖细胞。我们运用了各种分子、细胞和表观遗传技术来确定DPPA4在PitNETs侵袭性中的作用。

结果

我们发现,在PAE大鼠和人类患者的侵袭性PitNETs中,DPPA4的表达上调,同时细胞干性因子增加。基因编辑实验表明,DPPA能够增加细胞干性和肿瘤侵袭性基因的表达,并促进PitNET细胞的增殖、定植、迁移和致瘤潜力。染色质免疫沉淀(ChIP)分析和受体拮抗研究表明,DPPA4与经典WNT启动子结合,直接或间接增强WNT/β-连环蛋白对PitNET细胞干性、肿瘤生长和侵袭性的调控。表观遗传学研究表明,组蛋白甲基转移酶参与了酒精对DPPA4的激活作用。

结论

这些发现支持了DPPA4在肿瘤干性和侵袭性中的作用,并为调节这种干性调节因子以治疗PitNETs提供了临床前的理论依据。

https://cdn.ncbi.nlm.nih.gov/pmc/blobs/159c/11726338/a470f8a85969/noae148_fig6.jpg
https://cdn.ncbi.nlm.nih.gov/pmc/blobs/159c/11726338/54448cf9c97d/noae148_fig7.jpg
https://cdn.ncbi.nlm.nih.gov/pmc/blobs/159c/11726338/a4090937d151/noae148_fig1.jpg
https://cdn.ncbi.nlm.nih.gov/pmc/blobs/159c/11726338/911adab44ff5/noae148_fig2.jpg
https://cdn.ncbi.nlm.nih.gov/pmc/blobs/159c/11726338/751d47728044/noae148_fig3.jpg
https://cdn.ncbi.nlm.nih.gov/pmc/blobs/159c/11726338/d3bd7382e35c/noae148_fig4.jpg
https://cdn.ncbi.nlm.nih.gov/pmc/blobs/159c/11726338/ced4d085acba/noae148_fig5.jpg
https://cdn.ncbi.nlm.nih.gov/pmc/blobs/159c/11726338/a470f8a85969/noae148_fig6.jpg
https://cdn.ncbi.nlm.nih.gov/pmc/blobs/159c/11726338/54448cf9c97d/noae148_fig7.jpg
https://cdn.ncbi.nlm.nih.gov/pmc/blobs/159c/11726338/a4090937d151/noae148_fig1.jpg
https://cdn.ncbi.nlm.nih.gov/pmc/blobs/159c/11726338/911adab44ff5/noae148_fig2.jpg
https://cdn.ncbi.nlm.nih.gov/pmc/blobs/159c/11726338/751d47728044/noae148_fig3.jpg
https://cdn.ncbi.nlm.nih.gov/pmc/blobs/159c/11726338/d3bd7382e35c/noae148_fig4.jpg
https://cdn.ncbi.nlm.nih.gov/pmc/blobs/159c/11726338/ced4d085acba/noae148_fig5.jpg
https://cdn.ncbi.nlm.nih.gov/pmc/blobs/159c/11726338/a470f8a85969/noae148_fig6.jpg

相似文献

1
Developmental pluripotency-associated 4 increases aggressiveness of pituitary neuroendocrine tumors by enhancing cell stemness.发育多能性相关蛋白4通过增强细胞干性增加垂体神经内分泌肿瘤的侵袭性。
Neuro Oncol. 2025 Jan 12;27(1):123-139. doi: 10.1093/neuonc/noae148.
2
Spatial transcriptomics reveal PI3K-AKT and metabolic alterations in aggressive, treatment-resistant lactotroph pituitary neuroendocrine tumors.空间转录组学揭示侵袭性、耐药性催乳素细胞垂体神经内分泌肿瘤中的PI3K-AKT和代谢改变。
Acta Neuropathol Commun. 2025 May 19;13(1):107. doi: 10.1186/s40478-025-02025-9.
3
Clinicopathologic Correlates of PIT1 and SF1-Multilineage Pituitary Neuroendocrine Tumors and the Diagnostic Utility of NKX2.2 Immunohistochemistry in Pituitary Pathology.PIT1和SF1多谱系垂体神经内分泌肿瘤的临床病理相关性以及NKX2.2免疫组化在垂体病理学中的诊断效用
Arch Pathol Lab Med. 2025 Jan 1;149(1):83-89. doi: 10.5858/arpa.2023-0543-OA.
4
Aggressive PitNETs and Potential Target Therapies: A Systematic Review of Molecular and Genetic Pathways.侵袭性 PitNETs 及潜在的靶向治疗:分子和遗传途径的系统综述。
Int J Mol Sci. 2023 Oct 29;24(21):15719. doi: 10.3390/ijms242115719.
5
Clinico-pathological and molecular characteristics of pediatric-juvenile pituitary neuroendocrine tumors (PitNETs): A mono-institutional series.儿童及青少年垂体神经内分泌肿瘤(PitNETs)的临床病理及分子特征:一项单中心研究系列
Clin Neuropathol. 2025 Jul-Aug;44(4):143-152. doi: 10.5414/NP301685.
6
Genome-wide methylation profiling differentiates benign from aggressive and metastatic pituitary neuroendocrine tumors.全基因组甲基化谱分析可区分良性、侵袭性和转移性垂体神经内分泌肿瘤。
Acta Neuropathol. 2024 Nov 23;148(1):68. doi: 10.1007/s00401-024-02836-5.
7
Single-cell transcriptomics link gene expression signatures to clinicopathological features of gonadotroph and lactotroph PitNET.单细胞转录组学将基因表达特征与促性腺激素和催乳素 PitNET 的临床病理特征联系起来。
J Transl Med. 2024 Nov 15;22(1):1027. doi: 10.1186/s12967-024-05821-4.
8
SSTR2 expression in neoplastic and normal anterior pituitary is impacted by age, sex, and hormonal status.促生长激素释放激素2在肿瘤性和正常垂体前叶中的表达受年龄、性别和激素状态的影响。
J Neuropathol Exp Neurol. 2025 Jul 1;84(7):626-633. doi: 10.1093/jnen/nlaf034.
9
Clinical and Radiographic Presentation and Surgical Outcomes of T-Box Pituitary Transcription Factor (TPIT) Silent Corticotroph Pituitary Neuroendocrine Tumors: A Multi-institutional Experience and Review of the Literature.T盒垂体转录因子(TPIT)沉默促肾上腺皮质激素垂体神经内分泌肿瘤的临床及影像学表现与手术结果:一项多机构经验及文献综述
World Neurosurg. 2025 Apr;196:123791. doi: 10.1016/j.wneu.2025.123791. Epub 2025 Mar 18.
10
E-cadherin expression and gene expression profiles in corticotroph pituitary neuroendocrine tumor subtypes.促肾上腺皮质激素细胞瘤垂体神经内分泌肿瘤亚型中的 E-钙黏蛋白表达和基因表达谱。
J Neuropathol Exp Neurol. 2024 Jun 20;83(7):586-595. doi: 10.1093/jnen/nlae034.

引用本文的文献

1
Recent Advances in Ionic Mechanisms in Pituitary Cells: Implications for Electrophysiological and Electropharmacological Research.垂体细胞离子机制的最新进展:对电生理和电药理研究的启示
J Clin Med. 2025 Apr 30;14(9):3117. doi: 10.3390/jcm14093117.

本文引用的文献

1
Chromatin modifier developmental pluripotency associated factor 4 (DPPA4) is a candidate gene for alcohol-induced developmental disorders.染色质修饰因子发育多能性相关因子 4(DPPA4)是酒精诱导发育障碍的候选基因。
BMC Med. 2022 Dec 30;20(1):495. doi: 10.1186/s12916-022-02699-1.
2
Calcium-dependent subquantal peptide release from single docked lawn-resident vesicles of pituitary lactotrophs.来自垂体催乳素细胞单个停靠的驻留草坪囊泡的钙依赖性亚量子肽释放。
Cell Calcium. 2023 Jan;109:102687. doi: 10.1016/j.ceca.2022.102687. Epub 2022 Dec 10.
3
Integrated proteogenomic characterization across major histological types of pituitary neuroendocrine tumors.
整合垂体神经内分泌肿瘤主要组织学类型的蛋白质基因组特征分析。
Cell Res. 2022 Dec;32(12):1047-1067. doi: 10.1038/s41422-022-00736-5. Epub 2022 Oct 28.
4
Immunotherapy for Aggressive and Metastatic Pituitary Neuroendocrine Tumors (PitNETs): State-of-the Art.侵袭性和转移性垂体神经内分泌肿瘤(PitNETs)的免疫治疗:最新进展
Cancers (Basel). 2022 Aug 24;14(17):4093. doi: 10.3390/cancers14174093.
5
In Vitro CRISPR/Cas9 Transfection and Gene-Editing Mediated by Multivalent Cationic Liposome-DNA Complexes.体外CRISPR/Cas9转染及多价阳离子脂质体-DNA复合物介导的基因编辑
Pharmaceutics. 2022 May 19;14(5):1087. doi: 10.3390/pharmaceutics14051087.
6
Beta 2 adrenergic receptor and mu opioid receptor interact to potentiate the aggressiveness of human breast cancer cell by activating the glycogen synthase kinase 3 signaling.β2 肾上腺素能受体和 μ 阿片受体相互作用,通过激活糖原合酶激酶 3 信号来增强人类乳腺癌细胞的侵袭性。
Breast Cancer Res. 2022 May 14;24(1):33. doi: 10.1186/s13058-022-01526-y.
7
Exploring stem cell biology in pituitary tumors and derived organoids.探索垂体肿瘤和衍生类器官中的干细胞生物学。
Endocr Relat Cancer. 2022 Jun 17;29(7):427-450. doi: 10.1530/ERC-21-0374.
8
Wnt signaling in triple-negative breast cancers: Its roles in molecular subtyping and cancer cell stemness and its crosstalk with non-coding RNAs.三阴性乳腺癌中的Wnt信号传导:其在分子亚型和癌细胞干性中的作用及其与非编码RNA的相互作用。
Life Sci. 2022 Jul 1;300:120565. doi: 10.1016/j.lfs.2022.120565. Epub 2022 Apr 21.
9
Temozolomide Nonresponsiveness in Aggressive Prolactinomas and Carcinomas: Management and Outcomes.侵袭性泌乳素瘤和癌中替莫唑胺无反应性:管理与结局
J Endocr Soc. 2021 Dec 22;6(2):bvab190. doi: 10.1210/jendso/bvab190. eCollection 2022 Feb 1.
10
CD44: A Multifunctional Mediator of Cancer Progression.CD44:癌症进展的多功能介质。
Biomolecules. 2021 Dec 9;11(12):1850. doi: 10.3390/biom11121850.