• 文献检索
  • 文档翻译
  • 深度研究
  • 学术资讯
  • Suppr Zotero 插件Zotero 插件
  • 邀请有礼
  • 套餐&价格
  • 历史记录
应用&插件
Suppr Zotero 插件Zotero 插件浏览器插件Mac 客户端Windows 客户端微信小程序
定价
高级版会员购买积分包购买API积分包
服务
文献检索文档翻译深度研究API 文档MCP 服务
关于我们
关于 Suppr公司介绍联系我们用户协议隐私条款
关注我们

Suppr 超能文献

核心技术专利:CN118964589B侵权必究
粤ICP备2023148730 号-1Suppr @ 2026

文献检索

告别复杂PubMed语法,用中文像聊天一样搜索,搜遍4000万医学文献。AI智能推荐,让科研检索更轻松。

立即免费搜索

文件翻译

保留排版,准确专业,支持PDF/Word/PPT等文件格式,支持 12+语言互译。

免费翻译文档

深度研究

AI帮你快速写综述,25分钟生成高质量综述,智能提取关键信息,辅助科研写作。

立即免费体验

OPA1 加工在小鼠发育中是可有可无的,但在心肌线粒体病中具有保护作用。

Opa1 processing is dispensable in mouse development but is protective in mitochondrial cardiomyopathy.

机构信息

Max Planck Institute for Biology of Ageing, Cologne, Germany.

Institute of Experimental Genetics, German Mouse Clinic, Helmholtz Zentrum München, German Research Center for Environmental Health (GmbH), Neuherberg, Germany.

出版信息

Sci Adv. 2024 Aug 2;10(31):eadp0443. doi: 10.1126/sciadv.adp0443.

DOI:10.1126/sciadv.adp0443
PMID:39093974
原文链接:https://pmc.ncbi.nlm.nih.gov/articles/PMC11296347/
Abstract

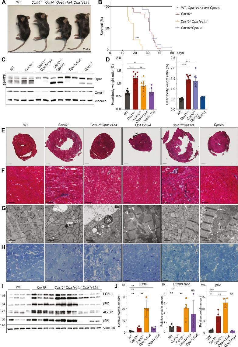
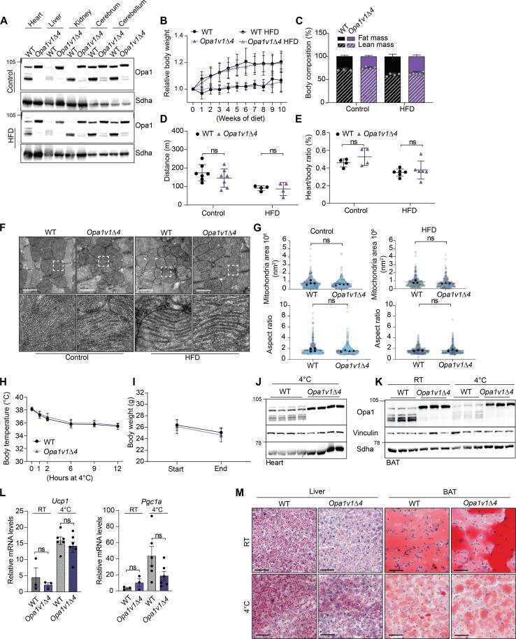
Mitochondrial fusion and fission accompany adaptive responses to stress and altered metabolic demands. Inner membrane fusion and cristae morphogenesis depends on optic atrophy 1 (Opa1), which is expressed in different isoforms and is cleaved from a membrane-bound, long to a soluble, short form. Here, we have analyzed the physiological role of Opa1 isoforms and Opa1 processing by generating mouse lines expressing only one cleavable Opa1 isoform or a non-cleavable variant thereof. Our results show that expression of a single cleavable or non-cleavable Opa1 isoform preserves embryonic development and the health of adult mice. Opa1 processing is dispensable under metabolic and thermal stress but prolongs life span and protects against mitochondrial cardiomyopathy in OXPHOS-deficient mice. Mechanistically, loss of Opa1 processing disturbs the balance between mitochondrial biogenesis and mitophagy, suppressing cardiac hypertrophic growth in hearts. Our results highlight the critical regulatory role of Opa1 processing, mitochondrial dynamics, and metabolism for cardiac hypertrophy.

摘要

线粒体融合和裂变伴随着对压力和代谢需求变化的适应性反应。内膜融合和嵴形态发生依赖于视神经萎缩 1(Opa1),它以不同的同工型表达,并从膜结合的长形式切割为可溶性的短形式。在这里,我们通过生成仅表达一种可切割的 Opa1 同工型或其不可切割变体的小鼠系来分析 Opa1 同工型和 Opa1 加工的生理作用。我们的结果表明,表达单一可切割或不可切割的 Opa1 同工型可保留胚胎发育和成年小鼠的健康。Opa1 加工在代谢和热应激下是可有可无的,但可延长寿命并预防 OXPHOS 缺陷型小鼠的线粒体心肌病。从机制上讲,失去 Opa1 加工会扰乱线粒体生物发生和线粒体自噬之间的平衡,抑制心脏的肥大生长。我们的结果强调了 Opa1 加工、线粒体动力学和代谢对心脏肥大的关键调节作用。

https://cdn.ncbi.nlm.nih.gov/pmc/blobs/e432/11296347/0d80811aefd7/sciadv.adp0443-f6.jpg
https://cdn.ncbi.nlm.nih.gov/pmc/blobs/e432/11296347/3d07e4f34b0f/sciadv.adp0443-f1.jpg
https://cdn.ncbi.nlm.nih.gov/pmc/blobs/e432/11296347/04ad4ad25322/sciadv.adp0443-f2.jpg
https://cdn.ncbi.nlm.nih.gov/pmc/blobs/e432/11296347/e0104a7b5bdc/sciadv.adp0443-f3.jpg
https://cdn.ncbi.nlm.nih.gov/pmc/blobs/e432/11296347/129477ca75f4/sciadv.adp0443-f4.jpg
https://cdn.ncbi.nlm.nih.gov/pmc/blobs/e432/11296347/3970d666595d/sciadv.adp0443-f5.jpg
https://cdn.ncbi.nlm.nih.gov/pmc/blobs/e432/11296347/0d80811aefd7/sciadv.adp0443-f6.jpg
https://cdn.ncbi.nlm.nih.gov/pmc/blobs/e432/11296347/3d07e4f34b0f/sciadv.adp0443-f1.jpg
https://cdn.ncbi.nlm.nih.gov/pmc/blobs/e432/11296347/04ad4ad25322/sciadv.adp0443-f2.jpg
https://cdn.ncbi.nlm.nih.gov/pmc/blobs/e432/11296347/e0104a7b5bdc/sciadv.adp0443-f3.jpg
https://cdn.ncbi.nlm.nih.gov/pmc/blobs/e432/11296347/129477ca75f4/sciadv.adp0443-f4.jpg
https://cdn.ncbi.nlm.nih.gov/pmc/blobs/e432/11296347/3970d666595d/sciadv.adp0443-f5.jpg
https://cdn.ncbi.nlm.nih.gov/pmc/blobs/e432/11296347/0d80811aefd7/sciadv.adp0443-f6.jpg

相似文献

1
Opa1 processing is dispensable in mouse development but is protective in mitochondrial cardiomyopathy.OPA1 加工在小鼠发育中是可有可无的,但在心肌线粒体病中具有保护作用。
Sci Adv. 2024 Aug 2;10(31):eadp0443. doi: 10.1126/sciadv.adp0443.
2
Disruption of mitochondrial homeostasis and permeability transition pore opening in OPA1 iPSC-derived retinal ganglion cells.OPA1诱导多能干细胞来源的视网膜神经节细胞中线粒体稳态的破坏和通透性转换孔的开放。
Acta Neuropathol Commun. 2025 Feb 13;13(1):28. doi: 10.1186/s40478-025-01942-z.
3
Mechanistic study of modulating mitochondrial fission and fusion to ameliorate neuropathic pain in mice.调节线粒体裂变与融合以改善小鼠神经性疼痛的机制研究
Sci Rep. 2025 May 4;15(1):15571. doi: 10.1038/s41598-025-99300-5.
4
Naotaifang formula regulates Drp1-induced remodeling of mitochondrial dynamics following cerebral ischemia-reperfusion injury.脑泰方配方可调节脑缺血再灌注损伤后Drp1诱导的线粒体动力学重塑。
Free Radic Biol Med. 2025 Mar 1;229:139-153. doi: 10.1016/j.freeradbiomed.2025.01.031. Epub 2025 Jan 18.
5
Umbelliferone attenuates diabetic sarcopenia by modulating mitochondrial quality and the ubiquitin-proteasome system.伞形花内酯通过调节线粒体质量和泛素-蛋白酶体系统减轻糖尿病性肌肉减少症。
Phytomedicine. 2025 Aug;144:156930. doi: 10.1016/j.phymed.2025.156930. Epub 2025 May 31.
6
The segmented flavivirus Alongshan virus reduces mitochondrial mass by degrading STAT2 to suppress the innate immune response.分段黄病毒阿龙山病毒通过降解信号转导和转录激活因子2(STAT2)来减少线粒体质量,从而抑制先天免疫反应。
J Virol. 2025 Jan 31;99(1):e0130124. doi: 10.1128/jvi.01301-24. Epub 2024 Dec 10.
7
Mitochondrial dynamics dysfunction and neurodevelopmental disorders: From pathological mechanisms to clinical translation.线粒体动力学功能障碍与神经发育障碍:从病理机制到临床转化
Neural Regen Res. 2025 Jun 19. doi: 10.4103/NRR.NRR-D-24-01422.
8
Dissociation of mitochondrial from sarcoplasmic reticular stress in Drosophila cardiomyopathy induced by molecularly distinct mitochondrial fusion defects.果蝇心肌病中,由分子层面不同的线粒体融合缺陷所诱导的线粒体与肌浆网应激的解离
J Mol Cell Cardiol. 2015 Mar;80:71-80. doi: 10.1016/j.yjmcc.2014.12.018. Epub 2014 Dec 30.
9
Role of Pink1 in Regulating Osteoclast Differentiation during Periodontitis.Pink1在牙周炎期间调节破骨细胞分化中的作用
J Dent Res. 2025 Jul;104(7):753-762. doi: 10.1177/00220345251315723. Epub 2025 Mar 12.
10
Mitochondrial dynamics and quality control regulate proteostasis in neuronal ischemia-reperfusion.线粒体动力学与质量控制调节神经元缺血再灌注中的蛋白质稳态。
Autophagy. 2025 Jul;21(7):1492-1506. doi: 10.1080/15548627.2025.2472586. Epub 2025 Mar 16.

引用本文的文献

1
Molecular machineries shaping the mitochondrial inner membrane.塑造线粒体内膜的分子机制。
Nat Rev Mol Cell Biol. 2025 May 14. doi: 10.1038/s41580-025-00854-z.
2
SARM1 loss protects retinal ganglion cells in a mouse model of autosomal dominant optic atrophy.在常染色体显性遗传性视神经萎缩小鼠模型中,SARM1缺失可保护视网膜神经节细胞。
J Clin Invest. 2025 May 9;135(12). doi: 10.1172/JCI191315. eCollection 2025 Jun 16.
3
Hypertrophic Cardiomyopathy Through the Lens of Mitochondria.从线粒体角度看肥厚型心肌病

本文引用的文献

1
In situ architecture of Opa1-dependent mitochondrial cristae remodeling.OPA1 依赖性线粒体嵴重塑的原位结构。
EMBO J. 2024 Feb;43(3):391-413. doi: 10.1038/s44318-024-00027-2. Epub 2024 Jan 15.
2
A mitophagy sensor PPTC7 controls BNIP3 and NIX degradation to regulate mitochondrial mass.一种自噬传感器 PPTC7 控制 BNIP3 和 NIX 的降解,从而调节线粒体质量。
Mol Cell. 2024 Jan 18;84(2):327-344.e9. doi: 10.1016/j.molcel.2023.11.038. Epub 2023 Dec 26.
3
Musashi-2 causes cardiac hypertrophy and heart failure by inducing mitochondrial dysfunction through destabilizing Cluh and Smyd1 mRNA.
Biomedicines. 2025 Feb 28;13(3):591. doi: 10.3390/biomedicines13030591.
Musashi-2 通过破坏 Cluh 和 Smyd1 mRNA 的稳定性诱导线粒体功能障碍,导致心肌肥大和心力衰竭。
Basic Res Cardiol. 2023 Nov 3;118(1):46. doi: 10.1007/s00395-023-01016-y.
4
The mitochondrial fusion protein OPA1 is dispensable in the liver and its absence induces mitohormesis to protect liver from drug-induced injury.线粒体融合蛋白 OPA1 在肝脏中是可有可无的,其缺失会诱导mitohormesis,从而保护肝脏免受药物引起的损伤。
Nat Commun. 2023 Oct 23;14(1):6721. doi: 10.1038/s41467-023-42564-0.
5
PPTC7 maintains mitochondrial protein content by suppressing receptor-mediated mitophagy.PPTC7 通过抑制受体介导线粒体自噬来维持线粒体蛋白含量。
Nat Commun. 2023 Oct 13;14(1):6431. doi: 10.1038/s41467-023-42069-w.
6
FAM210A is essential for cold-induced mitochondrial remodeling in brown adipocytes.FAM210A 对于棕色脂肪细胞中冷诱导的线粒体重塑是必不可少的。
Nat Commun. 2023 Oct 10;14(1):6344. doi: 10.1038/s41467-023-41988-y.
7
An interactive deep learning-based approach reveals mitochondrial cristae topologies.基于交互式深度学习的方法揭示了线粒体嵴的拓扑结构。
PLoS Biol. 2023 Aug 31;21(8):e3002246. doi: 10.1371/journal.pbio.3002246. eCollection 2023 Aug.
8
OPA1 helical structures give perspective to mitochondrial dysfunction.OPA1 螺旋结构为线粒体功能障碍提供了新视角。
Nature. 2023 Aug;620(7976):1109-1116. doi: 10.1038/s41586-023-06462-1. Epub 2023 Aug 23.
9
Structural mechanism of mitochondrial membrane remodelling by human OPA1.人源 OPA1 调控线粒体膜重塑的结构机制
Nature. 2023 Aug;620(7976):1101-1108. doi: 10.1038/s41586-023-06441-6. Epub 2023 Aug 23.
10
Metabolic mechanisms in physiological and pathological cardiac hypertrophy: new paradigms and challenges.生理和病理性心肌肥厚中的代谢机制:新范例和挑战。
Nat Rev Cardiol. 2023 Dec;20(12):812-829. doi: 10.1038/s41569-023-00887-x. Epub 2023 May 26.