Suppr超能文献

在人类宫颈癌中,微小RNA-34b通过TWIST1促进氧化应激并诱导细胞衰老。

MiR-34b promotes oxidative stress and induces cellular senescence through TWIST1 in human cervical cancer.

作者信息

Sindhu K J, Nalini Venkatesan, Suraishkumar G K, Karunagaran Devarajan

机构信息

Bhupat and Jyoti Mehta School of Biosciences, Indian Institute of Technology Madras, Chennai, Tamil Nadu 600036, India.

Bhupat and Jyoti Mehta School of Biosciences, Indian Institute of Technology Madras, Chennai, Tamil Nadu 600036, India.

出版信息

Transl Oncol. 2024 Oct;48:102063. doi: 10.1016/j.tranon.2024.102063. Epub 2024 Aug 1.

Abstract

PURPOSE

The aim of this research was to elucidate the role of miR-34b in cervical cancer progression and the underlying mechanism behind the miR-34b-mediated tumor suppression. The study revealed the role of miR-34b as a senescence inducer and serves as a potential therapeutic target in developing combination therapy with senotherapeutics.

METHODS

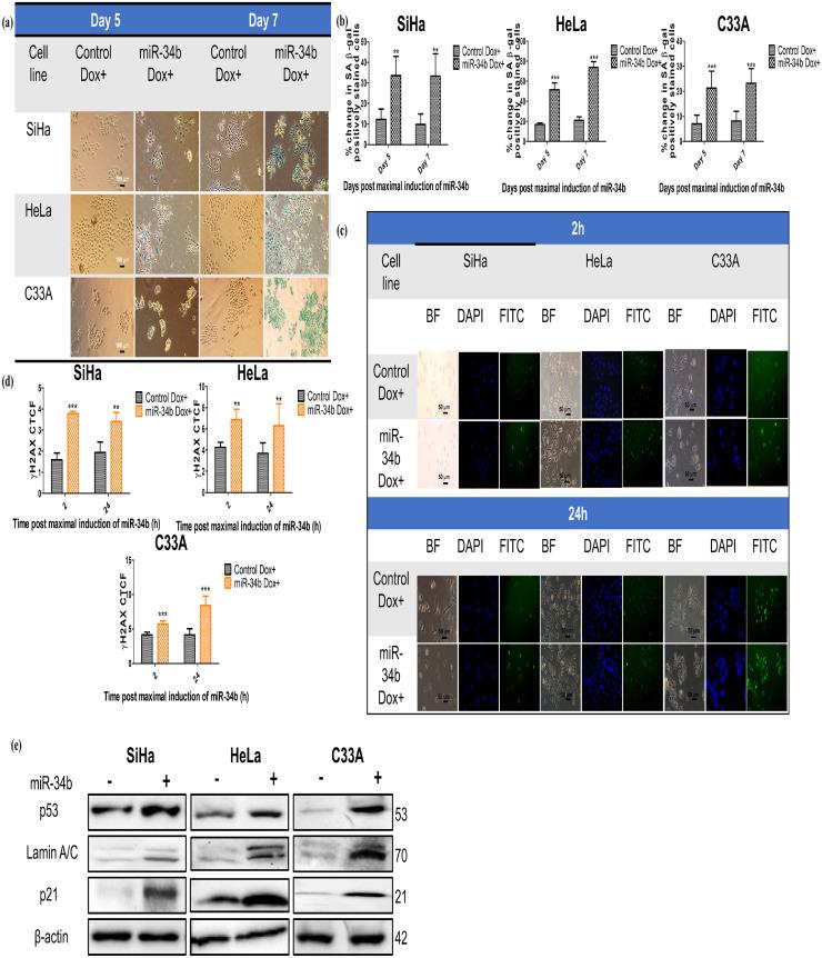
MiR-34b was ectopically expressed in cervical cancer cell lines using a tetracycline inducible system and its effects on cell viability, apoptosis, senescence, DNA damage and oxidative stress were studied using MTT assay, acridine orange/ ethidium bromide staining, senescence associated β-galactosidase assay, gamma H2AX foci staining assay, western blotting and specific dyes for the detection of total and individual ROS species.

RESULTS

Ectopic expression of miR-34b promoted cellular senescence but no significant induction of apoptosis was observed in cervical cancer cell lines. MiR-34b promoted increase in oxidative stress through increase in total and individual ROS species and contributed to increase in cellular senescence. Mechanistically, miR-34b mediates its action by targeting TWIST1 as evidenced by the similar actions of TWIST1 shRNA in cervical cancer cell lines. Furthermore, our study revealed TWIST1 is one of the most significant targets of miR-34b targetome and identified RITA as a novel senolytic agent for use in combination therapy with miR-34b.

CONCLUSION

MiR-34b promotes cellular senescence and oxidative stress by targeting TWIST1, a known oncogene and EMT regulator. This study delved into the mechanism of miR-34b-mediated tumor suppression and provided novel insights for development of miR-34b based therapeutics for cervical cancer.

摘要

目的

本研究旨在阐明miR-34b在宫颈癌进展中的作用以及miR-34b介导肿瘤抑制的潜在机制。该研究揭示了miR-34b作为衰老诱导剂的作用,并作为与衰老治疗药物联合治疗的潜在治疗靶点。

方法

使用四环素诱导系统在宫颈癌细胞系中异位表达miR-34b,并通过MTT法、吖啶橙/溴化乙锭染色、衰老相关β-半乳糖苷酶检测、γH2AX焦点染色检测、蛋白质免疫印迹法以及用于检测总活性氧和单个活性氧种类的特定染料,研究其对细胞活力、凋亡、衰老、DNA损伤和氧化应激的影响。

结果

miR-34b的异位表达促进了细胞衰老,但在宫颈癌细胞系中未观察到明显的凋亡诱导。miR-34b通过增加总活性氧和单个活性氧种类促进氧化应激增加,并导致细胞衰老增加。从机制上讲,miR-34b通过靶向TWIST1介导其作用,这在宫颈癌细胞系中TWIST1短发夹RNA的类似作用中得到了证实。此外,我们的研究表明TWIST1是miR-34b靶标组中最重要的靶标之一,并确定RITA作为一种新型衰老溶解剂,可与miR-34b联合用于治疗。

结论

miR-34b通过靶向已知的癌基因和上皮-间质转化调节因子TWIST1促进细胞衰老和氧化应激。本研究深入探讨了miR-34b介导肿瘤抑制的机制,并为开发基于miR-34b的宫颈癌治疗方法提供了新的见解。

https://cdn.ncbi.nlm.nih.gov/pmc/blobs/004e/11342277/d8cd40de6a88/ga1.jpg

文献检索

告别复杂PubMed语法,用中文像聊天一样搜索,搜遍4000万医学文献。AI智能推荐,让科研检索更轻松。

立即免费搜索

文件翻译

保留排版,准确专业,支持PDF/Word/PPT等文件格式,支持 12+语言互译。

免费翻译文档

深度研究

AI帮你快速写综述,25分钟生成高质量综述,智能提取关键信息,辅助科研写作。

立即免费体验