Suppr超能文献

免疫检查点的相互排斥和共同出现模式表明 NKG2A 与胃癌抗 PD-1 耐药相关。

Mutual exclusivity and co-occurrence patterns of immune checkpoints indicate NKG2A relates to anti-PD-1 resistance in gastric cancer.

机构信息

Department of Oncology, Nanfang Hospital, Southern Medical University, Guangzhou, 510515, Guangdong, China.

出版信息

J Transl Med. 2024 Aug 3;22(1):718. doi: 10.1186/s12967-024-05503-1.

Abstract

BACKGROUND

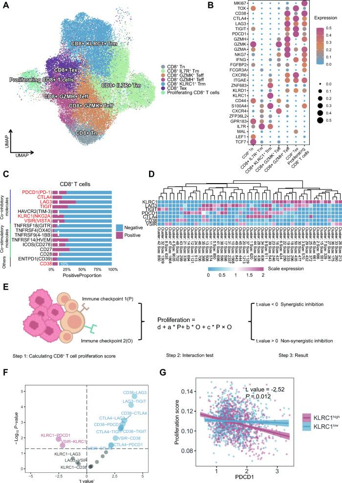
An increasing number of clinical studies have begun to explore combination strategies with immune checkpoint inhibitors, aiming to present new opportunities for overcoming anti-PD-1 treatment resistance in gastric cancer. Unfortunately, the exploration of certain immune checkpoint inhibitor combination strategies has yielded suboptimal results. Therefore, it is necessary to comprehensively analyze the expression patterns of immune checkpoints and identify optimal combination regimens of anti-PD-1 inhibitors with other immune checkpoint inhibitors.

METHODS

Leveraging single-cell RNA sequencing (scRNA-seq) and multivariate linear regression interaction models, we dissected the immune checkpoint expression characteristics of CD8 T cells in gastric cancer and the immune checkpoint expression pattern (ICEP) mediating anti-PD-1 treatment resistance. Furthermore, we employed transcription factor analysis and CellOracle to explore the transcriptional regulatory mechanisms governing CD8 T cell differentiation fates. Finally, we utilized Nichenet and spatial transcriptomic analysis to investigate the spatial expression patterns of immune checkpoints.

RESULTS

Interaction analysis indicated that, among the known immune checkpoints, co-expression of NKG2A and PD-1 might exert a more profound inhibitory effect on the proliferative capacity of CD8 T cells. The co-expression analysis revealed differential co-expression pattern of PD-1 and NKG2A, defined as ICEP1 (CD8 T cells co-expressing PD-1, CTLA-4, TIGIT, LAG-3 or CD38) and ICEP2 (CD8 T cells solely expressing NKG2A or co-expressing with other immune checkpoints), reflecting the co-occurrence pattern of PD-1 and the mutual exclusivity of NKG2A. Further, these two ICEP CD8 T cell subsets represented distinct CD8 T cell differentiation fates governed by MSC and RUNX3. Notably, ICEP2 CD8 T cells were associated with anti-PD-1 therapy resistance in gastric cancer. This phenomenon may be attributed to the recruitment of LGMN macrophages mediated by the CXCL16-CXCR6 signaling pathway.

CONCLUSION

This study unveiled two distinct ICEPs and the mutually exclusivity and co-occurrence characteristics of CD8 T cells in gastric cancer. The ICEP2 CD8 T cell subset, highly expressed in gastric cancer patients resistant to anti-PD-1 therapy, may be recruited by LGMN macrophages through CXCL16-CXCR6 axis. These findings provide evidence for NKG2A as a novel immunotherapeutic target in gastric cancer and offer new insights into combination strategies for immune checkpoint inhibitors in gastric cancer.

摘要

背景

越来越多的临床研究开始探索免疫检查点抑制剂的联合策略,旨在为克服胃癌抗 PD-1 治疗耐药提供新的机会。不幸的是,某些免疫检查点抑制剂联合策略的探索结果并不理想。因此,有必要全面分析免疫检查点的表达模式,并确定抗 PD-1 抑制剂与其他免疫检查点抑制剂的最佳联合方案。

方法

利用单细胞 RNA 测序(scRNA-seq)和多元线性回归交互模型,我们剖析了胃癌 CD8 T 细胞的免疫检查点表达特征和介导抗 PD-1 治疗耐药的免疫检查点表达模式(ICEP)。此外,我们采用转录因子分析和 CellOracle 探索 CD8 T 细胞分化命运的转录调控机制。最后,我们利用 Nichenet 和空间转录组学分析研究免疫检查点的空间表达模式。

结果

交互分析表明,在已知的免疫检查点中,NKG2A 和 PD-1 的共表达可能对 CD8 T 细胞的增殖能力产生更深远的抑制作用。共表达分析揭示了 PD-1 和 NKG2A 的差异共表达模式,定义为 ICEP1(CD8 T 细胞共表达 PD-1、CTLA-4、TIGIT、LAG-3 或 CD38)和 ICEP2(CD8 T 细胞仅表达 NKG2A 或与其他免疫检查点共表达),反映了 PD-1 的共表达模式和 NKG2A 的相互排斥性。此外,这两个 ICEP CD8 T 细胞亚群代表了由 MSC 和 RUNX3 调控的不同 CD8 T 细胞分化命运。值得注意的是,ICEP2 CD8 T 细胞与胃癌抗 PD-1 治疗耐药相关。这种现象可能归因于 CXCL16-CXCR6 信号通路介导的 LGMN 巨噬细胞的募集。

结论

本研究揭示了胃癌中两种不同的 ICEP 以及 CD8 T 细胞的相互排斥性和共表达特征。在抗 PD-1 治疗耐药的胃癌患者中高度表达的 ICEP2 CD8 T 细胞亚群可能通过 CXCL16-CXCR6 轴被 LGMN 巨噬细胞募集。这些发现为 NKG2A 作为胃癌的一种新的免疫治疗靶点提供了证据,并为胃癌免疫检查点抑制剂的联合策略提供了新的思路。

https://cdn.ncbi.nlm.nih.gov/pmc/blobs/bfca/11298088/5680825590af/12967_2024_5503_Fig1_HTML.jpg

文献检索

告别复杂PubMed语法,用中文像聊天一样搜索,搜遍4000万医学文献。AI智能推荐,让科研检索更轻松。

立即免费搜索

文件翻译

保留排版,准确专业,支持PDF/Word/PPT等文件格式,支持 12+语言互译。

免费翻译文档

深度研究

AI帮你快速写综述,25分钟生成高质量综述,智能提取关键信息,辅助科研写作。

立即免费体验