• 文献检索
  • 文档翻译
  • 深度研究
  • 学术资讯
  • Suppr Zotero 插件Zotero 插件
  • 邀请有礼
  • 套餐&价格
  • 历史记录
应用&插件
Suppr Zotero 插件Zotero 插件浏览器插件Mac 客户端Windows 客户端微信小程序
定价
高级版会员购买积分包购买API积分包
服务
文献检索文档翻译深度研究API 文档MCP 服务
关于我们
关于 Suppr公司介绍联系我们用户协议隐私条款
关注我们

Suppr 超能文献

核心技术专利:CN118964589B侵权必究
粤ICP备2023148730 号-1Suppr @ 2026

文献检索

告别复杂PubMed语法,用中文像聊天一样搜索,搜遍4000万医学文献。AI智能推荐,让科研检索更轻松。

立即免费搜索

文件翻译

保留排版,准确专业,支持PDF/Word/PPT等文件格式,支持 12+语言互译。

免费翻译文档

深度研究

AI帮你快速写综述,25分钟生成高质量综述,智能提取关键信息,辅助科研写作。

立即免费体验

使用核苷酸重编码单细胞 RNA-seq 测量转录噪声、基因激活以及 SAGA 和 Mediator Tail 的作用。

Transcriptional noise, gene activation, and roles of SAGA and Mediator Tail measured using nucleotide recoding single-cell RNA-seq.

机构信息

Fred Hutchinson Cancer Center, Seattle, WA 98109, USA.

出版信息

Cell Rep. 2024 Aug 27;43(8):114593. doi: 10.1016/j.celrep.2024.114593. Epub 2024 Aug 4.

DOI:10.1016/j.celrep.2024.114593
PMID:39102335
原文链接:https://pmc.ncbi.nlm.nih.gov/articles/PMC11405135/
Abstract

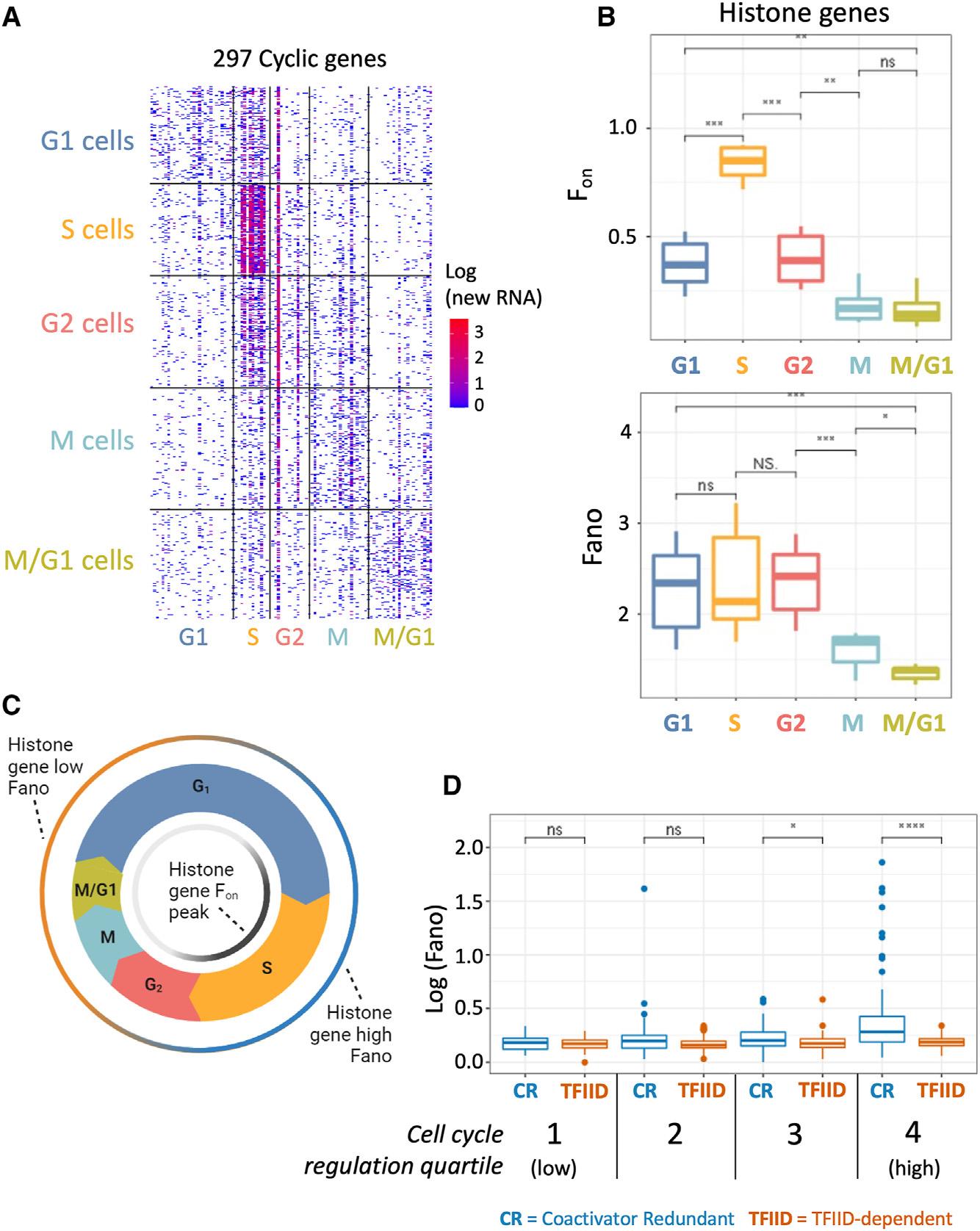
We describe a time-resolved nascent single-cell RNA sequencing (RNA-seq) approach that measures gene-specific transcriptional noise and the fraction of active genes in S. cerevisiae. Most genes are expressed with near-constitutive behavior, while a subset of genes show high mRNA variance suggestive of transcription bursting. Transcriptional noise is highest in the cofactor/coactivator-redundant (CR) gene class (dependent on both SAGA and TFIID) and strongest in TATA-containing CR genes. Using this approach, we also find that histone gene transcription switches from a low-level, low-noise constitutive mode during M and M/G1 to an activated state in S phase that shows both an increase in the fraction of active promoters and a switch to a noisy and bursty transcription mode. Rapid depletion of cofactors SAGA and MED Tail indicates that both factors play an important role in stimulating the fraction of active promoters at CR genes, with a more modest role in transcriptional noise.

摘要

我们描述了一种时间分辨的新生单细胞 RNA 测序(RNA-seq)方法,该方法可测量 S. cerevisiae 中基因特异性转录噪声和活性基因的分数。大多数基因的表达具有近乎组成型的行为,而一部分基因的 mRNA 方差较高,提示转录爆发。转录噪声在共因子/共激活因子冗余(CR)基因类中最高(依赖于 SAGA 和 TFIID),并且在含有 TATA 的 CR 基因中最强。使用这种方法,我们还发现组蛋白基因转录从 M 和 M/G1 期间的低水平、低噪声组成型模式切换到 S 期的激活状态,这表现为活性启动子的分数增加以及向嘈杂和爆发性转录模式的转变。共因子 SAGA 和 MED Tail 的快速耗竭表明,这两个因子都在刺激 CR 基因的活性启动子分数方面发挥重要作用,而在转录噪声方面的作用则较为适度。

https://cdn.ncbi.nlm.nih.gov/pmc/blobs/52c0/11405135/be5559bad25a/nihms-2019537-f0006.jpg
https://cdn.ncbi.nlm.nih.gov/pmc/blobs/52c0/11405135/b161a68b6528/nihms-2019537-f0002.jpg
https://cdn.ncbi.nlm.nih.gov/pmc/blobs/52c0/11405135/b176387bc888/nihms-2019537-f0003.jpg
https://cdn.ncbi.nlm.nih.gov/pmc/blobs/52c0/11405135/089a6bb21ed5/nihms-2019537-f0004.jpg
https://cdn.ncbi.nlm.nih.gov/pmc/blobs/52c0/11405135/da3089692416/nihms-2019537-f0005.jpg
https://cdn.ncbi.nlm.nih.gov/pmc/blobs/52c0/11405135/be5559bad25a/nihms-2019537-f0006.jpg
https://cdn.ncbi.nlm.nih.gov/pmc/blobs/52c0/11405135/b161a68b6528/nihms-2019537-f0002.jpg
https://cdn.ncbi.nlm.nih.gov/pmc/blobs/52c0/11405135/b176387bc888/nihms-2019537-f0003.jpg
https://cdn.ncbi.nlm.nih.gov/pmc/blobs/52c0/11405135/089a6bb21ed5/nihms-2019537-f0004.jpg
https://cdn.ncbi.nlm.nih.gov/pmc/blobs/52c0/11405135/da3089692416/nihms-2019537-f0005.jpg
https://cdn.ncbi.nlm.nih.gov/pmc/blobs/52c0/11405135/be5559bad25a/nihms-2019537-f0006.jpg

相似文献

1
Transcriptional noise, gene activation, and roles of SAGA and Mediator Tail measured using nucleotide recoding single-cell RNA-seq.使用核苷酸重编码单细胞 RNA-seq 测量转录噪声、基因激活以及 SAGA 和 Mediator Tail 的作用。
Cell Rep. 2024 Aug 27;43(8):114593. doi: 10.1016/j.celrep.2024.114593. Epub 2024 Aug 4.
2
Distinct role of Mediator tail module in regulation of SAGA-dependent, TATA-containing genes in yeast.中介体尾部模块在酵母中 SAGA 依赖性、含 TATA 基因调控中的独特作用。
EMBO J. 2012 Jan 4;31(1):44-57. doi: 10.1038/emboj.2011.362. Epub 2011 Oct 4.
3
SAGA Is a General Cofactor for RNA Polymerase II Transcription.SAGA是RNA聚合酶II转录的通用辅因子。
Mol Cell. 2017 Oct 5;68(1):130-143.e5. doi: 10.1016/j.molcel.2017.08.016. Epub 2017 Sep 14.
4
Two roles for the yeast transcription coactivator SAGA and a set of genes redundantly regulated by TFIID and SAGA.酵母转录共激活因子 SAGA 的两个作用以及一组由 TFIID 和 SAGA 共同调控的冗余基因。
Elife. 2020 Jan 8;9:e50109. doi: 10.7554/eLife.50109.
5
A Role for Mediator Core in Limiting Coactivator Recruitment in .中介体核心在限制. 共激活因子募集中的作用
Genetics. 2020 Jun;215(2):407-420. doi: 10.1534/genetics.120.303254. Epub 2020 Apr 23.
6
SAGA mediates transcription from the TATA-like element independently of Taf1p/TFIID but dependent on core promoter structures in Saccharomyces cerevisiae.在酿酒酵母中,SAGA独立于Taf1p/TFIID,但依赖于核心启动子结构,介导从类TATA元件的转录。
PLoS One. 2017 Nov 27;12(11):e0188435. doi: 10.1371/journal.pone.0188435. eCollection 2017.
7
Selective role of Mediator tail module in the transcription of highly regulated genes in yeast.中介体尾部模块在酵母中高度调控基因转录中的选择性作用。
Transcription. 2012 May-Jun;3(3):110-4. doi: 10.4161/trns.19840.
8
Connection of core and tail Mediator modules restrains transcription from TFIID-dependent promoters.核心和尾部 Mediator 模块的连接抑制了 TFIID 依赖性启动子的转录。
PLoS Genet. 2021 Aug 12;17(8):e1009529. doi: 10.1371/journal.pgen.1009529. eCollection 2021 Aug.
9
Broad compatibility between yeast UAS elements and core promoters and identification of promoter elements that determine cofactor specificity.酵母 UAS 元件与核心启动子之间的广泛兼容性,以及确定决定辅因子特异性的启动子元件的鉴定。
Cell Rep. 2023 Apr 25;42(4):112387. doi: 10.1016/j.celrep.2023.112387. Epub 2023 Apr 13.
10
Yeast zinc cluster proteins Dal81 and Uga3 cooperate by targeting common coactivators for transcriptional activation of γ-aminobutyrate responsive genes.酵母锌簇蛋白 Dal81 和 Uga3 通过靶向共同的共激活因子合作,实现γ-氨基丁酸反应基因的转录激活。
Genetics. 2011 Jul;188(3):523-34. doi: 10.1534/genetics.110.126003. Epub 2011 Apr 21.

引用本文的文献

1
Next generation genetic screens in kinetoplastids.动质体的下一代遗传筛选
Nucleic Acids Res. 2025 Jun 6;53(11). doi: 10.1093/nar/gkaf515.
2
Transcriptome and Temporal Transcriptome Analyses in Single Cells.单细胞中的转录组和时间转录组分析
Int J Mol Sci. 2024 Nov 29;25(23):12845. doi: 10.3390/ijms252312845.

本文引用的文献

1
Single-cell nascent RNA sequencing unveils coordinated global transcription.单细胞新生 RNA 测序揭示了协调的全局转录。
Nature. 2024 Jul;631(8019):216-223. doi: 10.1038/s41586-024-07517-7. Epub 2024 Jun 5.
2
Genome-scale chromatin binding dynamics of RNA Polymerase II general transcription machinery components.RNA 聚合酶 II 通用转录机制成分的全基因组染色质结合动态。
EMBO J. 2024 May;43(9):1799-1821. doi: 10.1038/s44318-024-00089-2. Epub 2024 Apr 2.
3
Dictionary learning for integrative, multimodal and scalable single-cell analysis.
基于字典学习的综合、多模态和可扩展的单细胞分析。
Nat Biotechnol. 2024 Feb;42(2):293-304. doi: 10.1038/s41587-023-01767-y. Epub 2023 May 25.
4
DNA supercoiling restricts the transcriptional bursting of neighboring eukaryotic genes.DNA 超螺旋限制了相邻真核基因的转录爆发。
Mol Cell. 2023 May 18;83(10):1573-1587.e8. doi: 10.1016/j.molcel.2023.04.015.
5
Dynamic epistasis analysis reveals how chromatin remodeling regulates transcriptional bursting.动态上位性分析揭示了染色质重塑如何调节转录爆发。
Nat Struct Mol Biol. 2023 May;30(5):692-702. doi: 10.1038/s41594-023-00981-1. Epub 2023 May 1.
6
Broad compatibility between yeast UAS elements and core promoters and identification of promoter elements that determine cofactor specificity.酵母 UAS 元件与核心启动子之间的广泛兼容性,以及确定决定辅因子特异性的启动子元件的鉴定。
Cell Rep. 2023 Apr 25;42(4):112387. doi: 10.1016/j.celrep.2023.112387. Epub 2023 Apr 13.
7
bakR: uncovering differential RNA synthesis and degradation kinetics transcriptome-wide with Bayesian hierarchical modeling.bakR:基于贝叶斯分层模型揭示全转录组中 RNA 合成和降解的差异动力学。
RNA. 2023 Jul;29(7):958-976. doi: 10.1261/rna.079451.122. Epub 2023 Apr 7.
8
Supercoiling-mediated feedback rapidly couples and tunes transcription.超螺旋介导的反馈可快速耦联和调节转录。
Cell Rep. 2022 Oct 18;41(3):111492. doi: 10.1016/j.celrep.2022.111492.
9
Yeast Mediator facilitates transcription initiation at most promoters via a Tail-independent mechanism.酵母中介体通过一种非依赖尾部的机制促进大多数启动子处的转录起始。
Mol Cell. 2022 Nov 3;82(21):4033-4048.e7. doi: 10.1016/j.molcel.2022.09.016. Epub 2022 Oct 7.
10
Differential cofactor dependencies define distinct types of human enhancers.差异共因子依赖性定义了不同类型的人类增强子。
Nature. 2022 Jun;606(7913):406-413. doi: 10.1038/s41586-022-04779-x. Epub 2022 Jun 1.