Suppr超能文献

鼠伤寒沙门氏菌利用宿主多胺来组装 III 型分泌系统。

Salmonella Typhimurium exploits host polyamines for assembly of the type 3 secretion machinery.

机构信息

Department of Microbiology, School of Pharmacy, Kitasato University, Tokyo, Japan.

Laboratory of Bio-analytical Chemistry, Faculty of Pharmaceutical Sciences, Josai University, Saitama, Japan.

出版信息

PLoS Biol. 2024 Aug 5;22(8):e3002731. doi: 10.1371/journal.pbio.3002731. eCollection 2024 Aug.

Abstract

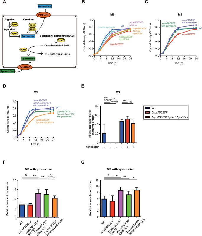
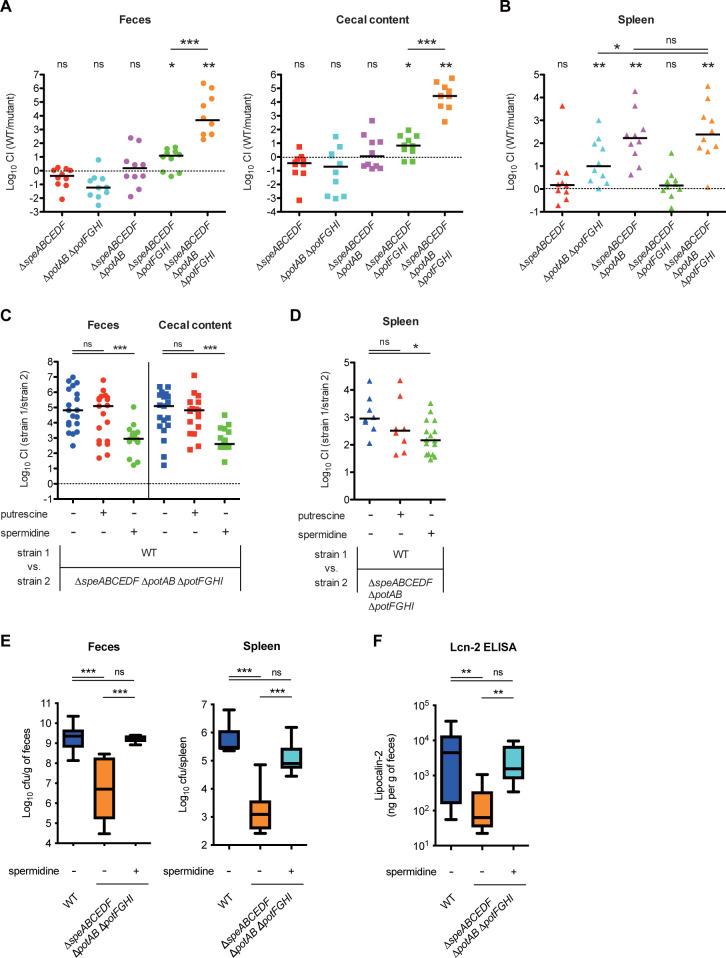
Bacterial pathogens utilize the factors of their hosts to infect them, but which factors they exploit remain poorly defined. Here, we show that a pathogenic Salmonella enterica serovar Typhimurium (STm) exploits host polyamines for the functional expression of virulence factors. An STm mutant strain lacking principal genes required for polyamine synthesis and transport exhibited impaired infectivity in mice. A polyamine uptake-impaired strain of STm was unable to inject effectors of the type 3 secretion system into host cells due to a failure of needle assembly. STm infection stimulated host polyamine production by increasing arginase expression. The decline in polyamine levels caused by difluoromethylornithine, which inhibits host polyamine production, attenuated STm colonization, whereas polyamine supplementation augmented STm pathogenesis. Our work reveals that host polyamines are a key factor promoting STm infection, and therefore a promising therapeutic target for bacterial infection.

摘要

细菌病原体利用宿主的各种因素来感染宿主,但它们具体利用哪些因素还知之甚少。在这里,我们发现一种致病性沙门氏菌血清型 Typhimurium(STm)利用宿主多胺来实现毒力因子的功能表达。一个缺乏合成和转运多胺所需主基因的 STm 突变株在小鼠体内的感染能力受损。由于针装配失败,多胺摄取受损的 STm 菌株无法将 III 型分泌系统的效应物注入宿主细胞。STm 感染通过增加精氨酸酶的表达来刺激宿主多胺的产生。二氟甲基鸟氨酸(DFMO)抑制宿主多胺的产生,导致多胺水平下降,从而减弱了 STm 的定植,而多胺的补充则增强了 STm 的发病机制。我们的工作揭示了宿主多胺是促进 STm 感染的关键因素,因此是治疗细菌感染的一个有前途的靶点。

https://cdn.ncbi.nlm.nih.gov/pmc/blobs/50c2/11299824/9adfbc9acd53/pbio.3002731.g001.jpg

文献检索

告别复杂PubMed语法,用中文像聊天一样搜索,搜遍4000万医学文献。AI智能推荐,让科研检索更轻松。

立即免费搜索

文件翻译

保留排版,准确专业,支持PDF/Word/PPT等文件格式,支持 12+语言互译。

免费翻译文档

深度研究

AI帮你快速写综述,25分钟生成高质量综述,智能提取关键信息,辅助科研写作。

立即免费体验