Suppr超能文献

PARP1 依赖性 DNA-蛋白质交联修复。

PARP1-dependent DNA-protein crosslink repair.

机构信息

The Novo Nordisk Foundation Center for Protein Research, Faculty of Health and Medical Sciences, University of Copenhagen, DK-2200, Copenhagen, Denmark.

Biotech Research and Innovation Centre, Faculty of Health and Medical Sciences, University of Copenhagen, DK-2200, Copenhagen, Denmark.

出版信息

Nat Commun. 2024 Aug 5;15(1):6641. doi: 10.1038/s41467-024-50912-x.

Abstract

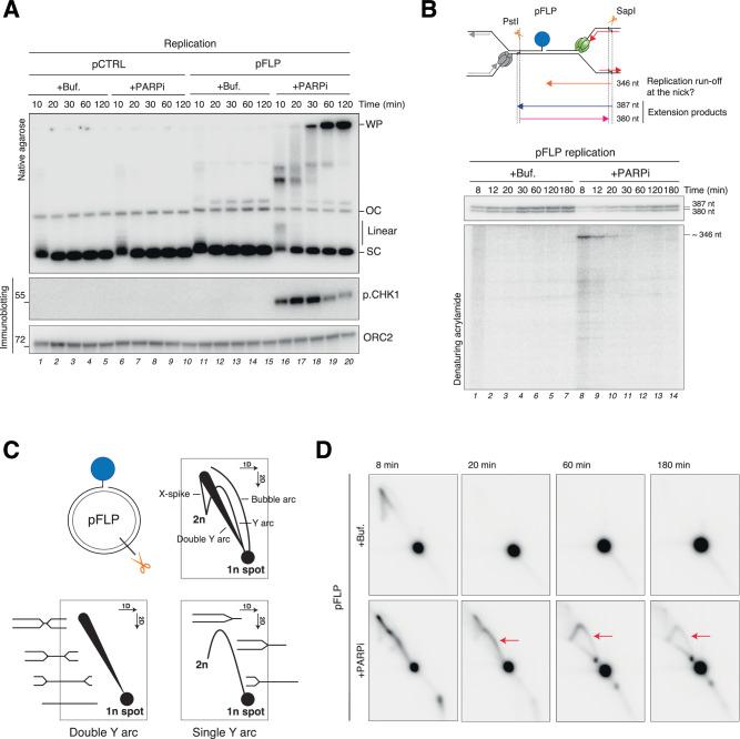
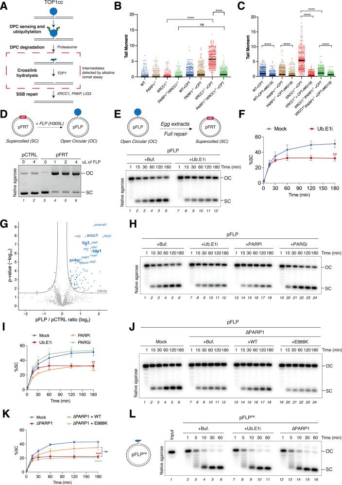
DNA-protein crosslinks (DPCs) are toxic lesions that inhibit DNA related processes. Post-translational modifications (PTMs), including SUMOylation and ubiquitylation, play a central role in DPC resolution, but whether other PTMs are also involved remains elusive. Here, we identify a DPC repair pathway orchestrated by poly-ADP-ribosylation (PARylation). Using Xenopus egg extracts, we show that DPCs on single-stranded DNA gaps can be targeted for degradation via a replication-independent mechanism. During this process, DPCs are initially PARylated by PARP1 and subsequently ubiquitylated and degraded by the proteasome. Notably, PARP1-mediated DPC resolution is required for resolving topoisomerase 1-DNA cleavage complexes (TOP1ccs) induced by camptothecin. Using the Flp-nick system, we further reveal that in the absence of PARP1 activity, the TOP1cc-like lesion persists and induces replisome disassembly when encountered by a DNA replication fork. In summary, our work uncovers a PARP1-mediated DPC repair pathway that may underlie the synergistic toxicity between TOP1 poisons and PARP inhibitors.

摘要

DNA-蛋白质交联(DPC)是抑制与 DNA 相关过程的毒性损伤。翻译后修饰(PTM),包括 SUMO 化和泛素化,在 DPC 修复中起着核心作用,但其他 PTM 是否也参与其中仍不清楚。在这里,我们确定了一条由聚 ADP-核糖基化(PARylation)协调的 DPC 修复途径。使用非洲爪蟾卵提取物,我们表明,单链 DNA 缺口上的 DPC 可以通过非复制依赖性机制被靶向降解。在这个过程中,DPC 最初被 PARP1 聚 ADP 核糖基化,随后被蛋白酶体泛素化和降解。值得注意的是,PARP1 介导的 DPC 分辨率对于由喜树碱诱导的拓扑异构酶 1-DNA 切割复合物(TOP1cc)的解决是必需的。使用 Flp-nick 系统,我们进一步揭示,在缺乏 PARP1 活性的情况下,当 DNA 复制叉遇到时,TOP1cc 样损伤持续存在并诱导复制体解体。总之,我们的工作揭示了一种 PARP1 介导的 DPC 修复途径,它可能是拓扑异构酶 1 毒物和 PARP 抑制剂协同毒性的基础。

https://cdn.ncbi.nlm.nih.gov/pmc/blobs/8e46/11300803/ae3535fa0698/41467_2024_50912_Fig1_HTML.jpg

文献检索

告别复杂PubMed语法,用中文像聊天一样搜索,搜遍4000万医学文献。AI智能推荐,让科研检索更轻松。

立即免费搜索

文件翻译

保留排版,准确专业,支持PDF/Word/PPT等文件格式,支持 12+语言互译。

免费翻译文档

深度研究

AI帮你快速写综述,25分钟生成高质量综述,智能提取关键信息,辅助科研写作。

立即免费体验