• 文献检索
  • 文档翻译
  • 深度研究
  • 学术资讯
  • Suppr Zotero 插件Zotero 插件
  • 邀请有礼
  • 套餐&价格
  • 历史记录
应用&插件
Suppr Zotero 插件Zotero 插件浏览器插件Mac 客户端Windows 客户端微信小程序
定价
高级版会员购买积分包购买API积分包
服务
文献检索文档翻译深度研究API 文档MCP 服务
关于我们
关于 Suppr公司介绍联系我们用户协议隐私条款
关注我们

Suppr 超能文献

核心技术专利:CN118964589B侵权必究
粤ICP备2023148730 号-1Suppr @ 2026

文献检索

告别复杂PubMed语法,用中文像聊天一样搜索,搜遍4000万医学文献。AI智能推荐,让科研检索更轻松。

立即免费搜索

文件翻译

保留排版,准确专业,支持PDF/Word/PPT等文件格式,支持 12+语言互译。

免费翻译文档

深度研究

AI帮你快速写综述,25分钟生成高质量综述,智能提取关键信息,辅助科研写作。

立即免费体验

解锁 HHLA2 的潜力:鉴定肿瘤微环境中的功能性免疫浸润细胞,并预测喉鳞状细胞癌的临床结局。

Unlocking the potential of HHLA2: identifying functional immune infiltrating cells in the tumor microenvironment and predicting clinical outcomes in laryngeal squamous cell carcinoma.

机构信息

Department of Otorhinolaryngology Head and Neck Surgery, The Third Affiliated Hospital of Soochow University, Changzhou, Jiangsu, China.

Department of Tumor Biological Treatment, The Third Affiliated Hospital of Soochow University, Changzhou, 213003, Jiangsu, China.

出版信息

Cancer Immunol Immunother. 2024 Aug 6;73(10):207. doi: 10.1007/s00262-024-03791-6.

DOI:10.1007/s00262-024-03791-6
PMID:39105870
原文链接:https://pmc.ncbi.nlm.nih.gov/articles/PMC11303638/
Abstract

BACKGROUND

HHLA2 (human endogenous retrovirus-H long terminal repeat-associating protein 2) represents a recently identified member of the B7 immune checkpoint family, characterized by limited expression in normal tissues but notable overexpression in various cancer types. Nevertheless, the precise function and interaction with immune cells remain poorly understood, particularly in laryngeal squamous cell carcinoma (LSCC). This investigation endeavored to elucidate the biological significance of HHLA2 within the tumor microenvironment of human LSCC tissues and delineate the clinical relevance and functional roles of HHLA2 in LSCC pathogenesis.

METHODS

Through multiplexed immunohistochemistry analyses conducted on tissue microarrays sourced from LSCC patients (n = 72), the analysis was executed to assess the expression levels of HHLA2, density and spatial patterns of CD68HLA-DRCD163 (M1 macrophages), CTLA-4CD4FoxP3 (CTLA-4Treg cells), CTLA-4CD4FoxP3 (CTLA-4Tcon cells), exhausted CD8T cells, and terminally exhausted CD8T cells in LSCC tissues. Survival analysis was conducted to evaluate the prognostic significance of HHLA2 and these immune checkpoints or immune cell populations, employing COX regression analysis to identify independent prognostic factors.

RESULTS

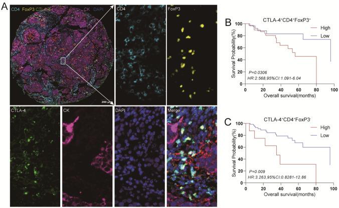
Kaplan-Meier (K-M) survival curves revealed a significant association between HHLA2 expression and overall survival (OS) in LSCC. Elevated levels of HHLA2 were linked to reduced patient survival, indicating its potential as a prognostic marker (HR: 3.230, 95%CI 0.9205-11.34, P = 0.0067). Notably, increased infiltration of CD68 cells (total macrophages), STINGCD68HLA-DRCD163 (STINGM1 macrophages), CTLA-4CD4FoxP3, CTLA-4CD4FoxP3, PD-1LAG-3CD8T cells, and PD-1LAG-3TIM-3CD8T cells strongly linked to poorer survival outcomes (P < 0.05). A discernible trend was observed between the levels of these immune cell populations, STINGCD68 (STING total macrophages), CD68HLA-DRCD163, STINGCD68CD163HLA-DR (STINGM2 macrophages), PD-1LAG-3CD8T cells, PD-1TIM-3CD8T cells, and PD-1LAG-3TIM-3CD8T cells and prognosis. Importantly, multivariate COX analysis identified HHLA2 as an independent predictive factor for OS in LSCC patients (HR = 3.86, 95% CI 1.08-13.80, P = 0.038). This underscored the potential of HHLA2 as a critical marker for predicting patient outcomes in LSCC.

CONCLUSIONS

HHLA2 emerged as a detrimental prognostic biomarker for assessing OS in LSCC patients. Relative to other immune checkpoints, HHLA2 exhibited heightened predictive efficacy for the prognosis of LSCC patients.

摘要

背景

HHLA2(人类内源性逆转录病毒-H 长末端重复相关蛋白 2)是最近发现的 B7 免疫检查点家族的成员之一,其特点是在正常组织中表达有限,但在各种癌症类型中明显过表达。然而,其确切功能和与免疫细胞的相互作用仍知之甚少,特别是在喉鳞状细胞癌(LSCC)中。本研究旨在阐明 HHLA2 在人 LSCC 组织肿瘤微环境中的生物学意义,并阐明 HHLA2 在 LSCC 发病机制中的临床相关性和功能作用。

方法

通过对 LSCC 患者(n=72)的组织微阵列进行多重免疫组化分析,评估 HHLA2、CD68+HLA-DR+CD163(M1 巨噬细胞)、CTLA-4+CD4+FoxP3(CTLA-4Treg 细胞)、CTLA-4+CD4+FoxP3(CTLA-4Tcon 细胞)、耗竭 CD8+T 细胞和终末耗竭 CD8+T 细胞在 LSCC 组织中的表达水平。通过 COX 回归分析识别独立的预后因素,进行生存分析以评估 HHLA2 和这些免疫检查点或免疫细胞群体的预后意义。

结果

Kaplan-Meier(K-M)生存曲线显示 HHLA2 表达与 LSCC 患者的总生存期(OS)显著相关。HHLA2 水平升高与患者生存时间缩短相关,表明其可能是一种预后标志物(HR:3.230,95%CI 0.9205-11.34,P=0.0067)。值得注意的是,CD68 细胞(总巨噬细胞)、STING+CD68+HLA-DR+CD163(STINGM1 巨噬细胞)、CTLA-4+CD4+FoxP3、CTLA-4+CD4+FoxP3、PD-1+LAG-3+CD8+T 细胞和 PD-1+LAG-3+TIM-3+CD8+T 细胞的浸润增加与较差的生存结局强烈相关(P<0.05)。这些免疫细胞群体之间存在明显的趋势,包括 STING+CD68(STING 总巨噬细胞)、CD68+HLA-DR+CD163、STING+CD68+CD163+HLA-DR(STINGM2 巨噬细胞)、PD-1+LAG-3+CD8+T 细胞、PD-1+TIM-3+CD8+T 细胞和 PD-1+LAG-3+TIM-3+CD8+T 细胞与预后相关。重要的是,多变量 COX 分析确定 HHLA2 是 LSCC 患者 OS 的独立预测因子(HR=3.86,95%CI 1.08-13.80,P=0.038)。这突显了 HHLA2 作为预测 LSCC 患者预后的关键标志物的潜力。

结论

HHLA2 是评估 LSCC 患者 OS 的有害预后生物标志物。与其他免疫检查点相比,HHLA2 对 LSCC 患者的预后具有更高的预测效能。

https://cdn.ncbi.nlm.nih.gov/pmc/blobs/706e/11303638/303574b41648/262_2024_3791_Fig6_HTML.jpg
https://cdn.ncbi.nlm.nih.gov/pmc/blobs/706e/11303638/01513345a984/262_2024_3791_Fig1_HTML.jpg
https://cdn.ncbi.nlm.nih.gov/pmc/blobs/706e/11303638/d53a1706e2bb/262_2024_3791_Fig2_HTML.jpg
https://cdn.ncbi.nlm.nih.gov/pmc/blobs/706e/11303638/d049d86894b9/262_2024_3791_Fig3_HTML.jpg
https://cdn.ncbi.nlm.nih.gov/pmc/blobs/706e/11303638/fd7c7c815c47/262_2024_3791_Fig4_HTML.jpg
https://cdn.ncbi.nlm.nih.gov/pmc/blobs/706e/11303638/9c1b0a0fe0c3/262_2024_3791_Fig5_HTML.jpg
https://cdn.ncbi.nlm.nih.gov/pmc/blobs/706e/11303638/303574b41648/262_2024_3791_Fig6_HTML.jpg
https://cdn.ncbi.nlm.nih.gov/pmc/blobs/706e/11303638/01513345a984/262_2024_3791_Fig1_HTML.jpg
https://cdn.ncbi.nlm.nih.gov/pmc/blobs/706e/11303638/d53a1706e2bb/262_2024_3791_Fig2_HTML.jpg
https://cdn.ncbi.nlm.nih.gov/pmc/blobs/706e/11303638/d049d86894b9/262_2024_3791_Fig3_HTML.jpg
https://cdn.ncbi.nlm.nih.gov/pmc/blobs/706e/11303638/fd7c7c815c47/262_2024_3791_Fig4_HTML.jpg
https://cdn.ncbi.nlm.nih.gov/pmc/blobs/706e/11303638/9c1b0a0fe0c3/262_2024_3791_Fig5_HTML.jpg
https://cdn.ncbi.nlm.nih.gov/pmc/blobs/706e/11303638/303574b41648/262_2024_3791_Fig6_HTML.jpg

相似文献

1
Unlocking the potential of HHLA2: identifying functional immune infiltrating cells in the tumor microenvironment and predicting clinical outcomes in laryngeal squamous cell carcinoma.解锁 HHLA2 的潜力:鉴定肿瘤微环境中的功能性免疫浸润细胞,并预测喉鳞状细胞癌的临床结局。
Cancer Immunol Immunother. 2024 Aug 6;73(10):207. doi: 10.1007/s00262-024-03791-6.
2
Multiplex immunohistochemistry defines the tumor immune microenvironment and immunotherapeutic outcome in CLDN18.2-positive gastric cancer.多重免疫组化定义了 CLDN18.2 阳性胃癌的肿瘤免疫微环境和免疫治疗结果。
BMC Med. 2022 Jul 11;20(1):223. doi: 10.1186/s12916-022-02421-1.
3
HHLA2 in intrahepatic cholangiocarcinoma: an immune checkpoint with prognostic significance and wider expression compared with PD-L1.HHLA2 在肝内胆管癌中的作用:与 PD-L1 相比,HHLA2 是一种具有预后意义且表达更广泛的免疫检查点。
J Immunother Cancer. 2019 Mar 18;7(1):77. doi: 10.1186/s40425-019-0554-8.
4
Assessment of tumor-associated immune cells in laryngeal squamous cell carcinoma.评估喉鳞状细胞癌中的肿瘤相关免疫细胞。
J Cancer Res Clin Oncol. 2019 Jul;145(7):1761-1772. doi: 10.1007/s00432-019-02936-w. Epub 2019 May 21.
5
Prognostic Impact of Tumor-Infiltrating Lymphocytes in Laryngeal Squamous Cell Carcinoma Patients.肿瘤浸润淋巴细胞对喉鳞状细胞癌患者预后的影响。
Laryngoscope. 2021 Apr;131(4):E1249-E1255. doi: 10.1002/lary.29196. Epub 2020 Oct 27.
6
Lectin-like Transcript-1 (LLT1) Expression in Oral Squamous Cell Carcinomas: Prognostic Significance and Relationship with the Tumor Immune Microenvironment.凝集素样转录本-1(LLT1)在口腔鳞状细胞癌中的表达:预后意义及其与肿瘤免疫微环境的关系
Int J Mol Sci. 2024 Apr 13;25(8):4314. doi: 10.3390/ijms25084314.
7
Cancer cell-specific PD-L1 expression is a predictor of poor outcome in patients with locally advanced oral cavity squamous cell carcinoma.癌细胞特异性程序性死亡受体配体1(PD-L1)表达是局部晚期口腔鳞状细胞癌患者预后不良的一个预测指标。
J Immunother Cancer. 2024 Oct 2;12(10):e009617. doi: 10.1136/jitc-2024-009617.
8
Analysis of tumor-infiltrating CD103 resident memory T-cell content in recurrent laryngeal squamous cell carcinoma.分析复发性喉鳞状细胞癌中浸润的 CD103 驻留记忆 T 细胞含量。
Cancer Immunol Immunother. 2019 Feb;68(2):213-220. doi: 10.1007/s00262-018-2256-3. Epub 2018 Oct 25.
9
Programmed death-ligand 1 and tumor-infiltrating lymphocytes (TILs) - low TIL density may predict poorer long-term prognosis in T1 laryngeal cancer.程序性死亡配体 1 和肿瘤浸润淋巴细胞(TILs)-低 TIL 密度可能预示着 T1 声门型喉癌的长期预后较差。
Virchows Arch. 2024 Aug;485(2):315-322. doi: 10.1007/s00428-023-03586-7. Epub 2023 Jul 18.
10
CD206 tumor-associated macrophages interact with CD4 tumor-infiltrating lymphocytes and predict adverse patient outcome in human laryngeal squamous cell carcinoma.CD206 肿瘤相关巨噬细胞与 CD4 肿瘤浸润淋巴细胞相互作用,并预测人喉鳞状细胞癌患者的不良预后。
J Transl Med. 2023 Mar 3;21(1):167. doi: 10.1186/s12967-023-03910-4.

引用本文的文献

1
Metabolic reprogramming and immune microenvironment characteristics in laryngeal carcinoma: advances in immunotherapy.喉癌中的代谢重编程与免疫微环境特征:免疫治疗进展
Front Immunol. 2025 Apr 30;16:1589243. doi: 10.3389/fimmu.2025.1589243. eCollection 2025.

本文引用的文献

1
The B7:CD28 family and friends: Unraveling coinhibitory interactions.B7:CD28 家族及其“朋友圈”:解析共抑制性相互作用。
Immunity. 2024 Feb 13;57(2):223-244. doi: 10.1016/j.immuni.2024.01.013.
2
STING signaling activation modulates macrophage polarization via CCL2 in radiation-induced lung injury.STING 信号激活通过 CCL2 调节辐射诱导的肺损伤中的巨噬细胞极化。
J Transl Med. 2023 Sep 4;21(1):590. doi: 10.1186/s12967-023-04446-3.
3
Recent advancements in the B7/CD28 immune checkpoint families: new biology and clinical therapeutic strategies.
B7/CD28 免疫检查点家族的最新进展:新的生物学和临床治疗策略。
Cell Mol Immunol. 2023 Jul;20(7):694-713. doi: 10.1038/s41423-023-01019-8. Epub 2023 Apr 17.
4
Prognostic values of tissue-resident CD8T cells in human hepatocellular carcinoma and intrahepatic cholangiocarcinoma.组织驻留 CD8T 细胞在人肝细胞癌和肝内胆管癌中的预后价值。
World J Surg Oncol. 2023 Apr 6;21(1):124. doi: 10.1186/s12957-023-03009-6.
5
Comprehensive analysis of scRNA-Seq and bulk RNA-Seq reveals dynamic changes in the tumor immune microenvironment of bladder cancer and establishes a prognostic model.综合分析 scRNA-Seq 和 bulk RNA-Seq 揭示膀胱癌肿瘤免疫微环境的动态变化,并建立一个预后模型。
J Transl Med. 2023 Mar 27;21(1):223. doi: 10.1186/s12967-023-04056-z.
6
Recent Trends in Diagnostic Biomarkers of Tumor Microenvironment.肿瘤微环境诊断生物标志物的最新研究进展
Mol Imaging Biol. 2023 Jun;25(3):464-482. doi: 10.1007/s11307-022-01795-1. Epub 2022 Dec 14.
7
KIR3DL3-HHLA2 and TMIGD2-HHLA2 pathways: The dual role of HHLA2 in immune responses and its potential therapeutic approach for cancer immunotherapy.KIR3DL3-HHLA2 和 TMIGD2-HHLA2 途径:HHLA2 在免疫反应中的双重作用及其在癌症免疫治疗中的潜在治疗方法。
J Adv Res. 2023 May;47:137-150. doi: 10.1016/j.jare.2022.07.013. Epub 2022 Aug 4.
8
STING agonism reprograms tumor-associated macrophages and overcomes resistance to PARP inhibition in BRCA1-deficient models of breast cancer.STING 激动剂重编程肿瘤相关巨噬细胞,并克服了 BRCA1 缺陷型乳腺癌模型中对 PARP 抑制的耐药性。
Nat Commun. 2022 May 31;13(1):3022. doi: 10.1038/s41467-022-30568-1.
9
Prognostic values of B7-H3, B7-H4, and HHLA2 expression in human pancreatic cancer tissues based on mIHC and spatial distribution analysis.基于多光谱免疫组织化学(mIHC)和空间分布分析的B7-H3、B7-H4和HHLA2在人胰腺癌组织中的预后价值
Pathol Res Pract. 2022 Jun;234:153911. doi: 10.1016/j.prp.2022.153911. Epub 2022 Apr 25.
10
Comprehensive Analysis of HHLA2 as a Prognostic Biomarker and Its Association With Immune Infiltrates in Hepatocellular Carcinoma.HHLA2作为肝细胞癌预后生物标志物及其与免疫浸润关系的综合分析
Front Immunol. 2022 Mar 17;13:831101. doi: 10.3389/fimmu.2022.831101. eCollection 2022.