Suppr超能文献

单细胞 RNA 测序分析喉鳞状细胞癌中的肿瘤干细胞。

Characterization of Cancer Stem Cells in Laryngeal Squamous Cell Carcinoma by Single-cell RNA Sequencing.

机构信息

The Affiliated Lihuili Hospital, Ningbo University, Ningbo 315211, China.

Institute of Drug Discovery Technology, Ningbo University, Ningbo 315211, China.

出版信息

Genomics Proteomics Bioinformatics. 2024 Oct 15;22(4). doi: 10.1093/gpbjnl/qzae056.

Abstract

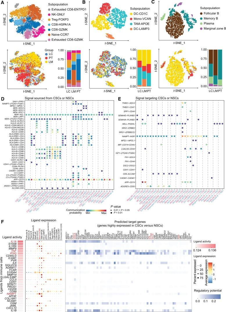
Cancer stem cells (CSCs) constitute a pivotal element within the tumor microenvironment (TME), driving the initiation and progression of cancer. However, the identification of CSCs and their underlying molecular mechanisms in laryngeal squamous cell carcinoma (LSCC) remains a formidable challenge. Here, we employed single-cell RNA sequencing of matched primary tumor tissues, paracancerous tissues, and local lymph nodes from three LSCC patients to comprehensively characterize the CSCs in LSCC. Two distinct clusters of stem cells originating from epithelial populations were delineated and verified as CSCs and normal stem cells (NSCs), respectively. CSCs were abundant in the paracancerous tissues compared to those in the tumor tissues. CSCs showed high expression of stem cell marker genes such as PROM1, ALDH1A1, and SOX4, and increased the activity of tumor-related hypoxia, Wnt/β-catenin, and Notch signaling pathways. We then explored the intricate crosstalk between CSCs and the TME cells and identified targets within the TME that related with CSCs. We also found eight marker genes of CSCs that were correlated significantly with the prognosis of LSCC patients. Furthermore, bioinformatics analyses showed that drugs such as erlotinib, OSI-027, and ibrutinib selectively targeted the CSC-specifically expressed genes. In conclusion, our results represent the first comprehensive characterization of CSC properties in LSCC at the single-cell level.

摘要

癌症干细胞 (CSC) 是肿瘤微环境 (TME) 中的一个关键组成部分,驱动着癌症的发生和发展。然而,在喉鳞状细胞癌 (LSCC) 中,CSC 的鉴定及其潜在的分子机制仍然是一个巨大的挑战。在这里,我们对三名 LSCC 患者的配对原发肿瘤组织、癌旁组织和局部淋巴结进行了单细胞 RNA 测序,全面描绘了 LSCC 中的 CSC。我们描绘并验证了两个源自上皮群体的不同的干细胞簇,分别为 CSC 和正常干细胞 (NSC)。与肿瘤组织相比,癌旁组织中 CSC 更为丰富。CSC 高表达干细胞标记基因,如 PROM1、ALDH1A1 和 SOX4,并增加了与肿瘤相关的缺氧、Wnt/β-catenin 和 Notch 信号通路的活性。然后,我们探讨了 CSC 与 TME 细胞之间的复杂相互作用,并确定了与 CSC 相关的 TME 中的靶点。我们还发现了 8 个与 LSCC 患者预后显著相关的 CSC 标记基因。此外,生物信息学分析表明,厄洛替尼、OSI-027 和伊布替尼等药物选择性地针对 CSC 特异性表达的基因。总之,我们的研究结果代表了在单细胞水平上对 LSCC 中 CSC 特性的首次全面描述。

https://cdn.ncbi.nlm.nih.gov/pmc/blobs/3fbb/11522873/985f8c39b484/qzae056f1.jpg

文献检索

告别复杂PubMed语法,用中文像聊天一样搜索,搜遍4000万医学文献。AI智能推荐,让科研检索更轻松。

立即免费搜索

文件翻译

保留排版,准确专业,支持PDF/Word/PPT等文件格式,支持 12+语言互译。

免费翻译文档

深度研究

AI帮你快速写综述,25分钟生成高质量综述,智能提取关键信息,辅助科研写作。

立即免费体验