• 文献检索
  • 文档翻译
  • 深度研究
  • 学术资讯
  • Suppr Zotero 插件Zotero 插件
  • 邀请有礼
  • 套餐&价格
  • 历史记录
应用&插件
Suppr Zotero 插件Zotero 插件浏览器插件Mac 客户端Windows 客户端微信小程序
定价
高级版会员购买积分包购买API积分包
服务
文献检索文档翻译深度研究API 文档MCP 服务
关于我们
关于 Suppr公司介绍联系我们用户协议隐私条款
关注我们

Suppr 超能文献

核心技术专利:CN118964589B侵权必究
粤ICP备2023148730 号-1Suppr @ 2026

文献检索

告别复杂PubMed语法,用中文像聊天一样搜索,搜遍4000万医学文献。AI智能推荐,让科研检索更轻松。

立即免费搜索

文件翻译

保留排版,准确专业,支持PDF/Word/PPT等文件格式,支持 12+语言互译。

免费翻译文档

深度研究

AI帮你快速写综述,25分钟生成高质量综述,智能提取关键信息,辅助科研写作。

立即免费体验

胆汁酸代谢调节参与溃疡性结肠炎进展的肠道免疫。

Bile acid metabolism modulates intestinal immunity involved in ulcerative colitis progression.

作者信息

Huang Hua, Yan Shuai, Guo Tianwei, Hua Qiuwen, Wang Yongtong, Xu Shanshan, Ji Lijiang

机构信息

Department of Anorectal Surgery, Changshu Hospital Affiliated to Nanjing University of Chinese Medicine, Changshu, 215500, Jiangsu Province, China.

Department of Anorectal Surgery, Suzhou TCM Hospital Affiliated to Nanjing University of Chinese Medicine, Suzhou, 215000, Jiangsu Province, China.

出版信息

Heliyon. 2024 Jul 14;10(14):e34352. doi: 10.1016/j.heliyon.2024.e34352. eCollection 2024 Jul 30.

DOI:10.1016/j.heliyon.2024.e34352
PMID:39114032
原文链接:https://pmc.ncbi.nlm.nih.gov/articles/PMC11305184/
Abstract

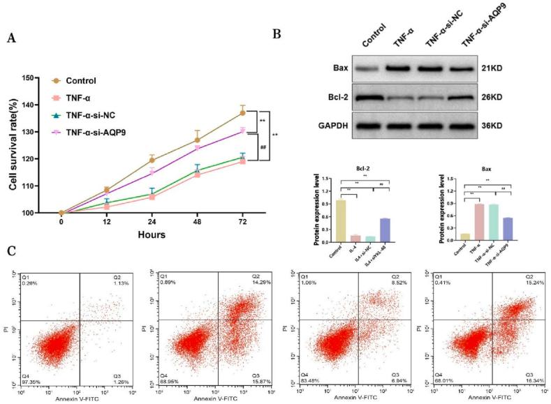
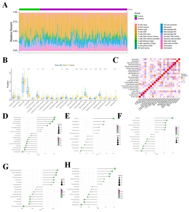
The bile acids (BA) in the intestine promote inflammation by interacting with immune cells, playing a crucial role in the progression of UC, but the specific mechanism between the two remains elusive. This study aims to explore the relationship between BAMand UC inflammation and determine its potential mechanisms.Firstly, we employed a hybrid approach using Lasso regression and support vector machine (SVM) feature selection in bioinformatics to identify genes linked to UC and BAM. The relationship between these genes and immune infiltration was explored, along with their correlation with immune factors in the Tumor-Immune System Interaction Database (TISIDB) database. Gene Set Enrichment Analysis (GSEA) pathway enrichment analysis was then used to predict signaling pathways associated with key genes in UC. Single-cell data from the GSE13464 dataset was also analyzed. Finally, Five differentially expressed genes (DEGs) related to BAM (APOA1, AMACR, PEX19, CH25H, and AQP9) were significantly upregulated/downregulated in UC immune cells. The expression of important genes in UC tissue was confirmed in the experimental validation section and AQP9, which showed significant differential expression, was chosen for further validation. The results showed that the AQP9 gene may regulate the IFN - γ/JAK signaling axis, thereby promoting CD8+T cell activation. This research has greatly advanced our comprehension of the pathogenesis and underlying mechanism of BAM in immune cells linked to UC.

摘要

肠道中的胆汁酸(BA)通过与免疫细胞相互作用促进炎症,在溃疡性结肠炎(UC)的进展中起关键作用,但两者之间的具体机制仍不清楚。本研究旨在探讨胆汁酸代谢(BAM)与UC炎症之间的关系,并确定其潜在机制。首先,我们采用了一种混合方法,在生物信息学中使用套索回归和支持向量机(SVM)特征选择来识别与UC和BAM相关的基因。探讨了这些基因与免疫浸润之间的关系,以及它们与肿瘤-免疫系统相互作用数据库(TISIDB)中免疫因子的相关性。然后使用基因集富集分析(GSEA)通路富集分析来预测与UC关键基因相关的信号通路。还分析了来自GSE13464数据集的单细胞数据。最后,与BAM相关的五个差异表达基因(DEG)(载脂蛋白A1、α-甲基酰基辅酶A消旋酶、过氧化物酶体生物合成因子19、胆固醇25-羟化酶和水通道蛋白9)在UC免疫细胞中显著上调/下调。在实验验证部分证实了UC组织中重要基因的表达,并选择了显示出显著差异表达的水通道蛋白9进行进一步验证。结果表明,水通道蛋白9基因可能调节干扰素-γ/Janus激酶信号轴,从而促进CD8+T细胞活化。这项研究极大地推进了我们对与UC相关的免疫细胞中BAM的发病机制和潜在机制的理解。

https://cdn.ncbi.nlm.nih.gov/pmc/blobs/cd0a/11305184/86ca2f0d6e0a/mmcfigs27.jpg
https://cdn.ncbi.nlm.nih.gov/pmc/blobs/cd0a/11305184/20cd1b480c99/gr1.jpg
https://cdn.ncbi.nlm.nih.gov/pmc/blobs/cd0a/11305184/f2b5fe75c824/gr2.jpg
https://cdn.ncbi.nlm.nih.gov/pmc/blobs/cd0a/11305184/8509f7c5819d/gr3.jpg
https://cdn.ncbi.nlm.nih.gov/pmc/blobs/cd0a/11305184/f5f04601da15/gr4.jpg
https://cdn.ncbi.nlm.nih.gov/pmc/blobs/cd0a/11305184/e54e48ca4030/gr5.jpg
https://cdn.ncbi.nlm.nih.gov/pmc/blobs/cd0a/11305184/9b2aeeb43c3d/gr6.jpg
https://cdn.ncbi.nlm.nih.gov/pmc/blobs/cd0a/11305184/6590cc112115/gr7.jpg
https://cdn.ncbi.nlm.nih.gov/pmc/blobs/cd0a/11305184/461363b97739/mmcfigs1.jpg
https://cdn.ncbi.nlm.nih.gov/pmc/blobs/cd0a/11305184/327afc472e83/mmcfigs2.jpg
https://cdn.ncbi.nlm.nih.gov/pmc/blobs/cd0a/11305184/538c7f5c0338/mmcfigs3.jpg
https://cdn.ncbi.nlm.nih.gov/pmc/blobs/cd0a/11305184/8faf5a0ed925/mmcfigs4.jpg
https://cdn.ncbi.nlm.nih.gov/pmc/blobs/cd0a/11305184/81a93d17691b/mmcfigs5.jpg
https://cdn.ncbi.nlm.nih.gov/pmc/blobs/cd0a/11305184/e19028d5f2ba/mmcfigs6.jpg
https://cdn.ncbi.nlm.nih.gov/pmc/blobs/cd0a/11305184/01ff9011979e/mmcfigs7.jpg
https://cdn.ncbi.nlm.nih.gov/pmc/blobs/cd0a/11305184/bff878fb59cc/mmcfigs8.jpg
https://cdn.ncbi.nlm.nih.gov/pmc/blobs/cd0a/11305184/9133fb943fb2/mmcfigs9.jpg
https://cdn.ncbi.nlm.nih.gov/pmc/blobs/cd0a/11305184/a838d272ba5b/mmcfigs10.jpg
https://cdn.ncbi.nlm.nih.gov/pmc/blobs/cd0a/11305184/e3fa9b182fa3/mmcfigs11.jpg
https://cdn.ncbi.nlm.nih.gov/pmc/blobs/cd0a/11305184/de13471a13d5/mmcfigs12.jpg
https://cdn.ncbi.nlm.nih.gov/pmc/blobs/cd0a/11305184/4e2a4f24afcf/mmcfigs13.jpg
https://cdn.ncbi.nlm.nih.gov/pmc/blobs/cd0a/11305184/e5a395b98f02/mmcfigs14.jpg
https://cdn.ncbi.nlm.nih.gov/pmc/blobs/cd0a/11305184/08e3ae584bd7/mmcfigs15.jpg
https://cdn.ncbi.nlm.nih.gov/pmc/blobs/cd0a/11305184/46d7f13606f0/mmcfigs16.jpg
https://cdn.ncbi.nlm.nih.gov/pmc/blobs/cd0a/11305184/f32fdd6d4399/mmcfigs17.jpg
https://cdn.ncbi.nlm.nih.gov/pmc/blobs/cd0a/11305184/dff0f0de8a00/mmcfigs18.jpg
https://cdn.ncbi.nlm.nih.gov/pmc/blobs/cd0a/11305184/4118bd0bf868/mmcfigs19.jpg
https://cdn.ncbi.nlm.nih.gov/pmc/blobs/cd0a/11305184/e229ee4a69f6/mmcfigs20.jpg
https://cdn.ncbi.nlm.nih.gov/pmc/blobs/cd0a/11305184/f377be07e286/mmcfigs21.jpg
https://cdn.ncbi.nlm.nih.gov/pmc/blobs/cd0a/11305184/3218fe5ef403/mmcfigs22.jpg
https://cdn.ncbi.nlm.nih.gov/pmc/blobs/cd0a/11305184/708b9fd54883/mmcfigs23.jpg
https://cdn.ncbi.nlm.nih.gov/pmc/blobs/cd0a/11305184/22c488d6e5f7/mmcfigs24.jpg
https://cdn.ncbi.nlm.nih.gov/pmc/blobs/cd0a/11305184/9d67ed184c28/mmcfigs25.jpg
https://cdn.ncbi.nlm.nih.gov/pmc/blobs/cd0a/11305184/bd744d3dc6c8/mmcfigs26.jpg
https://cdn.ncbi.nlm.nih.gov/pmc/blobs/cd0a/11305184/86ca2f0d6e0a/mmcfigs27.jpg
https://cdn.ncbi.nlm.nih.gov/pmc/blobs/cd0a/11305184/20cd1b480c99/gr1.jpg
https://cdn.ncbi.nlm.nih.gov/pmc/blobs/cd0a/11305184/f2b5fe75c824/gr2.jpg
https://cdn.ncbi.nlm.nih.gov/pmc/blobs/cd0a/11305184/8509f7c5819d/gr3.jpg
https://cdn.ncbi.nlm.nih.gov/pmc/blobs/cd0a/11305184/f5f04601da15/gr4.jpg
https://cdn.ncbi.nlm.nih.gov/pmc/blobs/cd0a/11305184/e54e48ca4030/gr5.jpg
https://cdn.ncbi.nlm.nih.gov/pmc/blobs/cd0a/11305184/9b2aeeb43c3d/gr6.jpg
https://cdn.ncbi.nlm.nih.gov/pmc/blobs/cd0a/11305184/6590cc112115/gr7.jpg
https://cdn.ncbi.nlm.nih.gov/pmc/blobs/cd0a/11305184/461363b97739/mmcfigs1.jpg
https://cdn.ncbi.nlm.nih.gov/pmc/blobs/cd0a/11305184/327afc472e83/mmcfigs2.jpg
https://cdn.ncbi.nlm.nih.gov/pmc/blobs/cd0a/11305184/538c7f5c0338/mmcfigs3.jpg
https://cdn.ncbi.nlm.nih.gov/pmc/blobs/cd0a/11305184/8faf5a0ed925/mmcfigs4.jpg
https://cdn.ncbi.nlm.nih.gov/pmc/blobs/cd0a/11305184/81a93d17691b/mmcfigs5.jpg
https://cdn.ncbi.nlm.nih.gov/pmc/blobs/cd0a/11305184/e19028d5f2ba/mmcfigs6.jpg
https://cdn.ncbi.nlm.nih.gov/pmc/blobs/cd0a/11305184/01ff9011979e/mmcfigs7.jpg
https://cdn.ncbi.nlm.nih.gov/pmc/blobs/cd0a/11305184/bff878fb59cc/mmcfigs8.jpg
https://cdn.ncbi.nlm.nih.gov/pmc/blobs/cd0a/11305184/9133fb943fb2/mmcfigs9.jpg
https://cdn.ncbi.nlm.nih.gov/pmc/blobs/cd0a/11305184/a838d272ba5b/mmcfigs10.jpg
https://cdn.ncbi.nlm.nih.gov/pmc/blobs/cd0a/11305184/e3fa9b182fa3/mmcfigs11.jpg
https://cdn.ncbi.nlm.nih.gov/pmc/blobs/cd0a/11305184/de13471a13d5/mmcfigs12.jpg
https://cdn.ncbi.nlm.nih.gov/pmc/blobs/cd0a/11305184/4e2a4f24afcf/mmcfigs13.jpg
https://cdn.ncbi.nlm.nih.gov/pmc/blobs/cd0a/11305184/e5a395b98f02/mmcfigs14.jpg
https://cdn.ncbi.nlm.nih.gov/pmc/blobs/cd0a/11305184/08e3ae584bd7/mmcfigs15.jpg
https://cdn.ncbi.nlm.nih.gov/pmc/blobs/cd0a/11305184/46d7f13606f0/mmcfigs16.jpg
https://cdn.ncbi.nlm.nih.gov/pmc/blobs/cd0a/11305184/f32fdd6d4399/mmcfigs17.jpg
https://cdn.ncbi.nlm.nih.gov/pmc/blobs/cd0a/11305184/dff0f0de8a00/mmcfigs18.jpg
https://cdn.ncbi.nlm.nih.gov/pmc/blobs/cd0a/11305184/4118bd0bf868/mmcfigs19.jpg
https://cdn.ncbi.nlm.nih.gov/pmc/blobs/cd0a/11305184/e229ee4a69f6/mmcfigs20.jpg
https://cdn.ncbi.nlm.nih.gov/pmc/blobs/cd0a/11305184/f377be07e286/mmcfigs21.jpg
https://cdn.ncbi.nlm.nih.gov/pmc/blobs/cd0a/11305184/3218fe5ef403/mmcfigs22.jpg
https://cdn.ncbi.nlm.nih.gov/pmc/blobs/cd0a/11305184/708b9fd54883/mmcfigs23.jpg
https://cdn.ncbi.nlm.nih.gov/pmc/blobs/cd0a/11305184/22c488d6e5f7/mmcfigs24.jpg
https://cdn.ncbi.nlm.nih.gov/pmc/blobs/cd0a/11305184/9d67ed184c28/mmcfigs25.jpg
https://cdn.ncbi.nlm.nih.gov/pmc/blobs/cd0a/11305184/bd744d3dc6c8/mmcfigs26.jpg
https://cdn.ncbi.nlm.nih.gov/pmc/blobs/cd0a/11305184/86ca2f0d6e0a/mmcfigs27.jpg

相似文献

1
Bile acid metabolism modulates intestinal immunity involved in ulcerative colitis progression.胆汁酸代谢调节参与溃疡性结肠炎进展的肠道免疫。
Heliyon. 2024 Jul 14;10(14):e34352. doi: 10.1016/j.heliyon.2024.e34352. eCollection 2024 Jul 30.
2
Exploring Pyroptosis-related Signature Genes and Potential Drugs in Ulcerative Colitis by Transcriptome Data and Animal Experimental Validation.通过转录组数据和动物实验验证探索溃疡性结肠炎中焦亡相关的特征基因和潜在药物
Inflammation. 2024 Dec;47(6):2057-2076. doi: 10.1007/s10753-024-02025-2. Epub 2024 Apr 24.
3
Identification of Potential Biomarkers and Immune Infiltration Characteristics in Ulcerative Colitis by Combining Results from Two Machine Learning Algorithms.结合两种机器学习算法的结果鉴定溃疡性结肠炎的潜在生物标志物和免疫浸润特征。
Comput Math Methods Med. 2022 Aug 1;2022:5412627. doi: 10.1155/2022/5412627. eCollection 2022.
4
Elucidating the role of TWIST1 in ulcerative colitis: a comprehensive bioinformatics and machine learning approach.阐明TWIST1在溃疡性结肠炎中的作用:一种综合的生物信息学和机器学习方法。
Front Genet. 2024 Mar 6;15:1296570. doi: 10.3389/fgene.2024.1296570. eCollection 2024.
5
Precision therapy for ulcerative colitis: insights from mitochondrial dysfunction interacting with the immune microenvironment.溃疡性结肠炎的精准治疗:线粒体功能障碍与免疫微环境相互作用的见解。
Front Immunol. 2024 Jul 4;15:1396221. doi: 10.3389/fimmu.2024.1396221. eCollection 2024.
6
Identifying biomarkers associated with the diagnosis of ulcerative colitis via bioinformatics and machine learning.通过生物信息学和机器学习识别与溃疡性结肠炎诊断相关的生物标志物。
Math Biosci Eng. 2023 Apr 17;20(6):10741-10756. doi: 10.3934/mbe.2023476.
7
Identification of shared gene signatures and molecular mechanisms between chronic kidney disease and ulcerative colitis.鉴定慢性肾脏病和溃疡性结肠炎之间的共享基因特征和分子机制。
Front Immunol. 2023 Feb 13;14:1078310. doi: 10.3389/fimmu.2023.1078310. eCollection 2023.
8
PANoptosis and Autophagy-Related Molecular Signature and Immune Landscape in Ulcerative Colitis: Integrated Analysis and Experimental Validation.溃疡性结肠炎中PAN细胞焦亡与自噬相关分子特征及免疫格局:综合分析与实验验证
J Inflamm Res. 2024 May 20;17:3225-3245. doi: 10.2147/JIR.S455862. eCollection 2024.
9
Comprehensive evaluation of disulfidptosis in intestinal immunity and biologic therapy response in Ulcerative Colitis.溃疡性结肠炎中肠道免疫和生物治疗反应的二硫键介导程序性坏死的综合评估
Heliyon. 2024 Jul 19;10(14):e34516. doi: 10.1016/j.heliyon.2024.e34516. eCollection 2024 Jul 30.
10
Identification of differentially expressed genes in ulcerative colitis and verification in a colitis mouse model by bioinformatics analyses.基于生物信息学分析鉴定溃疡性结肠炎差异表达基因,并在结肠炎小鼠模型中验证。
World J Gastroenterol. 2020 Oct 21;26(39):5983-5996. doi: 10.3748/wjg.v26.i39.5983.

引用本文的文献

1
Investigating the molecular mechanisms associated with ulcerative colitis through the application of single-cell combined spatial transcriptome sequencing.通过应用单细胞联合空间转录组测序来研究与溃疡性结肠炎相关的分子机制。
Front Immunol. 2025 May 13;16:1534768. doi: 10.3389/fimmu.2025.1534768. eCollection 2025.

本文引用的文献

1
Histological Outcomes and JAK-STAT Signalling in Ulcerative Colitis Patients Treated with Tofacitinib.溃疡性结肠炎患者接受托法替尼治疗的组织学结果和 JAK-STAT 信号通路
J Crohns Colitis. 2024 Aug 14;18(8):1283-1291. doi: 10.1093/ecco-jcc/jjae031.
2
Integrated bioinformatics approaches to investigate alterations in transcriptomic profiles of monkeypox infected human cell line model.综合生物信息学方法研究猴痘感染人细胞系模型中转录组谱的改变。
J Infect Public Health. 2024 Jan;17(1):60-69. doi: 10.1016/j.jiph.2023.10.035. Epub 2023 Nov 2.
3
Toll-like receptor-guided therapeutic intervention of human cancers: molecular and immunological perspectives.
Toll 样受体导向的人类癌症治疗干预:分子和免疫学观点。
Front Immunol. 2023 Sep 26;14:1244345. doi: 10.3389/fimmu.2023.1244345. eCollection 2023.
4
Ulcerative Colitis in Adults: A Review.成人溃疡性结肠炎:综述。
JAMA. 2023 Sep 12;330(10):951-965. doi: 10.1001/jama.2023.15389.
5
Integrated multiomics analysis reveals changes in liver physiological function in Aqp9 gene knockout mice.整合多组学分析揭示 Aqp9 基因敲除小鼠肝脏生理功能的变化。
Int J Biol Macromol. 2023 Aug 1;245:125459. doi: 10.1016/j.ijbiomac.2023.125459. Epub 2023 Jun 21.
6
The Immune Landscape and Molecular Subtypes of Pediatric Crohn's Disease: Results from In Silico Analysis.儿童克罗恩病的免疫格局与分子亚型:计算机模拟分析结果
J Pers Med. 2023 Mar 23;13(4):571. doi: 10.3390/jpm13040571.
7
Global-local least-squares support vector machine (GLocal-LS-SVM).全局-局部最小二乘支持向量机(GLocal-LS-SVM)。
PLoS One. 2023 Apr 27;18(4):e0285131. doi: 10.1371/journal.pone.0285131. eCollection 2023.
8
Nanomedicine for T-Cell Mediated Immunotherapy.用于T细胞介导免疫疗法的纳米医学
Adv Mater. 2024 May;36(22):e2301770. doi: 10.1002/adma.202301770. Epub 2023 Nov 3.
9
JAK/STAT pathway: Extracellular signals, diseases, immunity, and therapeutic regimens.JAK/STAT信号通路:细胞外信号、疾病、免疫及治疗方案
Front Bioeng Biotechnol. 2023 Feb 23;11:1110765. doi: 10.3389/fbioe.2023.1110765. eCollection 2023.
10
Macrophage-Derived 25-Hydroxycholesterol Promotes Vascular Inflammation, Atherogenesis, and Lesion Remodeling.巨噬细胞衍生的 25-羟胆固醇促进血管炎症、动脉粥样硬化和病变重塑。
Circulation. 2023 Jan 31;147(5):388-408. doi: 10.1161/CIRCULATIONAHA.122.059062. Epub 2022 Nov 23.