Suppr超能文献

中国和乌拉圭大豆(豆科)籽粒性状与遗传多样性的比较

Comparison of grain traits and genetic diversity between Chinese and Uruguayan soybeans ( L.).

作者信息

Sun Chang, Zhang Zhihao, Liu Meiling, Ceretta Sergio, Zhang Shengrui, Guo Bingfu, Li Yinghui, Liu Zhangxiong, Gu Yongzhe, Ao Xue, Qiu Lijuan

机构信息

College of Agronomy, Shenyang Agricultural University, Shenyang, China.

The National Key Facility for Crop Gene Resources and Genetic Improvement (NFCRI)/State Key Laboratory of Crop Gene Resources and Breeding/Key Laboratory of Crop Gene Resource and Germplasm Enhancement (MOA)/Key Laboratory of Grain Crop Genetic Resources Evaluation and Utilization, Institute of Crop Science, Chinese Academy of Agricultural Sciences, Beijing, China.

出版信息

Front Plant Sci. 2024 Jul 24;15:1435881. doi: 10.3389/fpls.2024.1435881. eCollection 2024.

Abstract

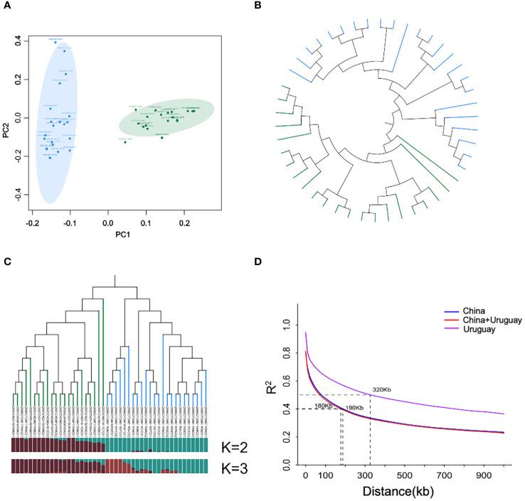
Soybeans ( L.), originating in China, were introduced to South America in the late 19th century after passing through North America. South America is now a major soybean-producing region, accounting for approximately 40% of the global soybean production. Crops like soybeans gradually adapt to the local climate and human-selected conditions, resulting in beneficial variations during cultivation in different regions. Comparing the phenotypic and genetic variations in soybeans across different regions is crucial to determining the variations that may enhance soybean productivity. This study identified seed-related traits and conducted a genetic diversity analysis using 46 breeding soybean varieties from China and Uruguay. Compared to the Chinese soybean germplasm, the Uruguayan equivalent had a lower 100-grain weight, higher oil content, lower protein content, and higher soluble sugar content. Using ZDX1 gene chips, genetic typing was performed on the 46 breeding varieties. Cluster analysis based on SNP sites revealed significant differences in the genetic basis of Sino-Uruguayan soybean germplasm. Selection analysis, including nucleotide polymorphism (π) and fixation indexes (Fst), identified several genomic regions under selection between Sino-Uruguayan soybean germplasm. The selected intervals significantly enriched gene ontology (GO) terms related to protein metabolism. Additionally, differentiation occurred in genes associated with the oil content, seed weight, and cyst nematodes between Sino-Uruguayan soybean germplasm, such as and . These findings highlight the differences in seed-related phenotypes between Sino-Uruguay soybean germplasm and provide genomic-level insights into the mechanisms behind phenotypic differences, offering valuable references for understanding soybean evolution and molecular breeding.

摘要

大豆(Glycine max (L.) Merr.)原产于中国,在19世纪后期经北美洲传入南美洲。南美洲现已成为主要的大豆产区,约占全球大豆产量的40%。像大豆这样的作物会逐渐适应当地气候和人为选择的条件,从而在不同地区的种植过程中产生有益变异。比较不同地区大豆的表型和遗传变异对于确定可能提高大豆产量的变异至关重要。本研究鉴定了与种子相关的性状,并使用来自中国和乌拉圭的46个大豆育种品种进行了遗传多样性分析。与中国大豆种质相比,乌拉圭的种质百粒重较低、含油量较高、蛋白质含量较低且可溶性糖含量较高。使用ZDX1基因芯片对46个育种品种进行了基因分型。基于单核苷酸多态性(SNP)位点的聚类分析揭示了中乌大豆种质在遗传基础上的显著差异。选择分析,包括核苷酸多态性(π)和固定指数(Fst),确定了中乌大豆种质之间几个受到选择的基因组区域。所选区间显著富集了与蛋白质代谢相关的基因本体(GO)术语。此外,中乌大豆种质在与含油量、种子重量和孢囊线虫相关的基因上也发生了分化,例如 和 。这些发现突出了中乌大豆种质在种子相关表型上的差异,并为表型差异背后的机制提供了基因组水平的见解,为理解大豆进化和分子育种提供了有价值的参考。

https://cdn.ncbi.nlm.nih.gov/pmc/blobs/1b8f/11303235/dda93a0920ae/fpls-15-1435881-g001.jpg

文献检索

告别复杂PubMed语法,用中文像聊天一样搜索,搜遍4000万医学文献。AI智能推荐,让科研检索更轻松。

立即免费搜索

文件翻译

保留排版,准确专业,支持PDF/Word/PPT等文件格式,支持 12+语言互译。

免费翻译文档

深度研究

AI帮你快速写综述,25分钟生成高质量综述,智能提取关键信息,辅助科研写作。

立即免费体验