• 文献检索
  • 文档翻译
  • 深度研究
  • 学术资讯
  • Suppr Zotero 插件Zotero 插件
  • 邀请有礼
  • 套餐&价格
  • 历史记录
应用&插件
Suppr Zotero 插件Zotero 插件浏览器插件Mac 客户端Windows 客户端微信小程序
定价
高级版会员购买积分包购买API积分包
服务
文献检索文档翻译深度研究API 文档MCP 服务
关于我们
关于 Suppr公司介绍联系我们用户协议隐私条款
关注我们

Suppr 超能文献

核心技术专利:CN118964589B侵权必究
粤ICP备2023148730 号-1Suppr @ 2026

文献检索

告别复杂PubMed语法,用中文像聊天一样搜索,搜遍4000万医学文献。AI智能推荐,让科研检索更轻松。

立即免费搜索

文件翻译

保留排版,准确专业,支持PDF/Word/PPT等文件格式,支持 12+语言互译。

免费翻译文档

深度研究

AI帮你快速写综述,25分钟生成高质量综述,智能提取关键信息,辅助科研写作。

立即免费体验

辣木叶粉通过调节小反刍动物的胃肠道微生物组发挥生长益处。

Moringa leaf meal exerts growth benefits in small ruminants through modulating the gastrointestinal microbiome.

机构信息

Gujarat Biotechnology Research Centre, Gandhinagar, Gujarat, India.

ICAR-Central Arid Zone Research Institute, Jodhpur, Rajasthan, India.

出版信息

Appl Microbiol Biotechnol. 2024 Aug 12;108(1):438. doi: 10.1007/s00253-024-13265-5.

DOI:10.1007/s00253-024-13265-5
PMID:39133323
原文链接:https://pmc.ncbi.nlm.nih.gov/articles/PMC11319387/
Abstract

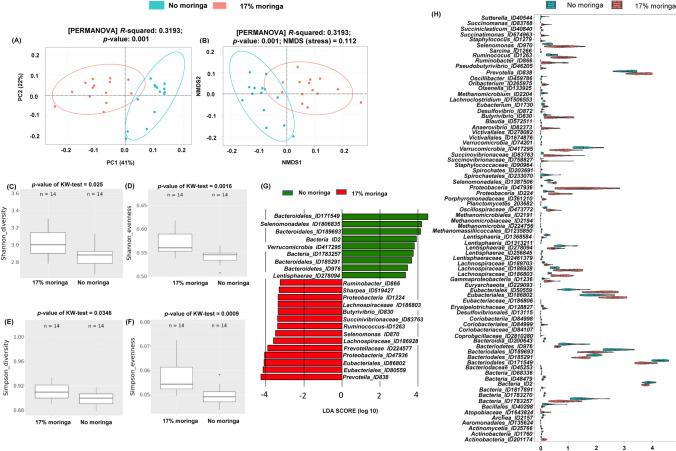
This study investigated the impact of feeding 17% moringa leaf meal (MLM) on the ruminal and fecal microbial composition and body weight gain (BWG) performance of lambs (Ovis aries) and kids (Capra hircus). A total of n = 28 lambs (n = 14, no-moringa, n = 14, 17% moringa) and 24 kids (n = 12, no-moringa, n = 12, 17% moringa) were involved in the experiment and body weight was recorded fortnightly. Metagenomic shotgun sequencing was performed on 28, 22, and 26 ruminal solid, liquid fraction, and fecal samples from lambs, and 23, 22, and 23 samples from kids. Moringa supplementation significantly increased BWG in lambs (21.09 ± 0.78 to 26.12 ± 0.81 kg) and kids (14.60 ± 1.29 to 18.28 ± 1.09 kg) (p-value ≤ 0.01). Microbiome analysis revealed an elevated Firmicutes:Bacteroidetes ratio in the moringa diet group. Moringa-fed animals exhibited increased microbial genera associated with volatile fatty acids (VFAs) production (Prevotella, Anaerovibrio, Lachnospiraceae, Butyrivibrio, Christensenella) and starch and fiber digesters (Proteobacteria, Ruminococcus). The increase in the bacterial genus Sharpea suggested possible methane reduction and decreased proportion of pathogens, Aliarcobacter_ID28198, Campylobacter_ID194 and Campylobacter_ID1660076 suggest health benefits. Kyoto Encyclopedia of Genes and Genomes (KEGG) analysis demonstrated significant alterations in microbial gene pool and metabolic pathways related to carbohydrate, protein, lipid and energy metabolism, indicating potential improvements in animal health. Overall, moringa feeding showed higher energy recovery, improved growth, and potential benefits in methane reduction and reduced pathogenic bacteria.

摘要

本研究旨在探讨饲粮中添加 17%辣木叶粉(Moringa leaf meal,MLM)对绵羊(Ovis aries)和山羊(Capra hircus)瘤胃和粪便微生物组成及体重增长(body weight gain,BWG)的影响。共选择 28 只绵羊(n=14,无辣木叶组;n=14,17%辣木叶组)和 24 只山羊(n=12,无辣木叶组;n=12,17%辣木叶组)参与试验,每两周记录一次体重。对绵羊瘤胃固体、液体和粪便样本进行了 28、22 和 26 次宏基因组 shotgun 测序,对山羊样本进行了 23、22 和 23 次宏基因组 shotgun 测序。辣木叶添加显著提高了绵羊(21.09±0.78 至 26.12±0.81 kg)和山羊(14.60±1.29 至 18.28±1.09 kg)的 BWG(p 值≤0.01)。微生物组分析显示,辣木叶饲粮组厚壁菌门/拟杆菌门的比值升高。辣木叶组动物的微生物属数量增加,与挥发性脂肪酸(volatile fatty acids,VFAs)产生相关(普雷沃氏菌属、拟杆菌属、毛螺菌科、丁酸弧菌属、克里斯滕森菌属)和淀粉及纤维消化相关(变形菌门、瘤胃球菌属)。Sharpea 属细菌数量增加可能与甲烷减少和病原体比例降低有关,Aliarcobacter_ID28198、Campylobacter_ID194 和 Campylobacter_ID1660076 提示健康益处。京都基因与基因组百科全书(Kyoto Encyclopedia of Genes and Genomes,KEGG)分析表明,微生物基因库和与碳水化合物、蛋白质、脂质和能量代谢相关的代谢途径发生了显著改变,提示动物健康状况可能得到改善。总体而言,辣木叶喂养表现出更高的能量回收、更好的生长性能,在甲烷减排和减少致病性细菌方面具有潜在益处。

https://cdn.ncbi.nlm.nih.gov/pmc/blobs/35b7/11319387/b2acdbff12eb/253_2024_13265_Fig4_HTML.jpg
https://cdn.ncbi.nlm.nih.gov/pmc/blobs/35b7/11319387/d760fef6e36b/253_2024_13265_Fig1_HTML.jpg
https://cdn.ncbi.nlm.nih.gov/pmc/blobs/35b7/11319387/47c89806c240/253_2024_13265_Fig2_HTML.jpg
https://cdn.ncbi.nlm.nih.gov/pmc/blobs/35b7/11319387/77204b86ee88/253_2024_13265_Fig3_HTML.jpg
https://cdn.ncbi.nlm.nih.gov/pmc/blobs/35b7/11319387/b2acdbff12eb/253_2024_13265_Fig4_HTML.jpg
https://cdn.ncbi.nlm.nih.gov/pmc/blobs/35b7/11319387/d760fef6e36b/253_2024_13265_Fig1_HTML.jpg
https://cdn.ncbi.nlm.nih.gov/pmc/blobs/35b7/11319387/47c89806c240/253_2024_13265_Fig2_HTML.jpg
https://cdn.ncbi.nlm.nih.gov/pmc/blobs/35b7/11319387/77204b86ee88/253_2024_13265_Fig3_HTML.jpg
https://cdn.ncbi.nlm.nih.gov/pmc/blobs/35b7/11319387/b2acdbff12eb/253_2024_13265_Fig4_HTML.jpg

相似文献

1
Moringa leaf meal exerts growth benefits in small ruminants through modulating the gastrointestinal microbiome.辣木叶粉通过调节小反刍动物的胃肠道微生物组发挥生长益处。
Appl Microbiol Biotechnol. 2024 Aug 12;108(1):438. doi: 10.1007/s00253-024-13265-5.
2
Ruminal microbial responses to Moringa oleifera feed in lactating goats (Capra hircus): A metagenomic exploration.瘤胃微生物对哺乳期山羊(Capra hircus)摄入辣木饲料的反应:宏基因组学探索
N Biotechnol. 2025 May 25;86:87-96. doi: 10.1016/j.nbt.2025.01.006. Epub 2025 Jan 27.
3
Characterization of the ruminal microbiota in sheep and goats fed different levels of tannin-rich Sericea lespedeza hay.不同水平富含单宁的绢毛胡枝子干草饲喂绵羊和山羊的瘤胃微生物群特征分析
J Anim Sci. 2024 Jan 3;102. doi: 10.1093/jas/skae198.
4
Effects of different fiber levels of energy feeds on rumen fermentation and the microbial community structure of grazing sheep.不同能量水平饲料纤维对放牧绵羊瘤胃发酵及微生物群落结构的影响
BMC Microbiol. 2025 Mar 31;25(1):180. doi: 10.1186/s12866-024-03644-3.
5
Effects of whole corn high-grain diet feeding on ruminal bacterial community and epithelial gene expression related to VFA absorption and metabolism in fattening lambs.全谷物高粮饲粮对育肥羔羊瘤胃细菌群落及与 VFA 吸收和代谢相关的上皮基因表达的影响。
J Anim Sci. 2022 Mar 1;100(3). doi: 10.1093/jas/skac056.
6
Mulberry leaves supplementation modulates ruminal and fecal bacterial community and metabolites in growing mutton sheep.添加桑叶可调节生长肉羊的瘤胃和粪便细菌群落及代谢产物。
Sci Rep. 2025 Mar 7;15(1):7923. doi: 10.1038/s41598-025-87298-9.
7
Dietary selection of distinct gastrointestinal microorganisms drives fiber utilization dynamics in goats.山羊对不同胃肠道微生物的饮食选择驱动纤维利用动态变化。
Microbiome. 2025 May 11;13(1):118. doi: 10.1186/s40168-025-02112-y.
8
Effects of Diets Supplemented with Ensiled Mulberry Leaves and Sun-Dried Mulberry Fruit Pomace on the Ruminal Bacterial and Archaeal Community Composition of Finishing Steers.添加青贮桑叶和桑椹干果渣的日粮对育肥牛瘤胃细菌和古菌群落组成的影响
PLoS One. 2016 Jun 3;11(6):e0156836. doi: 10.1371/journal.pone.0156836. eCollection 2016.
9
Corn oil supplementation enhances hydrogen use for biohydrogenation, inhibits methanogenesis, and alters fermentation pathways and the microbial community in the rumen of goats.玉米油补充剂增强了氢气在生物氢化中的利用,抑制了甲烷生成,并改变了山羊瘤胃中的发酵途径和微生物群落。
J Anim Sci. 2019 Dec 17;97(12):4999-5008. doi: 10.1093/jas/skz352.
10
Integrated multi-omics to elucidate the interplay between rumen microorganisms and host metabolism in Hu sheep supplemented with herbal preparations.综合多组学技术解析添加草药制剂的湖羊瘤胃微生物与宿主代谢之间的相互作用
mSphere. 2025 Apr 29;10(4):e0002425. doi: 10.1128/msphere.00024-25. Epub 2025 Mar 13.

引用本文的文献

1
Bioprospecting of 101 facultative rumen bacterial isolates through comprehensive genome analysis.通过全面基因组分析对101株兼性瘤胃细菌分离株进行生物勘探。
Mol Biol Rep. 2025 Feb 27;52(1):265. doi: 10.1007/s11033-025-10291-y.

本文引用的文献

1
Multi-omics revealed the long-term effect of ruminal keystone bacteria and the microbial metabolome on lactation performance in adult dairy goats.多组学揭示了瘤胃关键细菌和微生物代谢组对成年奶山羊泌乳性能的长期影响。
Microbiome. 2023 Sep 29;11(1):215. doi: 10.1186/s40168-023-01652-5.
2
A meta-analysis of projected global food demand and population at risk of hunger for the period 2010-2050.2010年至2050年全球预计粮食需求及面临饥饿风险人口的荟萃分析。
Nat Food. 2021 Jul;2(7):494-501. doi: 10.1038/s43016-021-00322-9. Epub 2021 Jul 21.
3
Dietary potential probiotics and enzymes complex modulates the performance and rumen microbiota in weaned goats.
日粮潜在益生菌和酶复合物对断奶山羊的生产性能和瘤胃微生物群的调节作用。
J Appl Microbiol. 2023 Feb 16;134(2). doi: 10.1093/jambio/lxac079.
4
Impact of Leaves on Nutrient Utilization, Enteric Methane Emissions, and Performance of Goat Kids.树叶对山羊幼崽营养利用、肠道甲烷排放及生产性能的影响
Animals (Basel). 2022 Dec 27;13(1):97. doi: 10.3390/ani13010097.
5
The Prevalence of Species in the Fecal Microbiota of Farm Animals and Potential Effective Agents for Their Treatment: A Review of the Past Decade.农场动物粪便微生物群中物种的流行情况及其潜在有效治疗剂:过去十年综述
Microorganisms. 2022 Dec 8;10(12):2430. doi: 10.3390/microorganisms10122430.
6
Impact of Moringa oleifera on rumen fermentation and methane emission under in vitro condition.辣木对体外条件下瘤胃发酵和甲烷排放的影响。
AMB Express. 2022 Nov 12;12(1):141. doi: 10.1186/s13568-022-01480-0.
7
A taxonomic note on the genus Prevotella: Description of four novel genera and emended description of the genera Hallella and Xylanibacter.关于普雷沃氏菌属的分类学注释:四个新属的描述及哈利氏菌属和木聚糖杆菌属的修订描述。
Syst Appl Microbiol. 2022 Nov;45(6):126354. doi: 10.1016/j.syapm.2022.126354. Epub 2022 Aug 20.
8
MOCHI: a comprehensive cross-platform tool for amplicon-based microbiota analysis.摩奇(Mochi):一款基于扩增子的微生物群落分析的综合性跨平台工具。
Bioinformatics. 2022 Sep 15;38(18):4286-4292. doi: 10.1093/bioinformatics/btac494.
9
Replacing the Concentrate Feed Mixture with Leaves Silage and Microalgae Mixture in Diets of Damascus Goats: Lactation Performance, Nutrient Utilization, and Ruminal Fermentation.用青贮树叶和微藻混合物替代大马士革山羊日粮中的精饲料混合物:泌乳性能、养分利用和瘤胃发酵
Animals (Basel). 2022 Jun 20;12(12):1589. doi: 10.3390/ani12121589.
10
Understanding the role of rumen epithelial host-microbe interactions in cattle feed efficiency.了解瘤胃上皮宿主-微生物相互作用在奶牛饲料效率中的作用。
Anim Nutr. 2022 Apr 16;10:41-53. doi: 10.1016/j.aninu.2022.04.002. eCollection 2022 Sep.