Suppr超能文献

CRISPR-Cas9 介导的棉花钙依赖型蛋白激酶突变体文库构建及其在抗虫基因鉴定中的应用。

CRISPR-Cas9-mediated construction of a cotton CDPK mutant library for identification of insect-resistance genes.

机构信息

Hubei Hongshan Laboratory, National Key Laboratory of Crop Genetic Improvement, Huazhong Agricultural University, Wuhan 430070, China.

Academy of Industry Innovation and Development, Huanghuai University, Zhumadian, Henan 463000, China.

出版信息

Plant Commun. 2024 Nov 11;5(11):101047. doi: 10.1016/j.xplc.2024.101047. Epub 2024 Aug 12.

Abstract

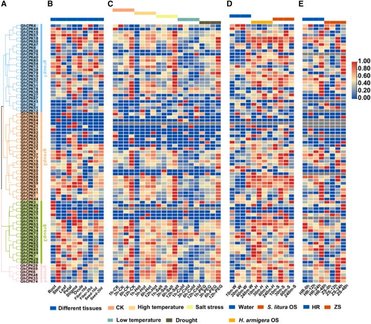
Calcium-dependent protein kinases (CDPKs) act as key signal transduction enzymes in plants, especially in response to diverse stresses, including herbivory. In this study, a comprehensive analysis of the CDPK gene family in upland cotton revealed that GhCPKs are widely expressed in multiple cotton tissues and respond positively to various biotic and abiotic stresses. We developed a strategy for screening insect-resistance genes from a CRISPR-Cas9 mutant library of GhCPKs. The library was created using 246 single-guide RNAs targeting the GhCPK gene family to generate 518 independent T0 plants. The average target-gene coverage was 86.18%, the genome editing rate was 89.49%, and the editing heritability was 82%. An insect bioassay in the field led to identification of 14 GhCPK mutants that are resistant or susceptible to insects. The mutant that showed the clearest insect resistance, cpk33/74 (in which the homologous genes GhCPK33 and GhCPK74 were knocked out), was selected for further study. Oral secretions from Spodoptera litura induced a rapid influx of Ca in cpk33/74 leaves, resulting in a significant increase in jasmonic acid content. S-adenosylmethionine synthase is an important protein involved in plant stress response, and protein interaction experiments provided evidence for interactions of GhCPK33 and GhCPK74 with GhSAMS1 and GhSAM2. In addition, virus-induced gene silencing of GhSAMS1 and GhSAM2 in cotton impaired defense against S. litura. This study demonstrates an effective strategy for constructing a mutant library of a gene family in a polyploid plant species and offers valuable insights into the role of CDPKs in the interaction between plants and herbivorous insects.

摘要

钙依赖蛋白激酶(CDPKs)在植物中作为关键的信号转导酶发挥作用,尤其是在响应各种胁迫,包括草食性侵害时。在这项研究中,对陆地棉 CDPK 基因家族进行了全面分析,结果表明 GhCPKs 在多种棉花组织中广泛表达,并对各种生物和非生物胁迫作出积极响应。我们开发了一种从 GhCPK 的 CRISPR-Cas9 突变体文库中筛选抗虫基因的策略。该文库是使用 246 个靶向 GhCPK 基因家族的单导向 RNA 构建的,共生成了 518 个独立的 T0 植株。平均靶基因覆盖率为 86.18%,基因组编辑率为 89.49%,编辑遗传率为 82%。田间昆虫生物测定导致鉴定出 14 个对昆虫具有抗性或敏感性的 GhCPK 突变体。在昆虫抗性最明显的突变体 cpk33/74 中(同源基因 GhCPK33 和 GhCPK74 被敲除),选择其进行进一步研究。斜纹夜蛾 Spodoptera litura 的唾液诱导 cpk33/74 叶片中 Ca2+ 的快速内流,导致茉莉酸含量显著增加。S-腺苷甲硫氨酸合酶是一种参与植物应激反应的重要蛋白质,蛋白质相互作用实验提供了 GhCPK33 和 GhCPK74 与 GhSAMS1 和 GhSAM2 相互作用的证据。此外,棉株中 GhSAMS1 和 GhSAM2 的病毒诱导基因沉默削弱了对 S. litura 的防御。本研究展示了在多倍体植物物种中构建基因家族突变体文库的有效策略,并为 CDPKs 在植物与草食性昆虫相互作用中的作用提供了有价值的见解。

https://cdn.ncbi.nlm.nih.gov/pmc/blobs/c68d/11589327/352293b3465c/gr1.jpg

文献检索

告别复杂PubMed语法,用中文像聊天一样搜索,搜遍4000万医学文献。AI智能推荐,让科研检索更轻松。

立即免费搜索

文件翻译

保留排版,准确专业,支持PDF/Word/PPT等文件格式,支持 12+语言互译。

免费翻译文档

深度研究

AI帮你快速写综述,25分钟生成高质量综述,智能提取关键信息,辅助科研写作。

立即免费体验