• 文献检索
  • 文档翻译
  • 深度研究
  • 学术资讯
  • Suppr Zotero 插件Zotero 插件
  • 邀请有礼
  • 套餐&价格
  • 历史记录
应用&插件
Suppr Zotero 插件Zotero 插件浏览器插件Mac 客户端Windows 客户端微信小程序
定价
高级版会员购买积分包购买API积分包
服务
文献检索文档翻译深度研究API 文档MCP 服务
关于我们
关于 Suppr公司介绍联系我们用户协议隐私条款
关注我们

Suppr 超能文献

核心技术专利:CN118964589B侵权必究
粤ICP备2023148730 号-1Suppr @ 2026

文献检索

告别复杂PubMed语法,用中文像聊天一样搜索,搜遍4000万医学文献。AI智能推荐,让科研检索更轻松。

立即免费搜索

文件翻译

保留排版,准确专业,支持PDF/Word/PPT等文件格式,支持 12+语言互译。

免费翻译文档

深度研究

AI帮你快速写综述,25分钟生成高质量综述,智能提取关键信息,辅助科研写作。

立即免费体验

基于气相色谱-离子迁移谱的初步研究:挥发性代谢谱的分析与应用

Analysis and application of volatile metabolic profiles of : a preliminary GC-IMS-based study.

作者信息

Zheng Yunwei, Li Fuxing, Zhao Chuwen, Zhu Junqi, Fang Youling, Hang Yaping, Hu Longhua

机构信息

Department of Clinical Laboratory, Jiangxi Province Key Laboratory of Immunology and Inflammation, Jiangxi Provincial Clinical Research Center for Laboratory Medicine, The Second Affiliated Hospital, Jiangxi Medical College, Nanchang University Minde Road No. 1 Nanchang 330006 Jiangxi China

School of Public Health, Nanchang University Nanchang Jiangxi China.

出版信息

RSC Adv. 2024 Aug 13;14(35):25316-25328. doi: 10.1039/d4ra03601h. eCollection 2024 Aug 12.

DOI:10.1039/d4ra03601h
PMID:39139224
原文链接:https://pmc.ncbi.nlm.nih.gov/articles/PMC11320052/
Abstract

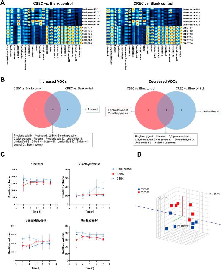
Nosocomial infections caused by () may pose serious risks to patients, and early identification of pathogenic bacteria and drug sensitivity results can improve patient prognosis. In this study, we clarified the composition and relative content of volatile organic compounds (VOCs) generated by in tryptic soy broth (TSB) using gas chromatography-ion mobility spectrometry (GC-IMS). We explored whether imipenem (IPM) could be utilized to differentiate between carbapenem-sensitive (CSEC) and carbapenem-resistant (CREC). The results revealed that 36 VOCs (alcohols, aldehydes, acids, esters, ketones, pyrazines, heterocyclic compounds, and unknown compounds) were detected using GC-IMS. Besides, the results indicated that changes in the relative content of VOCs as well as changes in the signal intensity of fingerprints were able to assess the growth state of bacteria during bacterial growth and help identify . Lastly, under selective pressure of IPM, volatile fingerprints of could be employed as a model to distinguish CSEC from CREC strains.

摘要

由()引起的医院感染可能会给患者带来严重风险,早期识别病原菌和药敏结果可改善患者预后。在本研究中,我们使用气相色谱-离子迁移谱(GC-IMS)阐明了在胰蛋白胨大豆肉汤(TSB)中由()产生的挥发性有机化合物(VOCs)的组成和相对含量。我们探讨了亚胺培南(IPM)是否可用于区分碳青霉烯敏感(CSEC)和碳青霉烯耐药(CREC)()。结果显示,使用GC-IMS检测到36种VOCs(醇类、醛类、酸类、酯类、酮类、吡嗪类、杂环化合物和未知化合物)。此外,结果表明VOCs相对含量的变化以及指纹图谱信号强度的变化能够在细菌生长过程中评估细菌的生长状态,并有助于识别()。最后,在IPM的选择压力下,()的挥发性指纹图谱可作为区分CSEC和CREC菌株的模型。

https://cdn.ncbi.nlm.nih.gov/pmc/blobs/7816/11320052/f1bf8aa2c819/d4ra03601h-f5.jpg
https://cdn.ncbi.nlm.nih.gov/pmc/blobs/7816/11320052/8e31f27bd18a/d4ra03601h-f1.jpg
https://cdn.ncbi.nlm.nih.gov/pmc/blobs/7816/11320052/f120cf3a81f7/d4ra03601h-f2.jpg
https://cdn.ncbi.nlm.nih.gov/pmc/blobs/7816/11320052/147ec28c0e2f/d4ra03601h-f3.jpg
https://cdn.ncbi.nlm.nih.gov/pmc/blobs/7816/11320052/635d00dd0b8b/d4ra03601h-f4.jpg
https://cdn.ncbi.nlm.nih.gov/pmc/blobs/7816/11320052/f1bf8aa2c819/d4ra03601h-f5.jpg
https://cdn.ncbi.nlm.nih.gov/pmc/blobs/7816/11320052/8e31f27bd18a/d4ra03601h-f1.jpg
https://cdn.ncbi.nlm.nih.gov/pmc/blobs/7816/11320052/f120cf3a81f7/d4ra03601h-f2.jpg
https://cdn.ncbi.nlm.nih.gov/pmc/blobs/7816/11320052/147ec28c0e2f/d4ra03601h-f3.jpg
https://cdn.ncbi.nlm.nih.gov/pmc/blobs/7816/11320052/635d00dd0b8b/d4ra03601h-f4.jpg
https://cdn.ncbi.nlm.nih.gov/pmc/blobs/7816/11320052/f1bf8aa2c819/d4ra03601h-f5.jpg

相似文献

1
Analysis and application of volatile metabolic profiles of : a preliminary GC-IMS-based study.基于气相色谱-离子迁移谱的初步研究:挥发性代谢谱的分析与应用
RSC Adv. 2024 Aug 13;14(35):25316-25328. doi: 10.1039/d4ra03601h. eCollection 2024 Aug 12.
2
Application of gas chromatography-ion mobility spectrometry (GC-IMS) and ultrafast gas chromatography electronic-nose (uf-GC E-nose) to distinguish four Chinese freshwater fishes at both raw and cooked status.气相色谱-离子迁移谱(GC-IMS)和超快速气相色谱电子鼻(uf-GC E-nose)在区分四种中国淡水鱼生熟状态中的应用。
J Food Biochem. 2022 Jun;46(6):e13840. doi: 10.1111/jfbc.13840. Epub 2021 Jun 30.
3
GC-IMS facilitates identification of carbapenem-resistant Klebsiella pneumoniae in simulated blood cultures.气相色谱-离子迁移谱技术有助于在模拟血培养中鉴定耐碳青霉烯类肺炎克雷伯菌。
AMB Express. 2024 Apr 24;14(1):40. doi: 10.1186/s13568-024-01708-1.
4
Analysis of volatile organic compounds and metabolites of three cultivars of asparagus ( L.) using E-nose, GC-IMS, and LC-MS/MS.采用电子鼻、GC-IMS 和 LC-MS/MS 分析三种芦笋( L.)品种的挥发性有机化合物和代谢物。
Bioengineered. 2022 Apr;13(4):8866-8880. doi: 10.1080/21655979.2022.2056318.
5
Characterization of Volatile Compounds in Donkey Meat by Gas Chromatography-Ion Mobility Spectrometry (GC-IMS) Combined with Chemometrics.气相色谱-离子迁移谱(GC-IMS)结合化学计量学对驴肉中挥发性化合物的表征
Food Sci Anim Resour. 2024 Jan;44(1):165-177. doi: 10.5851/kosfa.2023.e67. Epub 2024 Jan 1.
6
The Combined Analysis of GC-IMS and GC-MS Reveals the Differences in Volatile Flavor Compounds between Yak and Cattle-Yak Meat.气相色谱-离子迁移谱联用(GC-IMS)和气相色谱-质谱联用(GC-MS)的联合分析揭示了牦牛肉和犏牛肉挥发性风味化合物的差异。
Foods. 2024 Jul 26;13(15):2364. doi: 10.3390/foods13152364.
7
Comparative Study on the Volatile Organic Compounds and Characteristic Flavor Fingerprints of Five Varieties of Walnut Oil in Northwest China Using Using Headspace Gas Chromatography-Ion Mobility Spectrometry.采用顶空气相色谱-离子迁移谱法对中国西北地区 5 种核桃油的挥发性有机化合物和特征风味指纹图谱进行比较研究。
Molecules. 2023 Mar 25;28(7):2949. doi: 10.3390/molecules28072949.
8
The effect of growth medium on an Escherichia coli pathway mirrored into GC/MS profiles.生长培养基对反映在气相色谱/质谱(GC/MS)图谱中的大肠杆菌代谢途径的影响。
J Breath Res. 2017 Sep 7;11(3):036012. doi: 10.1088/1752-7163/aa7ba2.
9
Differences in Volatile Organic Compounds in (Tian Ma) of Different Origins Determined by HS-GC-IMS.基于顶空-气相色谱-离子迁移谱法分析不同产地天麻中挥发性成分的差异。
Molecules. 2023 Jun 21;28(13):4883. doi: 10.3390/molecules28134883.
10
Changes in volatile flavor compounds of peppers during hot air drying process based on headspace-gas chromatography-ion mobility spectrometry (HS-GC-IMS).基于顶空-气相色谱-离子迁移谱法(HS-GC-IMS)的辣椒热风干燥过程中挥发性风味化合物的变化。
J Sci Food Agric. 2020 May;100(7):3087-3098. doi: 10.1002/jsfa.10341. Epub 2020 Mar 15.

引用本文的文献

1
Profiling of Volatile Metabolites of Using Gas Chromatography-Mass Spectrometry.使用气相色谱-质谱联用技术分析[具体对象]的挥发性代谢产物。 (你提供的原文中“Profiling of Volatile Metabolites of ”后面缺少具体所指对象)
Int J Mol Sci. 2025 Aug 23;26(17):8191. doi: 10.3390/ijms26178191.
2
Advancements in Ion Mobility-Based Diagnostics for Infectious Diseases.基于离子迁移率的传染病诊断技术进展
Proteomics. 2025 Jul;25(14):e13976. doi: 10.1002/pmic.13976. Epub 2025 Jun 11.

本文引用的文献

1
Application of GC-IMS coupled with chemometric analysis for the classification and authentication of geographical indication agricultural products and food.气相色谱-离子迁移谱联用结合化学计量学分析在地理标志农产品和食品分类与鉴真中的应用
Front Nutr. 2023 Sep 1;10:1247695. doi: 10.3389/fnut.2023.1247695. eCollection 2023.
2
Long-term air quality assessment in closed environments: A gas chromatography-ion mobility spectrometry applicability study.密闭环境中长期空气质量评估:气相色谱-离子迁移谱适用性研究。
Eur J Mass Spectrom (Chichester). 2023 Aug;29(4):231-239. doi: 10.1177/14690667231187502. Epub 2023 Jul 13.
3
Rapid Identification of Carbapenemase-Producing Using Headspace Solid-Phase Microextraction Combined with Gas Chromatography-Mass Spectrometry.
顶空固相微萃取结合气相色谱-质谱联用快速鉴定产碳青霉烯酶菌
Infect Drug Resist. 2023 May 1;16:2601-2609. doi: 10.2147/IDR.S404742. eCollection 2023.
4
Applications, challenges and prospects of bionic nose in rapid perception of volatile organic compounds of food.仿生鼻在快速感知食品中挥发性有机化合物方面的应用、挑战与展望。
Food Chem. 2023 Jul 30;415:135650. doi: 10.1016/j.foodchem.2023.135650. Epub 2023 Feb 10.
5
GC-MS profiling of volatile metabolites produced by .由……产生的挥发性代谢物的气相色谱-质谱联用分析
Front Mol Biosci. 2022 Oct 18;9:1019290. doi: 10.3389/fmolb.2022.1019290. eCollection 2022.
6
Use of GC-IMS for detection of volatile organic compounds to identify mixed bacterial culture medium.使用气相色谱-离子迁移谱法检测挥发性有机化合物以鉴定混合细菌培养基。
AMB Express. 2022 Mar 4;12(1):31. doi: 10.1186/s13568-022-01367-0.
7
Application of gas chromatography-mass spectrometry-based metabolomics in food science and technology.基于气相色谱-质谱联用的代谢组学在食品科学与技术中的应用。
J Biosci Bioeng. 2022 May;133(5):425-435. doi: 10.1016/j.jbiosc.2022.01.011. Epub 2022 Feb 17.
8
Adulteration detection of essence in sesame oil based on headspace gas chromatography-ion mobility spectrometry.基于顶空气相色谱-离子迁移谱法检测芝麻油中的掺杂物。
Food Chem. 2022 Feb 15;370:131373. doi: 10.1016/j.foodchem.2021.131373. Epub 2021 Oct 9.
9
An Investigation of Stability and Species and Strain-Level Specificity in Bacterial Volatilomes.细菌挥发组的稳定性及物种和菌株水平特异性研究
Front Microbiol. 2021 Oct 13;12:693075. doi: 10.3389/fmicb.2021.693075. eCollection 2021.
10
Virulence Factors of Enteric Pathogenic : A Review.肠道致病菌的毒力因子:综述。
Int J Mol Sci. 2021 Sep 14;22(18):9922. doi: 10.3390/ijms22189922.