• 文献检索
  • 文档翻译
  • 深度研究
  • 学术资讯
  • Suppr Zotero 插件Zotero 插件
  • 邀请有礼
  • 套餐&价格
  • 历史记录
应用&插件
Suppr Zotero 插件Zotero 插件浏览器插件Mac 客户端Windows 客户端微信小程序
定价
高级版会员购买积分包购买API积分包
服务
文献检索文档翻译深度研究API 文档MCP 服务
关于我们
关于 Suppr公司介绍联系我们用户协议隐私条款
关注我们

Suppr 超能文献

核心技术专利:CN118964589B侵权必究
粤ICP备2023148730 号-1Suppr @ 2026

文献检索

告别复杂PubMed语法,用中文像聊天一样搜索,搜遍4000万医学文献。AI智能推荐,让科研检索更轻松。

立即免费搜索

文件翻译

保留排版,准确专业,支持PDF/Word/PPT等文件格式,支持 12+语言互译。

免费翻译文档

深度研究

AI帮你快速写综述,25分钟生成高质量综述,智能提取关键信息,辅助科研写作。

立即免费体验

MDM2抑制剂APG-115与ABT-199协同作用,诱导慢性淋巴细胞白血病细胞凋亡。

MDM2 inhibitor APG-115 synergizes with ABT-199 to induce cell apoptosis in chronic lymphocytic leukemia.

作者信息

Cui Ying, Shao Xiaoya, Yang Haiping, Xin Jingyi, Liu Yuanyuan, Zhang Mingxiao, Sun Chuanyue, Chen Ge, Shen Guomin, Meng Xueqiong, Chen Yixiang

机构信息

Henan International Joint Laboratory of Thrombosis and Hemostasis, School of Basic Medical Science, Henan University of Science and Technology, Luoyang, China.

The Second Affiliated Hospital, Henan University of Science and Technology, Luoyang, China.

出版信息

Front Pharmacol. 2024 Jul 31;15:1441383. doi: 10.3389/fphar.2024.1441383. eCollection 2024.

DOI:10.3389/fphar.2024.1441383
PMID:39144622
原文链接:https://pmc.ncbi.nlm.nih.gov/articles/PMC11321975/
Abstract

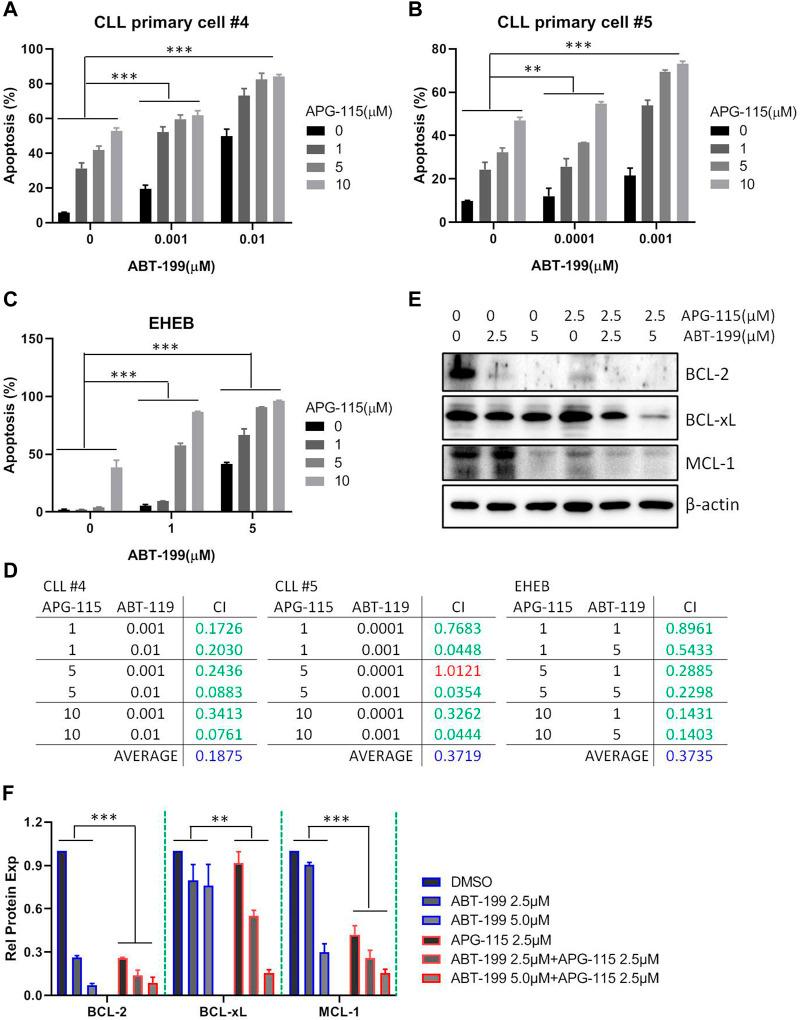
Although clinical outcomes in chronic lymphocytic leukemia (CLL) have greatly improved with several approved small molecular inhibitors, acquired resistance does occur, leading to disease progression and eventual death. Thus, the effort to explore novel inhibitors and combination therapeutic regimens is needed. The inhibition of MDM2-p53 interaction to restore p53 function has been regarded as a potential strategy for treating different cancers. We investigated the effects of novel MDM2 inhibitor APG-115 in CLL. We found that APG-115 treatment upregulated the expression of p53, MDM2, and p21 at the mRNA and protein level. APG-115 inhibited cell proliferation, induced apoptosis, and arrested the cell cycle at G0/G1 stage. Moreover, APG-115 inhibited the expression of BCL-2, BCL-xL, and MCL-1, and suppressed the activation of AKT and ERK signaling pathways. APG-115 combined with the BCL2 inhibitor, ABT-199 (venetoclax), led to further inhibition of the expression of BCL-2 family anti-apoptotic proteins and consequently enhanced cell death. Collectively, this study demonstrates that APG-115 activates p53 and thus inhibits multiple pro-survival mechanisms, which provides a rational explanation for APG-115 efficiency in inducing cell apoptosis in CLL. The synergistic effect of APG-115 with ABT-199 suggested a potential combination application in CLL therapy.

摘要

尽管几种获批的小分子抑制剂已使慢性淋巴细胞白血病(CLL)的临床疗效有了显著改善,但获得性耐药仍会出现,导致疾病进展并最终导致死亡。因此,需要努力探索新型抑制剂和联合治疗方案。抑制MDM2-p53相互作用以恢复p53功能已被视为治疗不同癌症的一种潜在策略。我们研究了新型MDM2抑制剂APG-115对CLL的影响。我们发现,APG-115处理在mRNA和蛋白质水平上调了p53、MDM2和p21的表达。APG-115抑制细胞增殖,诱导细胞凋亡,并使细胞周期停滞在G0/G1期。此外,APG-115抑制BCL-2、BCL-xL和MCL-1的表达,并抑制AKT和ERK信号通路的激活。APG-115与BCL2抑制剂ABT-199(维奈克拉)联合使用,进一步抑制了BCL-2家族抗凋亡蛋白的表达,从而增强了细胞死亡。总体而言,本研究表明APG-115激活p53,从而抑制多种促生存机制,这为APG-115在CLL中诱导细胞凋亡的有效性提供了合理的解释。APG-115与ABT-199的协同作用提示了其在CLL治疗中的潜在联合应用。

https://cdn.ncbi.nlm.nih.gov/pmc/blobs/b918/11321975/ba2293dcd124/fphar-15-1441383-g006.jpg
https://cdn.ncbi.nlm.nih.gov/pmc/blobs/b918/11321975/d3868d6d5aee/fphar-15-1441383-g001.jpg
https://cdn.ncbi.nlm.nih.gov/pmc/blobs/b918/11321975/4f90f0025da2/fphar-15-1441383-g002.jpg
https://cdn.ncbi.nlm.nih.gov/pmc/blobs/b918/11321975/115d1c7dc744/fphar-15-1441383-g003.jpg
https://cdn.ncbi.nlm.nih.gov/pmc/blobs/b918/11321975/63c8c217d93c/fphar-15-1441383-g004.jpg
https://cdn.ncbi.nlm.nih.gov/pmc/blobs/b918/11321975/ac290d3d96ba/fphar-15-1441383-g005.jpg
https://cdn.ncbi.nlm.nih.gov/pmc/blobs/b918/11321975/ba2293dcd124/fphar-15-1441383-g006.jpg
https://cdn.ncbi.nlm.nih.gov/pmc/blobs/b918/11321975/d3868d6d5aee/fphar-15-1441383-g001.jpg
https://cdn.ncbi.nlm.nih.gov/pmc/blobs/b918/11321975/4f90f0025da2/fphar-15-1441383-g002.jpg
https://cdn.ncbi.nlm.nih.gov/pmc/blobs/b918/11321975/115d1c7dc744/fphar-15-1441383-g003.jpg
https://cdn.ncbi.nlm.nih.gov/pmc/blobs/b918/11321975/63c8c217d93c/fphar-15-1441383-g004.jpg
https://cdn.ncbi.nlm.nih.gov/pmc/blobs/b918/11321975/ac290d3d96ba/fphar-15-1441383-g005.jpg
https://cdn.ncbi.nlm.nih.gov/pmc/blobs/b918/11321975/ba2293dcd124/fphar-15-1441383-g006.jpg

相似文献

1
MDM2 inhibitor APG-115 synergizes with ABT-199 to induce cell apoptosis in chronic lymphocytic leukemia.MDM2抑制剂APG-115与ABT-199协同作用,诱导慢性淋巴细胞白血病细胞凋亡。
Front Pharmacol. 2024 Jul 31;15:1441383. doi: 10.3389/fphar.2024.1441383. eCollection 2024.
2
A Novel BCL-2 Inhibitor APG-2575 Exerts Synthetic Lethality With BTK or MDM2-p53 Inhibitor in Diffuse Large B-Cell Lymphoma.新型 BCL-2 抑制剂 APG-2575 联合 BTK 或 MDM2-p53 抑制剂在弥漫大 B 细胞淋巴瘤中发挥合成致死作用。
Oncol Res. 2020 Sep 1;28(4):331-344. doi: 10.3727/096504020X15825405463920. Epub 2020 Feb 24.
3
A novel small molecule inhibitor of MDM2-p53 (APG-115) enhances radiosensitivity of gastric adenocarcinoma.一种新型 MDM2-p53 小分子抑制剂(APG-115)增强了胃腺癌的放射敏感性。
J Exp Clin Cancer Res. 2018 May 2;37(1):97. doi: 10.1186/s13046-018-0765-8.
4
Decreased sensitivity of 17p-deleted chronic lymphocytic leukemia cells to a small molecule BCL-2 antagonist ABT-737.17p 缺失慢性淋巴细胞白血病细胞对小分子 BCL-2 拮抗剂 ABT-737 敏感性降低。
Cancer. 2012 Feb 15;118(4):1023-31. doi: 10.1002/cncr.26360. Epub 2011 Jul 14.
5
IFN-γ enhances CLL cell resistance to ABT-199 by regulating MCL-1 and BCL-2 expression via the JAK-STAT3 signaling pathway.干扰素-γ通过JAK-STAT3信号通路调节MCL-1和BCL-2的表达,增强慢性淋巴细胞白血病细胞对ABT-199的抗性。
Leuk Lymphoma. 2023 Jan;64(1):71-78. doi: 10.1080/10428194.2022.2131408. Epub 2022 Oct 12.
6
Apigenin potentiates TRAIL therapy of non-small cell lung cancer via upregulating DR4/DR5 expression in a p53-dependent manner.芹菜素通过以p53依赖的方式上调DR4/DR5表达来增强非小细胞肺癌的TRAIL治疗效果。
Sci Rep. 2016 Oct 18;6:35468. doi: 10.1038/srep35468.
7
Mcl-1 levels critically impact the sensitivities of human colorectal cancer cells to APG-1252-M1, a novel Bcl-2/Bcl-X dual inhibitor that induces Bax-dependent apoptosis.Mcl-1 水平对人结直肠癌细胞对 APG-1252-M1 的敏感性有重要影响,APG-1252-M1 是一种新型的 Bcl-2/Bcl-X 双抑制剂,可诱导 Bax 依赖性细胞凋亡。
Neoplasia. 2022 Jul;29:100798. doi: 10.1016/j.neo.2022.100798. Epub 2022 Apr 21.
8
Superior anti-tumor activity of the MDM2 antagonist idasanutlin and the Bcl-2 inhibitor venetoclax in p53 wild-type acute myeloid leukemia models.MDM2拮抗剂idasanutlin与Bcl-2抑制剂维奈托克在p53野生型急性髓系白血病模型中的卓越抗肿瘤活性。
J Hematol Oncol. 2016 Jun 28;9(1):50. doi: 10.1186/s13045-016-0280-3.
9
MiRNA-16-1 Suppresses Mcl-1 and Bcl-2 and Sensitizes Chronic Lymphocytic Leukemia Cells to BH3 Mimetic ABT-199.微小RNA-16-1抑制髓细胞白血病-1蛋白和B细胞淋巴瘤-2蛋白,并使慢性淋巴细胞白血病细胞对BH3模拟物ABT-199敏感。
Cell J. 2022 Aug 28;24(8):473-480. doi: 10.22074/cellj.2022.8101.
10
Synergistic effects of p53 activation via MDM2 inhibition in combination with inhibition of Bcl-2 or Bcr-Abl in CD34+ proliferating and quiescent chronic myeloid leukemia blast crisis cells.通过抑制MDM2激活p53与抑制Bcl-2或Bcr-Abl联合应用对CD34+增殖性和静止性慢性髓性白血病急变期细胞的协同作用。
Oncotarget. 2015 Oct 13;6(31):30487-99. doi: 10.18632/oncotarget.5890.

引用本文的文献

1
HGF/c-MET axis contributes to CLL cell survival by regulating multiple mechanisms making it a potential therapeutic target for CLL treatment.HGF/c-MET轴通过调节多种机制促进慢性淋巴细胞白血病(CLL)细胞存活,使其成为CLL治疗的一个潜在治疗靶点。
Front Pharmacol. 2025 May 30;16:1612916. doi: 10.3389/fphar.2025.1612916. eCollection 2025.
2
APG-115 synergizes with bortezomib to induce apoptosis in cervical cancer cells.APG-115与硼替佐米协同作用,诱导宫颈癌细胞凋亡。
Anticancer Drugs. 2025 Sep 1;36(8):637-647. doi: 10.1097/CAD.0000000000001735. Epub 2025 Jun 3.

本文引用的文献

1
First-Line Venetoclax Combinations in Chronic Lymphocytic Leukemia.初治慢性淋巴细胞白血病的维奈托克联合治疗方案。
N Engl J Med. 2023 May 11;388(19):1739-1754. doi: 10.1056/NEJMoa2213093.
2
Diagnosis and Treatment of Chronic Lymphocytic Leukemia: A Review.慢性淋巴细胞白血病的诊断与治疗:综述
JAMA. 2023 Mar 21;329(11):918-932. doi: 10.1001/jama.2023.1946.
3
The ARTS of p53-dependent mitochondrial apoptosis.p53 依赖性线粒体细胞凋亡的机制。
J Mol Cell Biol. 2023 Mar 29;14(10). doi: 10.1093/jmcb/mjac074.
4
Mechanisms of venetoclax resistance and solutions.维奈克拉耐药机制及解决方案。
Front Oncol. 2022 Oct 12;12:1005659. doi: 10.3389/fonc.2022.1005659. eCollection 2022.
5
Lisaftoclax in Combination with Alrizomadlin Overcomes Venetoclax Resistance in Acute Myeloid Leukemia and Acute Lymphoblastic Leukemia: Preclinical Studies.利沙妥昔单抗联合阿利佐单抗克服急性髓系白血病和急性淋巴细胞白血病中的维奈托克耐药性:临床前研究
Clin Cancer Res. 2023 Jan 4;29(1):183-196. doi: 10.1158/1078-0432.CCR-22-0978.
6
Are we finally getting personal? Moving towards a personalized approach in chronic lymphocytic leukemia.我们终于要个体化了吗?迈向慢性淋巴细胞白血病的个体化治疗。
Semin Cancer Biol. 2022 Sep;84:329-338. doi: 10.1016/j.semcancer.2022.01.009. Epub 2022 Jan 26.
7
Improving Immunotherapy Efficacy in Soft-Tissue Sarcomas: A Biomarker Driven and Histotype Tailored Review.提高软组织肉瘤免疫治疗疗效:一种基于生物标志物和组织类型的综述。
Front Immunol. 2021 Dec 3;12:775761. doi: 10.3389/fimmu.2021.775761. eCollection 2021.
8
Review of Venetoclax in CLL, AML and Multiple Myeloma.维奈托克在慢性淋巴细胞白血病、急性髓系白血病和多发性骨髓瘤中的综述。
J Pers Med. 2021 May 24;11(6):463. doi: 10.3390/jpm11060463.
9
MDM2 inhibitor APG-115 exerts potent antitumor activity and synergizes with standard-of-care agents in preclinical acute myeloid leukemia models.MDM2抑制剂APG-115在临床前急性髓系白血病模型中发挥出强大的抗肿瘤活性,并与标准治疗药物产生协同作用。
Cell Death Discov. 2021 May 3;7(1):90. doi: 10.1038/s41420-021-00465-5.
10
Targeting BCL-2 in B-cell malignancies and overcoming therapeutic resistance.靶向 B 细胞恶性肿瘤中的 BCL-2 并克服治疗抵抗。
Cell Death Dis. 2020 Nov 2;11(11):941. doi: 10.1038/s41419-020-03144-y.