Suppr超能文献

基于焦亡相关基因的代谢功能障碍相关脂肪性肝病免疫浸润分析

Immune infiltration analysis based on pyroptosis-related gene in metabolic dysfunction-associated fatty liver disease.

作者信息

Lian Xin, Tang Xulei

机构信息

The First Clinical Medical College of Lanzhou University, Lanzhou, Gansu, 730000, China.

出版信息

Heliyon. 2024 Jul 9;10(15):e34348. doi: 10.1016/j.heliyon.2024.e34348. eCollection 2024 Aug 15.

Abstract

INTRODUCTION

Metabolic dysfunction-associated fatty liver disease (MAFLD) is a prevalent chronic disease that can involve pyroptosis. The primary objective of this study was to conduct a thorough and comprehensive analysis the pyroptosis-related genes in MAFLD.

METHODS

We identified pyroptosis-related differentially expressed genes (PRDEGs) in both healthy individuals and MAFLD patients. Using various bioinformatic approaches, we conducted an immune infiltration analysis from multiple perspectives.

RESULTS

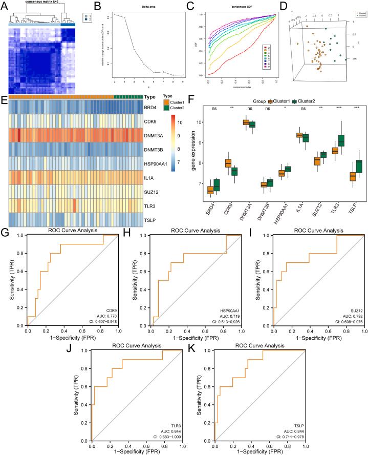
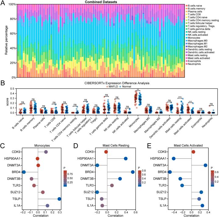
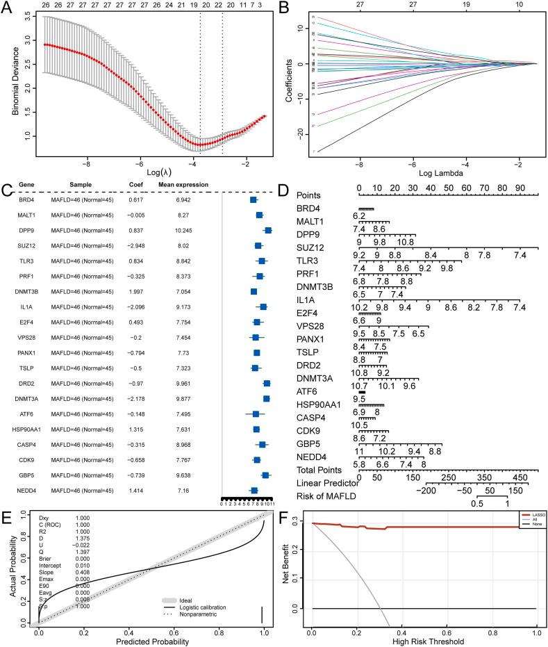
A total of 20 pyroptosis-related LASSO genes were obtained, and 10 hub genes were used to do immune infiltration analysis. The hub genes were utilized in the construction of interaction networks between mRNA-miRNA and mRNA-TF. Immune characteristics analysis revealed multiple immune cell types significantly related to PRDEG expression, particularly genes HSP90AA1, TSLP, CDK9, and BRD4.

CONCLUSION

Pyroptosis-related immune infiltration might be a mechanism of MAFLD progression and offers a research direction for potential treatment techniques.

摘要

引言

代谢功能障碍相关脂肪性肝病(MAFLD)是一种常见的慢性疾病,可能涉及细胞焦亡。本研究的主要目的是对MAFLD中与细胞焦亡相关的基因进行全面深入的分析。

方法

我们在健康个体和MAFLD患者中鉴定出与细胞焦亡相关的差异表达基因(PRDEGs)。使用各种生物信息学方法,我们从多个角度进行了免疫浸润分析。

结果

共获得20个与细胞焦亡相关的LASSO基因,并使用10个枢纽基因进行免疫浸润分析。这些枢纽基因被用于构建mRNA-miRNA和mRNA-TF之间的相互作用网络。免疫特征分析显示多种免疫细胞类型与PRDEG表达显著相关,特别是热休克蛋白90α家族成员1(HSP90AA1)、胸腺基质淋巴细胞生成素(TSLP)、周期蛋白依赖性激酶9(CDK9)和溴结构域蛋白4(BRD4)基因。

结论

与细胞焦亡相关的免疫浸润可能是MAFLD进展的一种机制,并为潜在的治疗技术提供了一个研究方向。

https://cdn.ncbi.nlm.nih.gov/pmc/blobs/4653/11320144/c04b7ad325c3/gr1.jpg

文献检索

告别复杂PubMed语法,用中文像聊天一样搜索,搜遍4000万医学文献。AI智能推荐,让科研检索更轻松。

立即免费搜索

文件翻译

保留排版,准确专业,支持PDF/Word/PPT等文件格式,支持 12+语言互译。

免费翻译文档

深度研究

AI帮你快速写综述,25分钟生成高质量综述,智能提取关键信息,辅助科研写作。

立即免费体验