Suppr超能文献

自分泌 VEGF-B 信号维持脂质合成和线粒体功能,以支持 T 细胞免疫应答。

Autocrine VEGF-B signaling maintains lipid synthesis and mitochondrial fitness to support T cell immune responses.

机构信息

Shanghai Key Laboratory for Tumor Microenvironment and Inflammation, Department of Biochemistry and Molecular Cell Biology.

Department of Rheumatology, Renji Hospital.

出版信息

J Clin Invest. 2024 Aug 15;134(16):e176586. doi: 10.1172/JCI176586.

Abstract

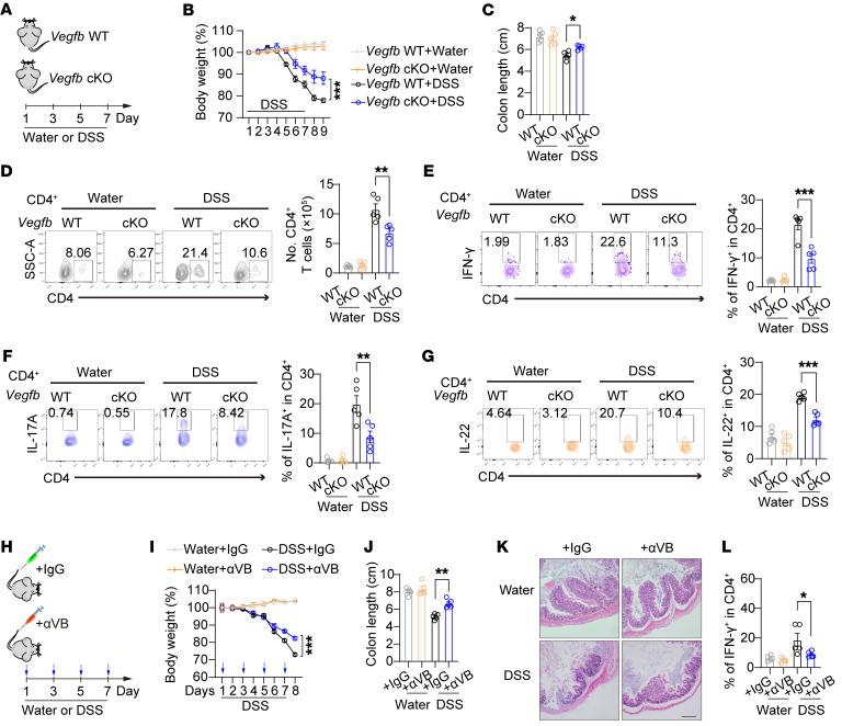
T cells rewire their metabolic activities to meet the demand of immune responses, but how to coordinate the immune response by metabolic regulators in activated T cells is unknown. Here, we identified autocrine VEGF-B as a metabolic regulator to control lipid synthesis and maintain the integrity of the mitochondrial inner membrane for the survival of activated T cells. Disruption of autocrine VEGF-B signaling in T cells reduced cardiolipin mass, resulting in mitochondrial damage, with increased apoptosis and reduced memory development. The addition of cardiolipin or modulating VEGF-B signaling improved T cell mitochondrial fitness and survival. Autocrine VEGF-B signaling through GA-binding protein α (GABPα) induced sentrin/SUMO-specific protease 2 (SENP2) expression, which further de-SUMOylated PPARγ and enhanced phospholipid synthesis, leading to a cardiolipin increase in activated T cells. These data suggest that autocrine VEGF-B mediates a signal to coordinate lipid synthesis and mitochondrial fitness with T cell activation for survival and immune response. Moreover, autocrine VEGF-B signaling in T cells provides a therapeutic target against infection and tumors as well as an avenue for the treatment of autoimmune diseases.

摘要

T 细胞会重新调整其代谢活动以满足免疫反应的需求,但激活的 T 细胞中代谢调节剂如何协调免疫反应尚不清楚。在这里,我们确定了自分泌 VEGF-B 作为一种代谢调节剂,可控制脂质合成并维持线粒体内膜的完整性,从而维持激活的 T 细胞的存活。T 细胞中自分泌 VEGF-B 信号的破坏会减少心磷脂的含量,导致线粒体损伤,增加细胞凋亡并减少记忆细胞的发育。添加心磷脂或调节 VEGF-B 信号可改善 T 细胞的线粒体适应性和存活能力。自分泌 VEGF-B 通过 GA 结合蛋白 α(GABPα)信号诱导 SENTRIN/SUMO 特异性蛋白酶 2(SENP2)的表达,进而去 SUMO 化 PPARγ 并增强磷脂合成,从而导致激活的 T 细胞中心磷脂增加。这些数据表明,自分泌 VEGF-B 介导了一种信号,可协调脂质合成和线粒体适应性与 T 细胞激活以实现存活和免疫反应。此外,T 细胞中的自分泌 VEGF-B 信号为治疗感染和肿瘤以及治疗自身免疫性疾病提供了治疗靶点。

https://cdn.ncbi.nlm.nih.gov/pmc/blobs/7258/11324299/7a1bd48fe489/jci-134-176586-g188.jpg

文献检索

告别复杂PubMed语法,用中文像聊天一样搜索,搜遍4000万医学文献。AI智能推荐,让科研检索更轻松。

立即免费搜索

文件翻译

保留排版,准确专业,支持PDF/Word/PPT等文件格式,支持 12+语言互译。

免费翻译文档

深度研究

AI帮你快速写综述,25分钟生成高质量综述,智能提取关键信息,辅助科研写作。

立即免费体验