Suppr超能文献

MAPK3-MYB36-ARF1 模块调节丹参酮的形成。

MAPK3-MYB36-ARF1 module regulates the tanshinone formation in .

机构信息

College of Environment and Life Sciences, Weinan Normal University, Weinan, China.

College of Agriculture, Ludong University, Yantai, China.

出版信息

Plant Signal Behav. 2024 Dec 31;19(1):2391659. doi: 10.1080/15592324.2024.2391659. Epub 2024 Aug 15.

Abstract

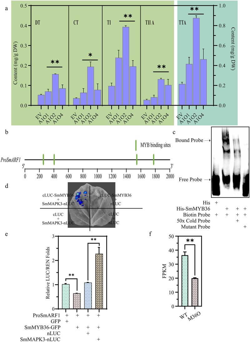
, known as Danshen, is a traditional Chinese medicinal plant with significant cardiovascular benefits, attributed to its secondary metabolites, particularly tanshinones. Despite their medicinal value, tanshinones occur in low natural abundance, necessitating research to increase their content. This study explores the role of the ARF transcription factor (SmARF1) in tanshinone accumulation in Danshen. Overexpressing in hairy roots significantly increased tanshinone levels. EMSA and Dual-LUC assays revealed that SmMYB36, a transcription factor interacting with SmMAPK3, binds to and regulates the promoter. SmMYB36 alone inhibited the expression of gene, while its interaction with SmMAPK3 enhanced promoter activity. This MAPK3-MYB36-ARF1 module elucidates a complex regulatory mechanism for tanshinone biosynthesis, offering insights for targeted enhancement of tanshinone content through advanced biotechnological approaches.

摘要

丹参是一种传统的中草药,具有显著的心血管益处,这归因于其次生代谢产物,特别是丹参酮。尽管丹参酮具有药用价值,但它们在自然界中的含量很低,因此需要研究来提高它们的含量。本研究探讨了 ARF 转录因子(SmARF1)在丹参酮积累中的作用。在毛状根中过表达 显著增加了丹参酮的含量。EMSA 和 Dual-LUC 测定表明,与 SmMAPK3 相互作用的转录因子 SmMYB36 结合并调节 启动子。SmMYB36 单独抑制 基因的表达,而其与 SmMAPK3 的相互作用增强了 启动子活性。这个 MAPK3-MYB36-ARF1 模块阐明了丹参酮生物合成的复杂调控机制,为通过先进的生物技术方法有针对性地提高丹参酮含量提供了思路。

https://cdn.ncbi.nlm.nih.gov/pmc/blobs/d628/11328878/87f9af25f7ff/KPSB_A_2391659_F0001_OC.jpg

相似文献

1
MAPK3-MYB36-ARF1 module regulates the tanshinone formation in .
Plant Signal Behav. 2024 Dec 31;19(1):2391659. doi: 10.1080/15592324.2024.2391659. Epub 2024 Aug 15.
3
Overexpression of SmMYB9b enhances tanshinone concentration in Salvia miltiorrhiza hairy roots.
Plant Cell Rep. 2017 Aug;36(8):1297-1309. doi: 10.1007/s00299-017-2154-8. Epub 2017 May 15.
7
The methyl jasmonate-responsive transcription factor SmERF106 promotes tanshinone accumulation in Salvia miltiorrhiza.
Plant Physiol Biochem. 2024 Sep;214:108932. doi: 10.1016/j.plaphy.2024.108932. Epub 2024 Jul 14.
8
Overexpression of SmbHLH10 enhances tanshinones biosynthesis in Salvia miltiorrhiza hairy roots.
Plant Sci. 2018 Nov;276:229-238. doi: 10.1016/j.plantsci.2018.07.016. Epub 2018 Jul 31.
9
The AP2/ERF transcription factor SmERF128 positively regulates diterpenoid biosynthesis in Salvia miltiorrhiza.
Plant Mol Biol. 2019 May;100(1-2):83-93. doi: 10.1007/s11103-019-00845-7. Epub 2019 Mar 7.

本文引用的文献

1
The SmMYB36-SmERF6/SmERF115 module regulates the biosynthesis of tanshinones and phenolic acids in hairy roots.
Hortic Res. 2022 Oct 26;10(1):uhac238. doi: 10.1093/hr/uhac238. eCollection 2023.
3
Transcription Factor: A Powerful Tool to Regulate Biosynthesis of Active Ingredients in .
Front Plant Sci. 2021 Feb 24;12:622011. doi: 10.3389/fpls.2021.622011. eCollection 2021.
4
JA-Responsive Transcription Factor SmMYB97 Promotes Phenolic Acid and Tanshinone Accumulation in .
J Agric Food Chem. 2020 Dec 16;68(50):14850-14862. doi: 10.1021/acs.jafc.0c05902. Epub 2020 Dec 7.
7
SmbHLH3 acts as a transcription repressor for both phenolic acids and tanshinone biosynthesis in Salvia miltiorrhiza hairy roots.
Phytochemistry. 2020 Jan;169:112183. doi: 10.1016/j.phytochem.2019.112183. Epub 2019 Nov 6.
8
in Treating Cardiovascular Diseases: A Review on Its Pharmacological and Clinical Applications.
Front Pharmacol. 2019 Jul 5;10:753. doi: 10.3389/fphar.2019.00753. eCollection 2019.
9
Tanshinone production could be increased by the expression of SmWRKY2 in Salvia miltiorrhiza hairy roots.
Plant Sci. 2019 Jul;284:1-8. doi: 10.1016/j.plantsci.2019.03.007. Epub 2019 Mar 26.

文献AI研究员

20分钟写一篇综述,助力文献阅读效率提升50倍。

立即体验

用中文搜PubMed

大模型驱动的PubMed中文搜索引擎

马上搜索

文档翻译

学术文献翻译模型,支持多种主流文档格式。

立即体验