• 文献检索
  • 文档翻译
  • 深度研究
  • 学术资讯
  • Suppr Zotero 插件Zotero 插件
  • 邀请有礼
  • 套餐&价格
  • 历史记录
应用&插件
Suppr Zotero 插件Zotero 插件浏览器插件Mac 客户端Windows 客户端微信小程序
定价
高级版会员购买积分包购买API积分包
服务
文献检索文档翻译深度研究API 文档MCP 服务
关于我们
关于 Suppr公司介绍联系我们用户协议隐私条款
关注我们

Suppr 超能文献

核心技术专利:CN118964589B侵权必究
粤ICP备2023148730 号-1Suppr @ 2026

文献检索

告别复杂PubMed语法,用中文像聊天一样搜索,搜遍4000万医学文献。AI智能推荐,让科研检索更轻松。

立即免费搜索

文件翻译

保留排版,准确专业,支持PDF/Word/PPT等文件格式,支持 12+语言互译。

免费翻译文档

深度研究

AI帮你快速写综述,25分钟生成高质量综述,智能提取关键信息,辅助科研写作。

立即免费体验

小分子丙戊酸通过调节Wnt和Shh信号增强人神经管类器官的腹侧模式。

Small molecule valproic acid enhances ventral patterning of human neural tube organoids by regulating Wnt and Shh signalling.

作者信息

Zheng Yuanyuan, Zhang Fangrong, Nie Haifeng, Li Xinyu, Xun Jiali, Fu Jianping, Wu Lijun

机构信息

Information Materials and Intelligent Sensing Laboratory of Anhui Province, Institute of Physical Science and Information Technology, Anhui University, Hefei, China.

Department of Mechanical Engineering, University of Michigan, Ann Arbor, Michigan, USA.

出版信息

Cell Prolif. 2025 Jan;58(1):e13737. doi: 10.1111/cpr.13737. Epub 2024 Aug 20.

DOI:10.1111/cpr.13737
PMID:39164046
原文链接:https://pmc.ncbi.nlm.nih.gov/articles/PMC11693559/
Abstract

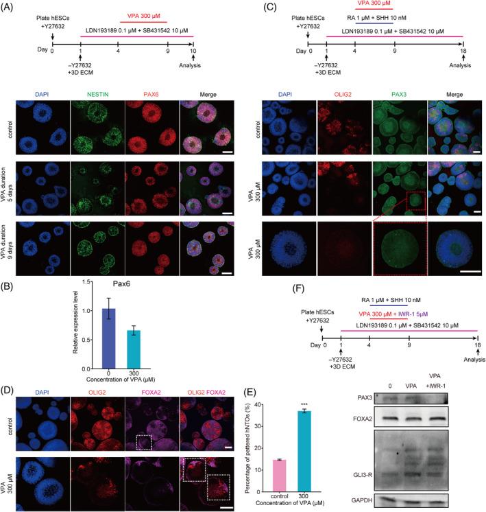
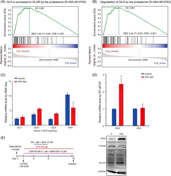
Valproic acid (VPA), a clinically approved small molecule, has been reported to activate Wnt signalling that is critical for dorsal-ventral (DV) patterning of neural tube. However, little is known about the impact of VPA on DV patterning process. Here, we show that even though VPA has a negative impact on the early formation of human neural tube organoids (hNTOs), it significantly enhances the efficiency of ventrally patterned hNTOs, when VPA is added during the entire differentiation process. RNA sequencing and RT-qPCR analysis demonstrates VPA activates endogenous Wnt signalling in hNTOs. Surprisingly, transcriptome analysis also identifies upregulation of genes for degradation of GLI2 and GLI3 proteins, whose truncated fragment are transcriptional repressors of Shh signalling. The Western-blot analysis confirms the increase of GLI3R proteins after VPA treatment. Thus, VPA might enhance ventral patterning of hNTOs through both activating Wnt, which can antagonise Shh signalling by inducing GLI3 expression, and/or inhibiting Shh signalling by inducing GLI protein degradation. We further obtain results to show that VPA still increases patterning efficiency of hNTOs with a weak influence on their early formation when the initiation time of VPA is delayed and its duration is reduced. Taken together, this study demonstrates that VPA enhances the generation of more reproducible hNTOs with ventral patterning, opening the avenues for the applications of hNTOs in developmental biology and regenerative medicine.

摘要

丙戊酸(VPA)是一种临床批准的小分子,据报道它能激活对神经管背腹(DV)模式形成至关重要的Wnt信号通路。然而,关于VPA对DV模式形成过程的影响知之甚少。在这里,我们表明,尽管VPA对人类神经管类器官(hNTOs)的早期形成有负面影响,但在整个分化过程中添加VPA时,它能显著提高腹侧模式化hNTOs的效率。RNA测序和RT-qPCR分析表明,VPA激活了hNTOs中的内源性Wnt信号通路。令人惊讶的是,转录组分析还发现了GLI2和GLI3蛋白降解相关基因的上调,其截短片段是Shh信号通路的转录抑制因子。蛋白质免疫印迹分析证实了VPA处理后GLI3R蛋白的增加。因此,VPA可能通过激活Wnt(可通过诱导GLI3表达拮抗Shh信号通路)和/或通过诱导GLI蛋白降解抑制Shh信号通路来增强hNTOs的腹侧模式化。我们进一步获得的结果表明,当VPA的起始时间延迟且持续时间缩短时,VPA仍然会提高hNTOs的模式化效率,同时对其早期形成的影响较弱。综上所述,本研究表明VPA提高了具有腹侧模式化的更可重复的hNTOs的生成效率,为hNTOs在发育生物学和再生医学中的应用开辟了道路。

https://cdn.ncbi.nlm.nih.gov/pmc/blobs/719e/11693559/330a965cdeda/CPR-58-e13737-g002.jpg
https://cdn.ncbi.nlm.nih.gov/pmc/blobs/719e/11693559/ff852828ac0b/CPR-58-e13737-g006.jpg
https://cdn.ncbi.nlm.nih.gov/pmc/blobs/719e/11693559/1e26ad9e3db3/CPR-58-e13737-g003.jpg
https://cdn.ncbi.nlm.nih.gov/pmc/blobs/719e/11693559/7ffff533b0e4/CPR-58-e13737-g004.jpg
https://cdn.ncbi.nlm.nih.gov/pmc/blobs/719e/11693559/5f97d686ac71/CPR-58-e13737-g001.jpg
https://cdn.ncbi.nlm.nih.gov/pmc/blobs/719e/11693559/ede265560708/CPR-58-e13737-g005.jpg
https://cdn.ncbi.nlm.nih.gov/pmc/blobs/719e/11693559/330a965cdeda/CPR-58-e13737-g002.jpg
https://cdn.ncbi.nlm.nih.gov/pmc/blobs/719e/11693559/ff852828ac0b/CPR-58-e13737-g006.jpg
https://cdn.ncbi.nlm.nih.gov/pmc/blobs/719e/11693559/1e26ad9e3db3/CPR-58-e13737-g003.jpg
https://cdn.ncbi.nlm.nih.gov/pmc/blobs/719e/11693559/7ffff533b0e4/CPR-58-e13737-g004.jpg
https://cdn.ncbi.nlm.nih.gov/pmc/blobs/719e/11693559/5f97d686ac71/CPR-58-e13737-g001.jpg
https://cdn.ncbi.nlm.nih.gov/pmc/blobs/719e/11693559/ede265560708/CPR-58-e13737-g005.jpg
https://cdn.ncbi.nlm.nih.gov/pmc/blobs/719e/11693559/330a965cdeda/CPR-58-e13737-g002.jpg

相似文献

1
Small molecule valproic acid enhances ventral patterning of human neural tube organoids by regulating Wnt and Shh signalling.小分子丙戊酸通过调节Wnt和Shh信号增强人神经管类器官的腹侧模式。
Cell Prolif. 2025 Jan;58(1):e13737. doi: 10.1111/cpr.13737. Epub 2024 Aug 20.
2
Cadherin-7 enhances Sonic Hedgehog signalling by preventing Gli3 repressor formation during neural tube patterning.钙黏蛋白-7 通过在神经管模式形成过程中阻止Gli3 抑制物形成来增强 Sonic Hedgehog 信号。
Open Biol. 2017 Dec;7(12). doi: 10.1098/rsob.170225.
3
Spop regulates Gli3 activity and Shh signaling in dorsoventral patterning of the mouse spinal cord.Spop在小鼠脊髓背腹模式形成中调节Gli3活性和Shh信号通路。
Dev Biol. 2017 Dec 1;432(1):72-85. doi: 10.1016/j.ydbio.2017.04.002. Epub 2017 Apr 12.
4
Wnt canonical pathway restricts graded Shh/Gli patterning activity through the regulation of Gli3 expression.Wnt经典通路通过调控Gli3的表达来限制Shh/Gli梯度模式形成活性。
Development. 2008 Jan;135(2):237-47. doi: 10.1242/dev.012054. Epub 2007 Dec 5.
5
A binding site for Gli proteins is essential for HNF-3beta floor plate enhancer activity in transgenics and can respond to Shh in vitro.Gli蛋白的结合位点对于转基因中HNF-3β底板增强子活性至关重要,并且在体外能对Shh作出反应。
Development. 1997 Apr;124(7):1313-22. doi: 10.1242/dev.124.7.1313.
6
GPR17 is an essential regulator for the temporal adaptation of sonic hedgehog signalling in neural tube development.GPR17 是 Sonic Hedgehog 信号在神经管发育中时间适应的必需调节因子。
Development. 2019 Sep 12;146(17):dev176784. doi: 10.1242/dev.176784.
7
Combinatorial Gli gene function in floor plate and neuronal inductions by Sonic hedgehog.Gli基因在底板和音猬因子诱导神经元过程中的组合功能
Development. 1998 Jun;125(12):2203-12. doi: 10.1242/dev.125.12.2203.
8
Shh and Wnt signaling pathways converge to control Gli gene activation in avian somites.音猬因子(Shh)和Wnt信号通路共同作用以控制禽类体节中Gli基因的激活。
Development. 2000 May;127(10):2075-87. doi: 10.1242/dev.127.10.2075.
9
Wnt won the war: antagonistic role of Wnt over Shh controls dorso-ventral patterning of the vertebrate neural tube.Wnt 赢得了这场战争:Wnt 对 Shh 的拮抗作用控制了脊椎动物神经管的背腹模式形成。
Dev Dyn. 2010 Jan;239(1):69-76. doi: 10.1002/dvdy.22058.
10
Gli2 and Gli3 play distinct roles in the dorsoventral patterning of the mouse hindbrain.Gli2和Gli3在小鼠后脑的背腹模式形成中发挥着不同的作用。
Dev Biol. 2007 Feb 1;302(1):345-55. doi: 10.1016/j.ydbio.2006.08.005. Epub 2006 Aug 9.

本文引用的文献

1
Neuroepithelial organoid patterning is mediated by a neighborhood watch mechanism.神经上皮类器官的模式形成是由邻里监督机制介导的。
Cell Rep. 2023 Nov 28;42(11):113334. doi: 10.1016/j.celrep.2023.113334. Epub 2023 Oct 28.
2
Dysregulation of the Wnt/β-catenin signaling pathway via Rnf146 upregulation in a VPA-induced mouse model of autism spectrum disorder.Wnt/β-catenin 信号通路的失调通过 Rnf146 的上调在 VPA 诱导的自闭症谱系障碍小鼠模型中发生。
Exp Mol Med. 2023 Aug;55(8):1783-1794. doi: 10.1038/s12276-023-01065-2. Epub 2023 Aug 1.
3
Valproic acid exposure decreases neurogenic potential of outer radial glia in human brain organoids.
丙戊酸暴露会降低人脑类器官中外侧放射状胶质细胞的神经发生潜能。
Front Mol Neurosci. 2022 Nov 29;15:1023765. doi: 10.3389/fnmol.2022.1023765. eCollection 2022.
4
Generation of neural organoids for spinal-cord regeneration via the direct reprogramming of human astrocytes.通过人类星形胶质细胞的直接重编程生成用于脊髓再生的神经类器官。
Nat Biomed Eng. 2023 Mar;7(3):253-269. doi: 10.1038/s41551-022-00963-6. Epub 2022 Nov 24.
5
The Hippo signalling pathway and its implications in human health and diseases.Hippo 信号通路及其在人类健康和疾病中的意义。
Signal Transduct Target Ther. 2022 Nov 8;7(1):376. doi: 10.1038/s41392-022-01191-9.
6
3D Interfacial and Spatiotemporal Regulation of Human Neuroepithelial Organoids.人类神经上皮类器官的 3D 界面和时空调控
Adv Sci (Weinh). 2022 Aug;9(22):e2201106. doi: 10.1002/advs.202201106. Epub 2022 Jun 6.
7
Involvement of RUVBL1 in WNT/-Catenin Signaling in Oral Squamous Cell Carcinoma.RUVBL1 在口腔鳞状细胞癌中对 WNT/-Catenin 信号通路的调控作用。
Dis Markers. 2022 Apr 22;2022:3398492. doi: 10.1155/2022/3398492. eCollection 2022.
8
Neurodevelopmental impairment induced by prenatal valproic acid exposure shown with the human cortical organoid-on-a-chip model.利用人芯片上脑类器官模型展示产前丙戊酸暴露诱导的神经发育障碍。
Microsyst Nanoeng. 2020 Jul 13;6:49. doi: 10.1038/s41378-020-0165-z. eCollection 2020.
9
Genetic interaction of Pax3 mutation and canonical Wnt signaling modulates neural tube defects and neural crest abnormalities.Pax3 基因突变与经典 Wnt 信号的遗传相互作用调节神经管缺陷和神经嵴异常。
Genesis. 2021 Nov;59(11):e23445. doi: 10.1002/dvg.23445. Epub 2021 Sep 7.
10
A Micropatterned Human-Specific Neuroepithelial Tissue for Modeling Gene and Drug-Induced Neurodevelopmental Defects.一种用于模拟基因和药物诱导的神经发育缺陷的微图案化人类特异性神经上皮组织。
Adv Sci (Weinh). 2021 Jul;8(13):e2101786. doi: 10.1002/advs.202101786.