Suppr超能文献

OTULIN 对三叉神经痛中的神经炎症和疼痛调节的影响。

OTULIN's influence on neuroinflammation and pain modulation in trigeminal neuralgia.

机构信息

Department of Neurosurgery, Affiliated Hangzhou First People's Hospital, School of Medicine, Westlake University, Hangzhou, China.

Department of Neurosurgery, The Second Affiliated Hospital of Soochow University, Suzhou, China.

出版信息

CNS Neurosci Ther. 2024 Aug;30(8):e70006. doi: 10.1111/cns.70006.

Abstract

INTRODUCTION

Trigeminal neuralgia (TN), marked by chronic pain from neural damage, is closely associated with inflammation. The role of OTULIN, a key regulator in inflammation and autophagy, is not fully understood in TN. The regulatory mechanism of OTULIN, a key protein involved in modulating inflammatory responses and autophagy processes, remains incompletely elucidated, particularly in the context of TN and neuroinflammation.

METHODS

An infraorbital nerve ligation-induced rat model of TN was used. OTULIN's expression was modulated using adenovirus vectors and short hairpin RNA. The impact on pain and inflammatory responses was assessed via quantitative real-time polymerase chain reaction, western blot, immunofluorescence, and transcriptomic analysis.

RESULTS

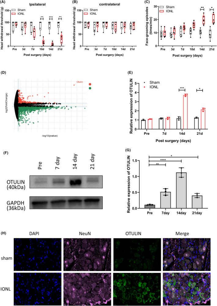
Enhanced OTULIN expression significantly increased head withdrawal thresholds and reduced pain sensitivity and neuroinflammatory markers in the model. Conversely, silencing OTULIN exacerbated pain and inflammation. Transcriptomic data revealed OTULINs influence on both inflammatory and autophagy pathways, specifically in suppressing NLR family pyrin domain containing 3 (NLRP3) inflammasome and promoting autophagy. In vitro experiments demonstrated OTULIN's inhibition of inflammatory markers in microglia and neurons.

CONCLUSION

OTULIN is crucial in modulating TN, reducing neuropathic pain and neuroinflammation by activating the autophagy pathway and inhibiting the NLRP3 inflammasome.

摘要

简介

三叉神经痛(TN)以神经损伤引起的慢性疼痛为特征,与炎症密切相关。OTULIN 作为炎症和自噬的关键调节因子,其在 TN 中的作用尚未完全阐明。OTULIN 是一种关键蛋白,参与调节炎症反应和自噬过程,其调节机制在 TN 和神经炎症中仍不完全清楚。

方法

采用眶下神经结扎诱导的大鼠 TN 模型。使用腺病毒载体和短发夹 RNA 调节 OTULIN 的表达。通过定量实时聚合酶链反应、western blot、免疫荧光和转录组分析评估其对疼痛和炎症反应的影响。

结果

增强 OTULIN 的表达显著提高了模型中的头部退缩阈值,降低了疼痛敏感性和神经炎症标志物。相反,沉默 OTULIN 则加重了疼痛和炎症。转录组数据显示 OTULIN 对炎症和自噬途径均有影响,特别是抑制 NLR 家族 pyrin 结构域包含 3(NLRP3)炎性小体并促进自噬。体外实验表明 OTULIN 抑制小胶质细胞和神经元中的炎症标志物。

结论

OTULIN 在调节 TN 中起关键作用,通过激活自噬途径和抑制 NLRP3 炎性小体来减轻神经性疼痛和神经炎症。

https://cdn.ncbi.nlm.nih.gov/pmc/blobs/96ac/11339468/e1b76b29069e/CNS-30-e70006-g011.jpg

文献检索

告别复杂PubMed语法,用中文像聊天一样搜索,搜遍4000万医学文献。AI智能推荐,让科研检索更轻松。

立即免费搜索

文件翻译

保留排版,准确专业,支持PDF/Word/PPT等文件格式,支持 12+语言互译。

免费翻译文档

深度研究

AI帮你快速写综述,25分钟生成高质量综述,智能提取关键信息,辅助科研写作。

立即免费体验