Suppr超能文献

基于网络药理学和实验验证阐明 抗结直肠癌的作用机制。

Elucidation of the anti-colorectal cancer mechanism of by network pharmacology and experimental verification.

机构信息

Affiliated Qingyuan Hospital (Qingyuan People’s Hospital), Guangzhou Medical University, Qingyuan 511518, Guangdong, China.

Department of Histology and Embryology, Faculty of Basic Medical Sciences, Guilin Medical University, Guilin 541000, Guangxi, China.

出版信息

Aging (Albany NY). 2024 Aug 22;16(16):12008-12028. doi: 10.18632/aging.206075.

Abstract

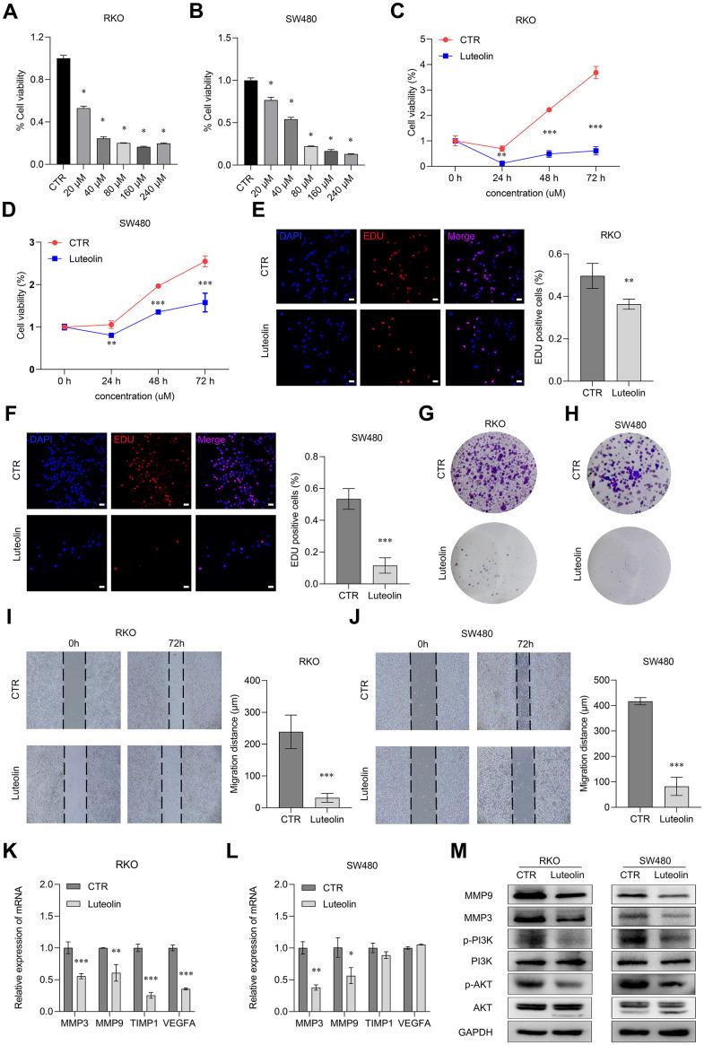
which was listed in "Shennong's Materia Medica" and could be used to treat gastrointestinal-associated diseases. However, its roles, core and active ingredients, and mechanisms in treatment of colorectal cancer (CRC) were still unknown. Therefore, network pharmacology and experimental validation were used to clarify the effects, core active ingredients and molecular mechanisms of . We found that has 28 effective active components and 213 potential targets. Seventy-three genes which demonstrate interaction between the and CRC were confirmed. Enrichment analysis showed that 2033 GO biological process items and 144 KEGG pathways. Survival and molecular docking analysis revealed that luteolin as the core component interacted with these genes (Matrix metalloproteinase 3 (MMP3), Matrix metalloproteinase 9 (MMP9), Tissue inhibitor of metalloproteinases 1 (TIMP1), Vascular endothelial growth factor A (VEGFA)) with the lowest binding energy, and these genes were involved in building a prognostic model for CRC. Cellular phenotyping experiments showed that luteolin could inhibit the proliferation and migration of CRC cells and downregulate the expression of MMP3, MMP9, TIMP1, VEGFA probably by Phosphoinositide 3-kinase/ serine/threonine kinase Akt (PI3K/AKT) pathway. To conclude, could inhibit proliferation and migration of CRC cells through its core active ingredient (luteolin) to suppress the expression of MMP3, MMP9, TIMP1, VEGFA probably by PI3K/AKT pathway.

摘要

它被列入《神农本草经》,可用于治疗胃肠道相关疾病。然而,其在治疗结直肠癌(CRC)方面的作用、核心和活性成分以及机制尚不清楚。因此,我们采用网络药理学和实验验证的方法来阐明 的作用、核心活性成分和分子机制。我们发现 有 28 种有效活性成分和 213 个潜在靶点。确认了 与 CRC 之间存在相互作用的 73 个基因。富集分析显示,有 2033 个 GO 生物过程项目和 144 个 KEGG 途径。生存和分子对接分析表明,木犀草素作为核心成分与这些基因(基质金属蛋白酶 3(MMP3)、基质金属蛋白酶 9(MMP9)、金属蛋白酶组织抑制剂 1(TIMP1)、血管内皮生长因子 A(VEGFA))相互作用,具有最低的结合能,这些基因参与构建 CRC 的预后模型。细胞表型实验表明,木犀草素可能通过 PI3K/AKT 途径抑制 CRC 细胞的增殖和迁移,并下调 MMP3、MMP9、TIMP1、VEGFA 的表达。总之, 可能通过其核心活性成分(木犀草素)抑制 CRC 细胞的增殖和迁移,从而抑制 MMP3、MMP9、TIMP1、VEGFA 的表达,可能通过 PI3K/AKT 途径。

https://cdn.ncbi.nlm.nih.gov/pmc/blobs/05cb/11386916/6544230c6c88/aging-16-206075-g001.jpg

文献AI研究员

20分钟写一篇综述,助力文献阅读效率提升50倍。

立即体验

用中文搜PubMed

大模型驱动的PubMed中文搜索引擎

马上搜索

文档翻译

学术文献翻译模型,支持多种主流文档格式。

立即体验