Suppr超能文献

年龄相关的丁酸产生菌的时间衰减在 3×Tg-AD 小鼠的神经病理学和记忆缺陷的发生和进展中起着关键的致病作用。

Age-associated temporal decline in butyrate-producing bacteria plays a key pathogenic role in the onset and progression of neuropathology and memory deficits in 3×Tg-AD mice.

机构信息

Department of Medicine, Division of Gastroenterology, Hepatology & Nutrition, University of Louisville School of Medicine, Louisville, KY, USA.

UofL Alcohol Research Center, University of Louisville School of Medicine, Louisville, KY, USA.

出版信息

Gut Microbes. 2024 Jan-Dec;16(1):2389319. doi: 10.1080/19490976.2024.2389319. Epub 2024 Aug 25.

Abstract

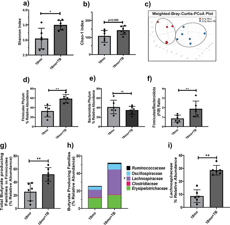
Alterations in the gut-microbiome-brain axis are increasingly being recognized to be involved in Alzheimer's disease (AD) pathogenesis. However, the functional consequences of enteric dysbiosis linking gut microbiota and brain pathology in AD progression remain largely undetermined. The present work investigated the causal role of age-associated temporal decline in butyrate-producing bacteria and butyrate in the etiopathogenesis of AD. Longitudinal metagenomics, neuropathological, and memory analyses were performed in the 3×Tg-AD mouse model. Metataxonomic analyses showed a significant temporal decline in the alpha diversity marked by a decrease in butyrate-producing bacterial communities and a concurrent reduction in cecal butyrate production. Inferred metagenomics analysis identified the bacterial acetyl-CoA pathway as the main butyrate synthesis pathway impacted. Concomitantly, there was an age-associated decline in the transcriptionally permissive acetylation of histone 3 at lysines 9 and 14 (H3K9/K14-Ac) in hippocampal neurons. Importantly, these microbiome-gut-brain changes preceded AD-related neuropathology, including oxidative stress, tau hyperphosphorylation, memory deficits, and neuromuscular dysfunction, which manifest by 17-18 months. Initiation of oral administration of tributyrin, a butyrate prodrug, at 6 months of age mitigated the age-related decline in butyrate-producing bacteria, protected the H3K9/K14-Ac status, and attenuated the development of neuropathological and cognitive changes associated with AD pathogenesis. These data causally implicate age-associated decline in butyrate-producing bacteria as a key pathogenic feature of the microbiome-gut-brain axis affecting the onset and progression of AD. Importantly, the regulation of butyrate-producing bacteria and consequent butyrate synthesis could be a significant therapeutic strategy in the prevention and treatment of AD.

摘要

肠道微生物群-脑轴的改变越来越被认为与阿尔茨海默病(AD)的发病机制有关。然而,肠道微生物失调与 AD 进展中的大脑病理学之间的功能关系在很大程度上仍未确定。本研究旨在探讨与年龄相关的丁酸产生菌和丁酸的时间性下降在 AD 发病机制中的因果作用。在 3×Tg-AD 小鼠模型中进行了纵向宏基因组学、神经病理学和记忆分析。代谢组学分析显示,α多样性呈现出显著的时间性下降,丁酸产生菌群落减少,同时盲肠丁酸生成减少。推断的宏基因组学分析确定了受影响的主要丁酸合成途径是细菌乙酰辅酶 A 途径。同时,在海马神经元中,组蛋白 3 赖氨酸 9 和 14 的转录允许乙酰化(H3K9/K14-Ac)也出现与年龄相关的下降。重要的是,这些微生物群-肠道-大脑的变化先于 AD 相关的神经病理学变化,包括氧化应激、tau 过度磷酸化、记忆缺陷和神经肌肉功能障碍,这些变化在 17-18 个月时出现。在 6 个月龄时开始口服丁酸前体三丁酸甘油酯,可以减轻与年龄相关的丁酸产生菌下降,保护 H3K9/K14-Ac 状态,并减轻与 AD 发病机制相关的神经病理学和认知变化的发展。这些数据因果地表明,与年龄相关的丁酸产生菌下降是影响 AD 发病和进展的微生物群-肠道-大脑轴的关键致病特征。重要的是,丁酸产生菌的调节和随之而来的丁酸合成可能是预防和治疗 AD 的重要治疗策略。

https://cdn.ncbi.nlm.nih.gov/pmc/blobs/7a59/11346541/ded647d68be4/KGMI_A_2389319_F0001_OC.jpg

文献检索

告别复杂PubMed语法,用中文像聊天一样搜索,搜遍4000万医学文献。AI智能推荐,让科研检索更轻松。

立即免费搜索

文件翻译

保留排版,准确专业,支持PDF/Word/PPT等文件格式,支持 12+语言互译。

免费翻译文档

深度研究

AI帮你快速写综述,25分钟生成高质量综述,智能提取关键信息,辅助科研写作。

立即免费体验