Suppr超能文献

先前接触烷化剂会对从儿童癌症患者体内获取的细胞中的睾丸类器官形成产生负面影响。

Prior exposure to alkylating agents negatively impacts testicular organoid formation in cells obtained from childhood cancer patients.

作者信息

Cui Yanhua, Harteveld Femke, Ba Omar Hajar Ali Mohammed, Yang Yifan, Bjarnason Ragnar, Romerius Patrik, Sundin Mikael, Norén Nyström Ulrika, Langenskiöld Cecilia, Vogt Hartmut, Henningsohn Lars, Frisk Per, Vepsäläinen Kaisa, Petersen Cecilia, Mitchell Rod T, Guo Jingtao, Alves-Lopes João Pedro, Jahnukainen Kirsi, Stukenborg Jan-Bernd

机构信息

NORDFERTIL Research Lab Stockholm, Childhood Cancer Research Unit, Department of Women's and Children's Health, Karolinska Institutet, Karolinska University Hospital, Solna, Sweden.

Children's Medical Center, Landspítali University Hospital, Reykjavik, Iceland.

出版信息

Hum Reprod Open. 2024 Aug 13;2024(3):hoae049. doi: 10.1093/hropen/hoae049. eCollection 2024.

Abstract

STUDY QUESTION

Can human pre- and peri-pubertal testicular cells obtained from childhood cancer patients, previously treated with chemotherapy, form testicular organoids (TOs)?

SUMMARY ANSWER

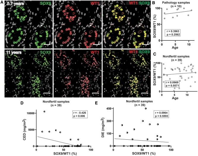
Organoid formation from testicular tissue collected from childhood cancer patients positively correlates with SRY-Box transcription factor 9 (SOX9) expression in Sertoli cells, which in turn negatively correlates with previous exposure to alkylating chemotherapy.

WHAT IS KNOWN ALREADY

Pre- and peri-pubertal boys exposed to highly gonadotoxic therapies can only safeguard their fertility potential through testicular tissue cryopreservation. Today, there is no established clinical tool to restore fertility using these testicular samples. Organoids hold promise in providing fundamental early insights in creating such platforms. However, the generation of TOs that closely resemble the innate testis, to enable a thorough monitoring of the necessary steps for germ cell differentiation and somatic functionalities, remains a challenge.

STUDY DESIGN SIZE DURATION

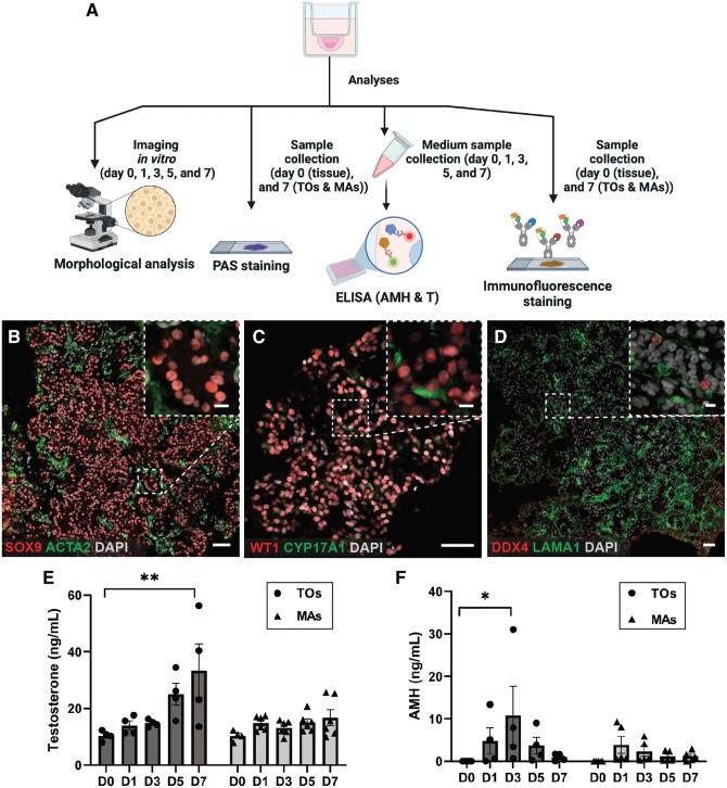
We used a Matrigel-based three-layer gradient culture system to generate human TOs and to reveal whether chemotherapy exposure affects TO formation capacity and the functionality of pre- and peri-pubertal testicular somatic cells. Testicular cells of 11 boys (aged 7.7 ± 4.1 (mean ± SD) years) were assessed for TO formation in relation to previous chemotherapy exposure and SOX9 expression in histological sections of paraffin-embedded testicular tissue samples collected on the day of biopsy and compared with testicular tissue samples obtained from 28 consecutive patients (aged 6.9 ± 3.8 (mean ± SD) years). All 39 patients were part of the fertility preservation project NORDFERTIL; an additional 10 samples (from boys aged 5.5 ± 3.5 (mean ± SD) years, without an underlying pathology) in an internal biobank collection were used as controls.

PARTICIPANTS/MATERIALS SETTING METHODS: We obtained 49 testicular tissue samples from boys aged 0.8-13.4 years. Fresh samples (n = 11) were dissociated into single-cell suspensions and applied to a three-layer gradient culture system for organoid formation. Histological sections of another 28 samples obtained as part of the fertility preservation project NORDFERTIL, and 10 samples from a sample collection of a pathology biobank were used to evaluate the effects of prior exposure to alkylating agents on testicular samples. Testicular organoid formation was defined based on morphological features, such as compartmentalized structures showing cord formation, and protein expression of testicular cell-specific markers for germ and somatic cells was evaluated via immunohistochemical staining. Hormone secretion was analysed by specific enzyme-linked immunosorbent assays for testosterone and anti-Müllerian hormone (AMH) production.

MAIN RESULTS AND THE ROLE OF CHANCE

Our results revealed that 4 out of 11 prepubertal testicular samples formed TOs that showed compartmentalized cord-like structures surrounded by interstitial-like areas and increasing levels of both testosterone as well as AMH over a 7-day culture period. We observed that SOX9 expression was correlated positively with TO formation. Moreover, exposure to alkylating agents before biopsy was inversely correlated with SOX9 expression ( = 0.006).

LARGE SCALE DATA

N/A.

LIMITATIONS REASONS FOR CAUTION

Due to the limited amount of material available, only 11 out of the 39 pre- and peri-pubertal testicular tissue samples could be used for the organoid formation experiments. The testicular tissue samples obtained from a sample collection of the internal biobank of Department of Pathology, Karolinska University Hospital were considered normal and included in the study if no testicular pathology was reported. However, detailed information regarding previous medical treatments and/or testicular volumes of the patients included in this biobank was not available.

WIDER IMPLICATIONS OF THE FINDINGS

Our observations suggest that SOX9 expression may serve as a putative indicator of TO formation, indicating a critical role of Sertoli cells in promoting organoid formation, seminiferous tubule integrity, and testicular function in pre- and peri-pubertal testicular tissue.

STUDY FUNDING/COMPETING INTERESTS: This study was supported by grants from the Swedish Childhood Cancer Foundation (PR2019-0123; PR2022-0115; TJ2020-0023) (J.-B.S.), Finnish Cancer Society (K.J.), Finnish Foundation for Paediatric Research (K.J.), Swedish Research Council (2018-03094; 2021-02107) (J.-B.S.), and Birgitta and Carl-Axel Rydbeck's Research Grant for Paediatric Research (2020-00348; 2020-00335; 2021-00073; 2022-00317) (J.-B.S. and K.J.). Y.C. and Y.Y. received a scholarship from the Chinese Scholarship Council. J.P.A-L. was supported by a Starting Grant in Medicine and Health (2022-01467) from the Swedish Research Council. R.T.M. was supported by a UKRI Future Leaders Fellowship (MR/S017151/1). The MRC Centre for Reproductive Health was supported by an MRC Centre Grant (MR/N022556/1). The authors declare no competing interests.

摘要

研究问题

曾接受化疗的儿童癌症患者的青春期前和青春期前后的睾丸细胞能否形成睾丸类器官(TOs)?

总结答案

从儿童癌症患者收集的睾丸组织中形成类器官与支持细胞中SRY盒转录因子9(SOX9)的表达呈正相关,而这又与先前接受烷化剂化疗呈负相关。

已知信息

暴露于高性腺毒性疗法的青春期前和青春期前后男孩只能通过冷冻保存睾丸组织来保护其生育潜力。目前,尚无使用这些睾丸样本恢复生育能力的成熟临床工具。类器官有望为创建此类平台提供重要的早期见解。然而,生成与天然睾丸极为相似的TOs,以全面监测生殖细胞分化和体细胞功能的必要步骤,仍然是一项挑战。

研究设计规模时长

我们使用基于基质胶的三层梯度培养系统来生成人类TOs,并揭示化疗暴露是否会影响青春期前和青春期前后睾丸体细胞的TO形成能力和功能。评估了11名男孩(年龄7.7±4.1( mean±SD)岁)的睾丸细胞与先前化疗暴露及活检当天收集的石蜡包埋睾丸组织样本组织切片中SOX9表达相关的TO形成情况,并与从28例连续患者(年龄6.9±3.8(mean±SD)岁)获得的睾丸组织样本进行比较。所有39例患者均为生育力保存项目NORDFERTIL的一部分;内部生物样本库中另外10个样本(来自年龄5.5±3.5(mean±SD)岁、无潜在病理状况的男孩)用作对照。

参与者/材料设置方法:我们从0.8 - 13.4岁男孩处获得了49个睾丸组织样本。将新鲜样本(n = 11)解离成单细胞悬液,并应用于三层梯度培养系统以形成类器官。作为生育力保存项目NORDFERTIL一部分获得的另外28个样本以及病理生物样本库样本收集中的10个样本的组织切片用于评估先前暴露于烷化剂对睾丸样本的影响。根据形态特征定义睾丸类器官形成,例如显示索状结构的分隔结构,并通过免疫组织化学染色评估生殖细胞和体细胞的睾丸细胞特异性标志物的蛋白质表达。通过针对睾酮和抗苗勒管激素(AMH)产生的特异性酶联免疫吸附测定分析激素分泌。

主要结果及机遇的作用

我们的结果显示,11个青春期前睾丸样本中有4个形成了TOs,其显示出由间质样区域包围的分隔索状结构,并且在7天培养期内睾酮和AMH水平均升高。我们观察到SOX9表达与TO形成呈正相关。此外,活检前暴露于烷化剂与SOX9表达呈负相关(r = 0.006)。

大规模数据

无。

局限性需谨慎的原因

由于可用材料有限,39个青春期前和青春期前后睾丸组织样本中只有11个可用于类器官形成实验。从卡罗林斯卡大学医院病理科内部生物样本库样本收集中获得的睾丸组织样本在未报告睾丸病理状况时被视为正常并纳入研究。然而,该生物样本库中患者的既往治疗和/或睾丸体积的详细信息不可用。

研究结果的更广泛影响

我们的观察结果表明,SOX9表达可能作为TO形成的推定指标,表明支持细胞在促进青春期前和青春期前后睾丸组织中的类器官形成、生精小管完整性和睾丸功能方面的关键作用。

研究资金/利益冲突:本研究得到瑞典儿童癌症基金会(PR2019 - 0123;PR2022 - 0115;TJ2020 - 0023)(J.-B.S.)、芬兰癌症协会(K.J.)、芬兰儿科研究基金会(K.J.)、瑞典研究理事会(2018 - 03094;2021 - 02107)(J.-B.S.)以及比吉塔和卡尔 - 阿克塞尔·里德贝克儿科研究资助(2020 - 00348;2020 - 00335;2021 - 00073;2022 - 00317)(J.-B.S.和K.J.)的资助。Y.C.和Y.Y.获得了中国国家留学基金管理委员会的奖学金。J.P.A - L.得到了瑞典研究理事会医学与健康启动资助(2022 - 01467)的支持。R.T.M.得到了英国研究与创新未来领袖奖学金(MR/S017151/1)的支持。MRC生殖健康中心得到了MRC中心资助(MR/N022556/1)。作者声明无利益冲突。

https://cdn.ncbi.nlm.nih.gov/pmc/blobs/81a6/11346771/1d00da8dc299/hoae049f1.jpg

文献检索

告别复杂PubMed语法,用中文像聊天一样搜索,搜遍4000万医学文献。AI智能推荐,让科研检索更轻松。

立即免费搜索

文件翻译

保留排版,准确专业,支持PDF/Word/PPT等文件格式,支持 12+语言互译。

免费翻译文档

深度研究

AI帮你快速写综述,25分钟生成高质量综述,智能提取关键信息,辅助科研写作。

立即免费体验