Suppr超能文献

衰老细胞通过 SASP-脂质 15d-PGJ 介导的修饰和 HRas 的控制来抑制小鼠成肌细胞分化。

Senescent cells inhibit mouse myoblast differentiation via the SASP-lipid 15d-PGJ mediated modification and control of HRas.

机构信息

Metabolic Regulation of Cell Fate (RCF), Institute for Stem Cell Science and Regenerative Medicine (InStem), Bangalore Life Science Cluster, Bengaluru, India.

Manipal Academy of Higher Education (MAHE), Manipal, India.

出版信息

Elife. 2024 Aug 28;13:RP95229. doi: 10.7554/eLife.95229.

Abstract

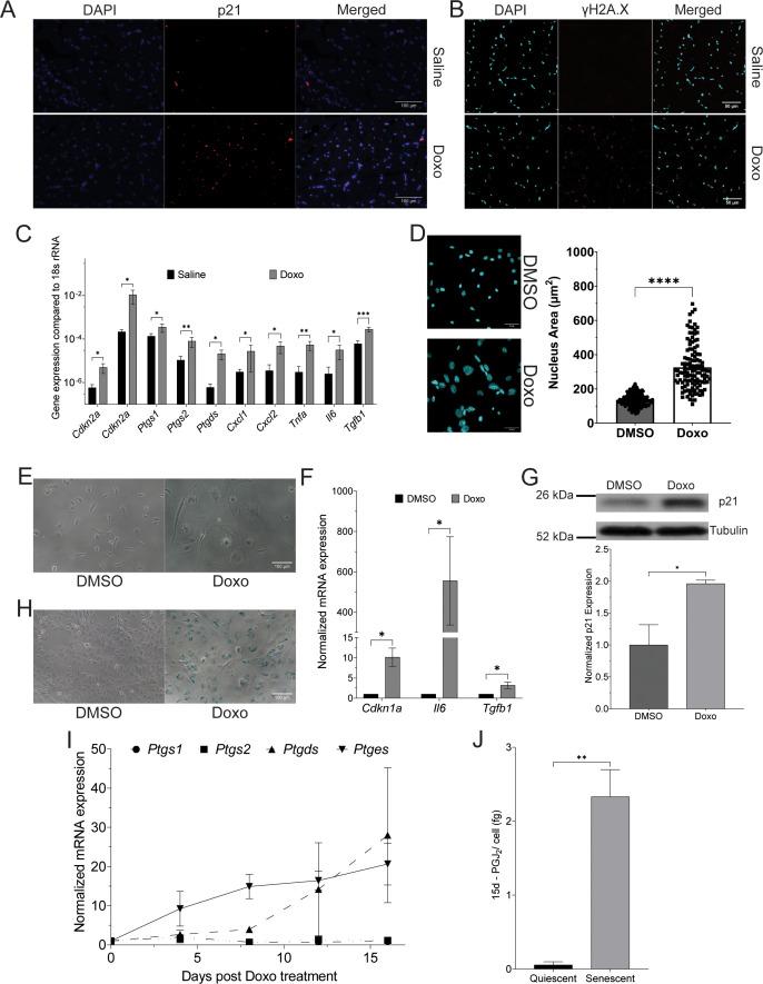
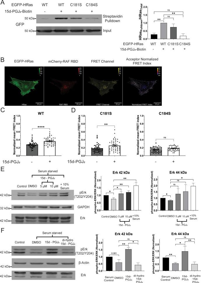
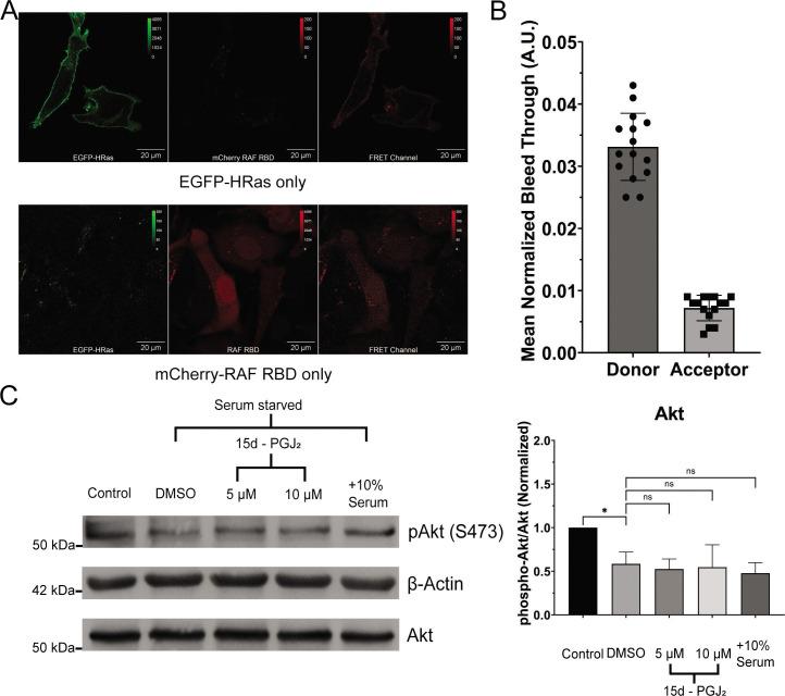
Senescent cells are characterized by multiple features such as increased expression of senescence-associated β-galactosidase activity (SA β-gal) and cell cycle inhibitors such as p21 or p16. They accumulate with tissue damage and dysregulate tissue homeostasis. In the context of skeletal muscle, it is known that agents used for chemotherapy such as Doxorubicin (Doxo) cause buildup of senescent cells, leading to the inhibition of tissue regeneration. Senescent cells influence the neighboring cells via numerous secreted factors which form the senescence-associated secreted phenotype (SASP). Lipids are emerging as a key component of SASP that can control tissue homeostasis. Arachidonic acid-derived lipids have been shown to accumulate within senescent cells, specifically 15d-PGJ, which is an electrophilic lipid produced by the non-enzymatic dehydration of the prostaglandin PGD. This study shows that 15d-PGJ is also released by Doxo-induced senescent cells as an SASP factor. Treatment of skeletal muscle myoblasts with the conditioned medium from these senescent cells inhibits myoblast fusion during differentiation. Inhibition of L-PTGDS, the enzyme that synthesizes PGD, diminishes the release of 15d-PGJ by senescent cells and restores muscle differentiation. We further show that this lipid post-translationally modifies Cys184 of HRas in C2C12 mouse skeletal myoblasts, causing a reduction in the localization of HRas to the Golgi, increased HRas binding to Ras Binding Domain (RBD) of RAF Kinase (RAF-RBD), and activation of cellular Mitogen Activated Protein (MAP) kinase-Extracellular Signal Regulated Kinase (Erk) signaling (but not the Akt signaling). Mutating C184 of HRas prevents the ability of 15d-PGJ to inhibit the differentiation of muscle cells and control the activity of HRas. This work shows that 15d-PGJ released from senescent cells could be targeted to restore muscle homeostasis after chemotherapy.

摘要

衰老细胞的特征是多种特征,例如衰老相关β-半乳糖苷酶活性(SA β-半乳糖苷酶)和细胞周期抑制剂(如 p21 或 p16)的表达增加。它们随着组织损伤而积累,并使组织内稳态失调。在骨骼肌的背景下,已知用于化疗的药物如阿霉素(Doxo)会导致衰老细胞的堆积,从而抑制组织再生。衰老细胞通过多种分泌因子影响周围细胞,这些因子构成衰老相关分泌表型(SASP)。脂质是 SASP 的关键组成部分,可以控制组织内稳态。已经表明,来源于花生四烯酸的脂质在衰老细胞内积累,特别是 15d-PGJ,它是由前列腺素 PGD 的非酶促脱水产生的亲电脂质。这项研究表明,15d-PGJ 也是 Doxo 诱导的衰老细胞作为 SASP 因子释放的。用这些衰老细胞的条件培养基处理骨骼肌成肌细胞会抑制分化过程中的成肌细胞融合。抑制 L-PTGDS,即合成 PGD 的酶,会减少衰老细胞释放的 15d-PGJ,并恢复肌肉分化。我们进一步表明,这种脂质会使 C2C12 小鼠骨骼肌成肌细胞中的 Cys184 发生翻译后修饰,导致 HRas 向高尔基体的定位减少,HRas 与 RAF 激酶(RAF-RBD)的 Ras 结合域(RBD)的结合增加,以及细胞有丝分裂原激活的蛋白(MAP)激酶-细胞外信号调节激酶(Erk)信号通路的激活(但不是 Akt 信号通路)。突变 HRas 的 C184 会阻止 15d-PGJ 抑制肌肉细胞分化和控制 HRas 活性的能力。这项工作表明,从衰老细胞释放的 15d-PGJ 可以被靶向以恢复化疗后的肌肉内稳态。

https://cdn.ncbi.nlm.nih.gov/pmc/blobs/3a47/11357351/13eeada84159/elife-95229-fig1.jpg

文献检索

告别复杂PubMed语法,用中文像聊天一样搜索,搜遍4000万医学文献。AI智能推荐,让科研检索更轻松。

立即免费搜索

文件翻译

保留排版,准确专业,支持PDF/Word/PPT等文件格式,支持 12+语言互译。

免费翻译文档

深度研究

AI帮你快速写综述,25分钟生成高质量综述,智能提取关键信息,辅助科研写作。

立即免费体验