Suppr超能文献

α-突触核蛋白在帕金森病小鼠背内侧纹状体中的聚集显著损害认知灵活性。

The Aggregation of -Synuclein in the Dorsomedial Striatum Significantly Impairs Cognitive Flexibility in Parkinson's Disease Mice.

作者信息

Chen Jing, Liu Yifang, Su Mingyu, Sun Yaoyu, Liu Chenkai, Sun Sihan, Wang Ting, Tang Chuanxi

机构信息

School of Basic Medical Science, Xuzhou Medical University, Xuzhou 221004, China.

Department of Neurobiology, Xuzhou Medical University, Xuzhou 221004, China.

出版信息

Biomedicines. 2024 Jul 23;12(8):1634. doi: 10.3390/biomedicines12081634.

Abstract

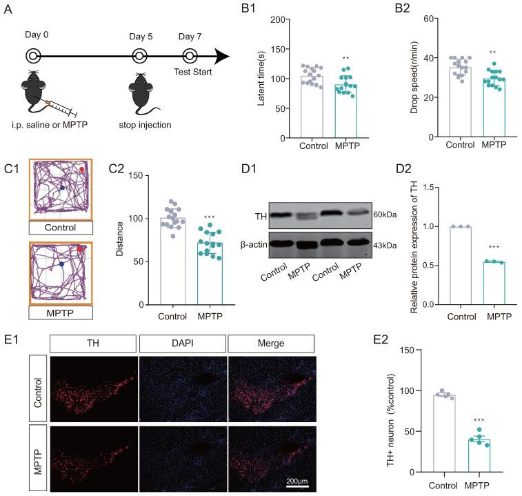
This study focused on α-synuclein (α-syn) aggregation in the dorsomedial striatum (DMS) so as to investigate its role in the cognitive flexibility of Parkinson's disease (PD). Here, we investigated the cognitive flexibility by assessing reversal learning abilities in MPTP-induced subacute PD model mice and in C57BL/6J mice with α-syn aggregation in the DMS induced by adenovirus (AAV-SNCA) injection, followed by an analysis of the target protein's expression and distribution. PD mice exhibited impairments in reversal learning, positively correlated with the expression of phosphorylated α-syn in the DMS. Furthermore, the mice in the AAV-SNCA group exhibited reversal learning deficits and a reduction in acetylcholine levels, accompanied by protein alterations within the DMS. Notably, the administration of a muscarinic receptor 1 (M1R) agonist was able to alleviate the aforementioned phenomenon. These findings suggest that the impaired cognitive flexibility in PD may be attributed to the diminished activation of acetylcholine to M1R caused by α-syn aggregation.

摘要

本研究聚焦于背内侧纹状体(DMS)中的α-突触核蛋白(α-syn)聚集,以探讨其在帕金森病(PD)认知灵活性中的作用。在此,我们通过评估MPTP诱导的亚急性PD模型小鼠以及通过腺病毒(AAV-SNCA)注射在DMS中诱导α-syn聚集的C57BL/6J小鼠的逆向学习能力来研究认知灵活性,随后分析目标蛋白的表达和分布。PD小鼠在逆向学习方面表现出损伤,这与DMS中磷酸化α-syn的表达呈正相关。此外,AAV-SNCA组的小鼠表现出逆向学习缺陷和乙酰胆碱水平降低,同时伴有DMS内的蛋白质改变。值得注意的是,给予毒蕈碱受体1(M1R)激动剂能够缓解上述现象。这些发现表明,PD中受损的认知灵活性可能归因于α-syn聚集导致乙酰胆碱对M1R的激活减少。

https://cdn.ncbi.nlm.nih.gov/pmc/blobs/557f/11351470/0d30862e7750/biomedicines-12-01634-g001.jpg

文献检索

告别复杂PubMed语法,用中文像聊天一样搜索,搜遍4000万医学文献。AI智能推荐,让科研检索更轻松。

立即免费搜索

文件翻译

保留排版,准确专业,支持PDF/Word/PPT等文件格式,支持 12+语言互译。

免费翻译文档

深度研究

AI帮你快速写综述,25分钟生成高质量综述,智能提取关键信息,辅助科研写作。

立即免费体验