Suppr超能文献

整合多组学分析揭示了山地栽培人参通过调节微生物群、基因和代谢物之间的相互作用来改善冷应激性类固醇耐药性哮喘。

Integrated Multi-Omics Analysis Reveals Mountain-Cultivated Ginseng Ameliorates Cold-Stimulated Steroid-Resistant Asthma by Regulating Interactions among Microbiota, Genes, and Metabolites.

机构信息

School of Pharmaceutical Sciences, Jilin University, Changchun 130021, China.

College of Basic Medical Sciences, Jilin University, Changchun 130021, China.

出版信息

Int J Mol Sci. 2024 Aug 22;25(16):9110. doi: 10.3390/ijms25169110.

Abstract

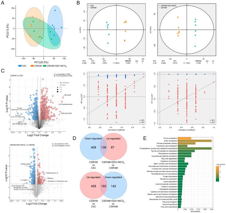
Steroid-resistant asthma (SRA), resisting glucocorticoids such as dexamethasone (DEX), is a bottleneck in the treatment of asthma. It is characterized by a predominantly neutrophilic inflammatory subtype and is prone to developing into severe refractory asthma and fatal asthma. Currently, there is a lack of universally effective treatments for SRA. Moreover, since cold stimulation does increase the risk of asthma development and exacerbate asthma symptoms, the treatment of cold-stimulated SRA (CSRA) will face greater challenges. To find effective new methods to ameliorate CSRA, this study established a CSRA mouse model of allergic airway inflammation mimicking human asthma for the first time and evaluated the alleviating effects of 80% ethanol extract of mountain-cultivated ginseng (MCG) based on multi-omics analysis. The results indicate that cold stimulation indeed exacerbated the SRA-related symptoms in mice; the DEX individual treatment did not show a satisfactory effect; while the combination treatment of DEX and MCG could dose-dependently significantly enhance the lung function; reduce neutrophil aggregation; decrease the levels of LPS, IFN-γ, IL-1β, CXCL8, and IL-17; increase the level of IL-10; alleviate the inflammatory infiltration; and decrease the mucus secretion and the expression of MUC5AC. Moreover, the combination of DEX and high-dose (200 mg/kg) MCG could significantly increase the levels of tight junction proteins (TJs), regulate the disordered intestinal flora, increase the content of short-chain fatty acids (SCFAs), and regulate the abnormal gene profile and metabolic profile. Multi-omics integrated analysis showed that 7 gut microbes, 34 genes, 6 metabolites, and the involved 15 metabolic/signaling pathways were closely related to the pharmacological effects of combination therapy. In conclusion, integrated multi-omics profiling highlighted the benefits of MCG for CSRA mice by modulating the interactions of microbiota, genes, and metabolites. MCG shows great potential as a functional food in the adjuvant treatment of CSRA.

摘要

类固醇抵抗性哮喘(SRA)对糖皮质激素如地塞米松(DEX)抵抗,是哮喘治疗的一个瓶颈。它的特点是主要为中性粒细胞炎症亚型,容易发展成严重的难治性哮喘和致命性哮喘。目前,SRA 缺乏普遍有效的治疗方法。此外,由于寒冷刺激确实会增加哮喘发展的风险并加重哮喘症状,因此治疗冷刺激性 SRA(CSRA)将面临更大的挑战。为了寻找改善 CSRA 的有效新方法,本研究首次建立了一种模拟人类哮喘的 CSRA 小鼠模型的过敏性气道炎症,并基于多组学分析评估了山参 80%乙醇提取物(MCG)的缓解作用。结果表明,寒冷刺激确实加重了小鼠的 SRA 相关症状;DEX 单一治疗效果并不理想;而 DEX 和 MCG 的联合治疗可以剂量依赖性地显著增强肺功能;减少中性粒细胞聚集;降低 LPS、IFN-γ、IL-1β、CXCL8 和 IL-17 的水平;增加 IL-10 的水平;缓解炎症浸润;减少黏液分泌和 MUC5AC 的表达。此外,DEX 和高剂量(200mg/kg)MCG 的联合治疗可以显著增加紧密连接蛋白(TJs)的水平,调节紊乱的肠道菌群,增加短链脂肪酸(SCFAs)的含量,并调节异常的基因谱和代谢谱。多组学综合分析表明,7 种肠道微生物、34 个基因、6 种代谢物以及涉及的 15 种代谢/信号通路与联合治疗的药理作用密切相关。总之,整合多组学分析通过调节微生物群、基因和代谢物的相互作用,突出了 MCG 对 CSRA 小鼠的益处。MCG 作为 CSRA 辅助治疗的功能性食品具有巨大潜力。

https://cdn.ncbi.nlm.nih.gov/pmc/blobs/050b/11354367/3396408a6851/ijms-25-09110-g001.jpg

文献检索

告别复杂PubMed语法,用中文像聊天一样搜索,搜遍4000万医学文献。AI智能推荐,让科研检索更轻松。

立即免费搜索

文件翻译

保留排版,准确专业,支持PDF/Word/PPT等文件格式,支持 12+语言互译。

免费翻译文档

深度研究

AI帮你快速写综述,25分钟生成高质量综述,智能提取关键信息,辅助科研写作。

立即免费体验