College of Life Sciences, University of Chinese Academy of Sciences, Beijing, China.
BGI Research, Chongqing, China.
Clin Transl Med. 2024 Sep;14(9):e70000. doi: 10.1002/ctm2.70000.
Various epigenetic regulations systematically govern gene expression in cells involving various biological processes. Dysregulation of the epigenome leads to aberrant transcriptional programs and subsequently results in diseases, such as cancer. Therefore, comprehensive profiling epigenomics is essential for exploring the mechanisms underlying gene expression regulation during development and disease.
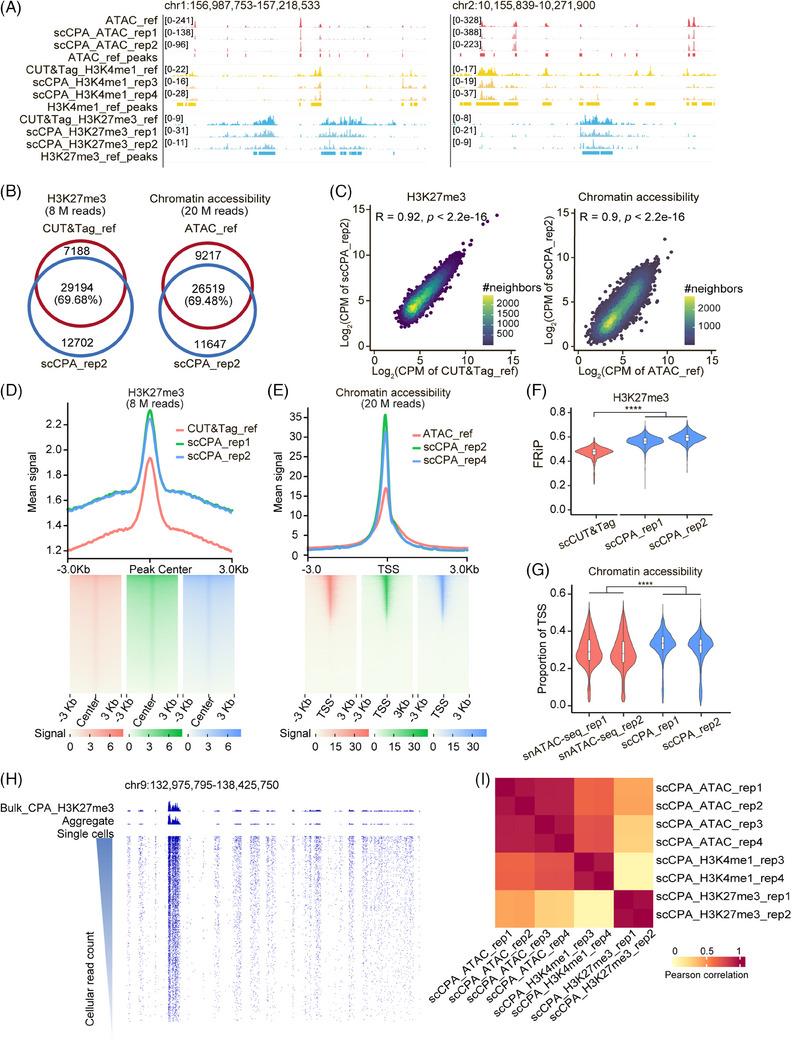
In this study, we developed single-cell chromatin proteins and accessibility tagmentation (scCPA-Tag), a multi-modal single-cell epigenetic profile capturing technique based on barcoded Tn5 transposases and a droplet microfluidics platform. scCPA-Tag enables the simultaneous capture of DNA profiles of histone modification and chromatin accessibility in the same cell.
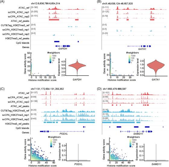
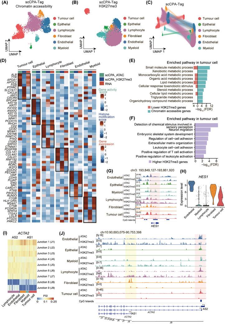
By applying scCPA-Tag to K562 cells and a hepatocellular carcinoma (HCC) sample, we found that the silence of several chromatin-accessible genes can be attributed to lysine-27-trimethylation of the histone H3 tail (H3K27me3) modification. We characterized the epigenetic features of the tumour cells and different immune cell types in the HCC tumour tissue by scCPA-Tag. Besides, a tumour cell subtype (C2) with more aggressive features was identified and characterized by high chromatin accessibility and a lower abundance of H3K27me3 on tumour-promoting genes.
Our multi-modal scCPA-Tag provides a comprehensive approach for exploring the epigenetic landscapes of heterogeneous cell types and revealing the mechanisms of gene expression regulation during developmental and pathological processes at the single-cell level.
scCPA-Tag offers a highly efficient and high throughput technique to simultaneously profile histone modification and chromatin accessibility within a single cell. scCPA-Tag enables to uncover multiple epigenetic modification features of cellular compositions within tumor tissues. scCPA-Tag facilitates the exploration of the epigenetic landscapes of heterogeneous cell types and provides the mechanisms governing gene expression regulation.
各种表观遗传调控系统地控制细胞中的基因表达,涉及各种生物学过程。表观基因组的失调导致异常的转录程序,随后导致疾病,如癌症。因此,全面分析表观基因组对于探索发育和疾病过程中基因表达调控的机制至关重要。
在这项研究中,我们开发了单细胞染色质蛋白和可及性标签化(scCPA-Tag)技术,这是一种基于条形码 Tn5 转座酶和液滴微流控平台的多模式单细胞表观遗传谱捕获技术。scCPA-Tag 能够在同一细胞中同时捕获组蛋白修饰和染色质可及性的 DNA 图谱。
通过将 scCPA-Tag 应用于 K562 细胞和肝癌(HCC)样本,我们发现几个染色质可及基因的沉默可以归因于组蛋白 H3 尾部赖氨酸-27-三甲基化(H3K27me3)修饰。我们通过 scCPA-Tag 对 HCC 肿瘤组织中的肿瘤细胞和不同免疫细胞类型的表观遗传特征进行了表征。此外,还鉴定并表征了一种具有更具侵袭性特征的肿瘤细胞亚型(C2),其特征是染色质可及性高,促进肿瘤的基因上 H3K27me3 丰度较低。
我们的多模式 scCPA-Tag 提供了一种全面的方法来探索异质细胞类型的表观遗传景观,并在单细胞水平上揭示发育和病理过程中基因表达调控的机制。
scCPA-Tag 提供了一种高效、高通量的技术,可在单个细胞内同时分析组蛋白修饰和染色质可及性。scCPA-Tag 能够揭示肿瘤组织中细胞成分的多种表观遗传修饰特征。scCPA-Tag 有助于探索异质细胞类型的表观遗传景观,并提供了调控基因表达的机制。