Gokyer Dilan, Akinboro Sophia, Zhou Luhan T, Kleinhans Anna, Laronda Monica M, Duncan Francesca E, Riley Joan K, Goldman Kara N, Babayev Elnur
Department of Obstetrics and Gynecology, Feinberg School of Medicine, Northwestern University, Chicago, IL, USA.
Department of Neuroscience, Weinberg College of Arts and Sciences, Northwestern University, Evanston, IL, USA.
Hum Reprod Open. 2024 Aug 6;2024(3):hoae047. doi: 10.1093/hropen/hoae047. eCollection 2024.
Do the molecular signatures of cumulus cells (CCs) and follicular fluid (FF) of adolescents undergoing fertility preservation differ from that of oocyte donors?
The microenvironment immediately surrounding the oocyte, including the CCs and FF, is altered in adolescents undergoing fertility preservation compared to oocyte donors.
Adolescents experience a period of subfecundity following menarche. Recent evidence suggests that this may be at least partially due to increased oocyte aneuploidy. Reproductive juvenescence in mammals is associated with suboptimal oocyte quality.
This was a prospective cohort study. Adolescents (10-19 years old, n = 23) and oocyte donors (22-30 years old, n = 31) undergoing ovarian stimulation and oocyte retrieval at a single center between 1 November 2020 and 1 May 2023 were enrolled in this study.
PARTICIPANTS/MATERIALS SETTING METHODS: Patient demographics, ovarian stimulation, and oocyte retrieval outcomes were collected for all participants. The transcriptome of CCs associated with mature oocytes was compared between adolescents (10-19 years old, n = 19) and oocyte donors (22-30 years old, n = 19) using bulk RNA-sequencing. FF cytokine profiles (10-19 years old, n = 18 vs 25-30 years old, n = 16) were compared using cytokine arrays.
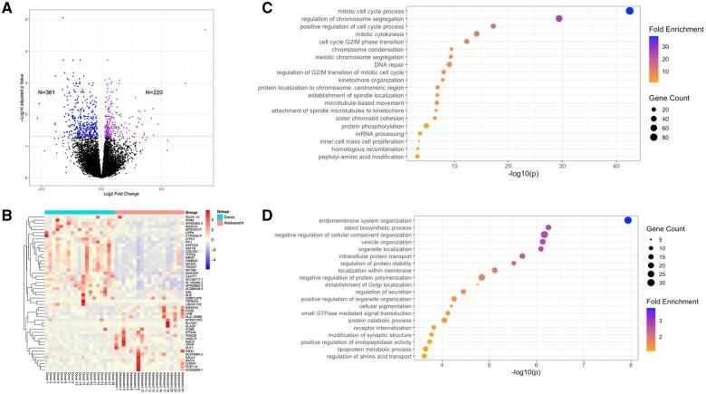
RNA-seq analysis revealed 581 differentially expressed genes in CCs of adolescents relative to oocyte donors, with 361 genes downregulated and 220 upregulated. Genes enriched in pathways involved in cell cycle and cell division (e.g. GO: 1903047, = 3.5 × 10; GO: 0051983, = 4.1 × 10; GO: 0000281, = 7.7 × 10; GO: 0044839, = 5.3 × 10) were significantly downregulated, while genes enriched in several pathways involved in cellular and vesicle organization (e.g. GO: 0010256, = 1.2 × 10; GO: 0051129, = 6.8 × 10; GO: 0016050, = 7.4 × 10; GO: 0051640, = 8.1 × 10) were upregulated in CCs of adolescents compared to oocyte donors. The levels of nine cytokines were significantly increased in FF of adolescents compared to oocyte donors: IL-1 alpha (2-fold), IL-1 beta (1.7-fold), I-309 (2-fold), IL-15 (1.6-fold), TARC (1.9-fold), TPO (2.1-fold), IGFBP-4 (2-fold), IL-12-p40 (1.7-fold), and ENA-78 (1.4-fold). Interestingly, seven of these cytokines have known pro-inflammatory roles. Importantly, neither the CC transcriptomes nor FF cytokine profiles were different in adolescents with or without cancer.
Original high-throughput sequencing data have been deposited in Gene Expression Omnibus (GEO) database with the accession number GSE265995.
This study aims to gain insights into the associated gamete quality by studying the immediate oocyte microenvironment. The direct study of oocytes is more challenging due to sample scarcity, as they are cryopreserved for future use, but would provide a more accurate assessment of oocyte reproductive potential.
Our findings have implications for the adolescent fertility preservation cycles. Understanding the expected quality of cryopreserved eggs in this age group will lead to better counseling of these patients about their reproductive potential and may help to determine the number of eggs that is recommended to be banked to achieve a reasonable chance of future live birth(s).
STUDY FUNDING/COMPETING INTERESTS: This project was supported by Friends of Prentice organization SP0061324 (M.M.L. and E.B.), Gesualdo Family Foundation (Research Scholar: M.M.L.), and NIH/NICHD K12 HD050121 (E.B.). The authors have declared that no conflict of interest exists.
接受生育力保存的青少年的卵丘细胞(CCs)和卵泡液(FF)的分子特征与卵母细胞捐赠者的是否不同?
与卵母细胞捐赠者相比,接受生育力保存的青少年中,紧邻卵母细胞的微环境(包括CCs和FF)发生了改变。
青少年在初潮后经历一段生育力低下的时期。最近的证据表明,这可能至少部分归因于卵母细胞非整倍体增加。哺乳动物的生殖幼年期与卵母细胞质量欠佳有关。
研究设计、规模、持续时间:这是一项前瞻性队列研究。2020年11月1日至2023年5月1日期间在单一中心接受卵巢刺激和卵母细胞取卵的青少年(10 - 19岁,n = 23)和卵母细胞捐赠者(22 - 30岁,n = 31)被纳入本研究。
参与者/材料、设置、方法:收集了所有参与者的患者人口统计学数据、卵巢刺激和卵母细胞取卵结果。使用批量RNA测序比较了青少年(10 - 19岁,n = 19)和卵母细胞捐赠者(22 - 30岁,n = 19)中与成熟卵母细胞相关的CCs转录组。使用细胞因子阵列比较了FF细胞因子谱(10 - 19岁,n = 18与25 - 30岁,n = 16)。
RNA测序分析显示,与卵母细胞捐赠者相比,青少年CCs中有581个差异表达基因,其中361个基因下调,220个基因上调。在青少年CCs中,富集于细胞周期和细胞分裂相关途径的基因(如GO: 1903047,P = 3.5×10;GO: 0051983,P = 4.1×10;GO: 0000281,P = 7.7×10;GO: 0044839,P = 5.3×10)显著下调,而富集于细胞和囊泡组织相关多个途径的基因(如GO: 0010256,P = 1.2×10;GO: 0051129,P = 6.8×10;GO: 0016050,P = 7.4×10;GO: 0051640,P = 8.1×10)上调。与卵母细胞捐赠者相比,青少年FF中九种细胞因子的水平显著升高:白细胞介素 - 1α(2倍)、白细胞介素 - 1β(1.7倍)、I - 309(2倍)、白细胞介素 - 15(1.6倍)、胸腺活化调节趋化因子(TARC,1.9倍)、血小板生成素(TPO,2.1倍)、胰岛素样生长因子结合蛋白 - 4(IGFBP - 4,2倍)、白细胞介素 - 12 - p40(1.7倍)和ENA - 78(1.4倍)。有趣的是,这些细胞因子中有七种具有已知的促炎作用。重要的是,无论是否患有癌症,青少年的CC转录组和FF细胞因子谱均无差异。
原始高通量测序数据已存入基因表达综合数据库(GEO),登录号为GSE265995。
局限性、谨慎的原因:本研究旨在通过研究紧邻卵母细胞的微环境来深入了解相关配子质量。由于样本稀缺,对卵母细胞进行直接研究更具挑战性,因为它们被冷冻保存以供未来使用,但这将提供对卵母细胞生殖潜力更准确的评估。
我们的研究结果对青少年生育力保存周期具有启示意义。了解该年龄组冷冻保存卵子的预期质量将有助于更好地为这些患者提供关于其生殖潜力的咨询,并可能有助于确定建议储存的卵子数量,以获得未来活产的合理机会。
研究资金/利益冲突:本项目由普伦蒂斯之友组织SP0061324(M.M.L.和E.B.)、杰苏阿尔多家族基金会(研究学者:M.M.L.)以及美国国立卫生研究院/国家儿童健康与人类发展研究所K12 HD050121(E.B.)资助。作者声明不存在利益冲突。