Suppr超能文献

肠上皮细胞中Piezo1对脂质和糖吸收的机械调节。

Mechanical regulation of lipid and sugar absorption by Piezo1 in enterocytes.

作者信息

Tao Tian, Shu Qing, Zhao Yawen, Guo Wenying, Wang Jinting, Shi Yuhao, Jia Shiqi, Zhai Hening, Chen Hui, Wang Cunchuan, Xu Geyang

机构信息

Department of Physiology, School of Medicine, Jinan University, Guangzhou 510632, China.

Department of Metabolic and Bariatric Surgery, the First Affiliated Hospital of Jinan University, Guangzhou 510630, China.

出版信息

Acta Pharm Sin B. 2024 Aug;14(8):3576-3590. doi: 10.1016/j.apsb.2024.04.016. Epub 2024 Apr 22.

Abstract

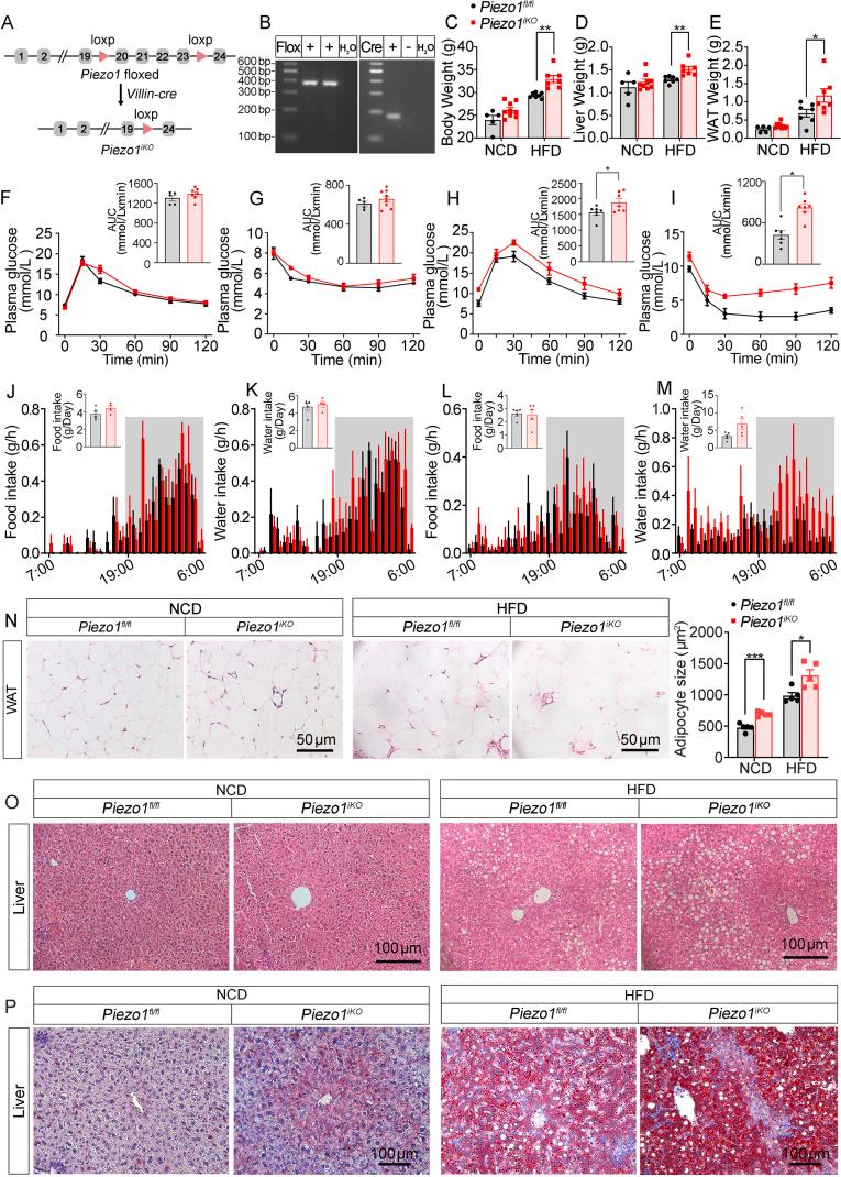
Obesity is primarily caused by excessive intake as well as absorption of sugar and lipid. Postprandial surge in distention pressure and intestinal motility accelerates the absorption of nutrients. The response of intestinal epithelial cells to mechanical stimulation is not fully understood. Piezo1, a mechanosensitive ion channel, is widely expressed throughout the digestive tract. However, its function in intestinal nutrient absorption is not yet clear. In our study, excessive lipid deposition was observed in the duodenum of obese patients, while duodenal Piezo1-CaMKK2-AMPK was decreased when compared to normal-weight individuals. Under high-fat diet condition, the mice exhibited abnormally elevated sugar and lipid absorption as well as severe lipid deposition in the duodenum and liver. These phenotypes were mainly caused by the inhibition of duodenal CaMKK2-AMPK and the upregulation of SGLT1 and DGAT2. In contrast, Yoda1, a Piezo1 agonist, was found to reduce intestinal lipid absorption in diet induced obese mice. Overexpression of Piezo1, stretch and Yoda1 inhibited lipid accumulation and the expression of DGAT2 and SGLT1, whereas knockdown of Piezo1 stimulated lipid accumulation and DGAT2 in Caco-2 cells. Our study reveals a previously unexplored mechanical regulation of nutrient absorption in intestinal epithelial cells, which may shed new light on the therapy of obesity.

摘要

肥胖主要是由糖和脂质的过量摄入以及吸收引起的。餐后扩张压力和肠道蠕动的激增会加速营养物质的吸收。肠道上皮细胞对机械刺激的反应尚未完全了解。Piezo1是一种机械敏感离子通道,在整个消化道中广泛表达。然而,其在肠道营养吸收中的功能尚不清楚。在我们的研究中,观察到肥胖患者十二指肠中存在过量的脂质沉积,而与体重正常的个体相比,十二指肠Piezo1-CaMKK2-AMPK水平降低。在高脂饮食条件下,小鼠表现出糖和脂质吸收异常升高,以及十二指肠和肝脏中严重的脂质沉积。这些表型主要是由十二指肠CaMKK2-AMPK的抑制以及SGLT1和DGAT2的上调引起的。相反,发现Piezo1激动剂Yoda1可减少饮食诱导的肥胖小鼠的肠道脂质吸收。Piezo1、拉伸和Yoda1的过表达抑制了脂质积累以及DGAT2和SGLT1的表达,而Piezo1的敲低则刺激了Caco-2细胞中的脂质积累和DGAT2。我们的研究揭示了肠道上皮细胞中营养吸收以前未被探索的机械调节,这可能为肥胖治疗提供新的思路。

https://cdn.ncbi.nlm.nih.gov/pmc/blobs/7e8d/11365390/93daed91e8cc/ga1.jpg

文献检索

告别复杂PubMed语法,用中文像聊天一样搜索,搜遍4000万医学文献。AI智能推荐,让科研检索更轻松。

立即免费搜索

文件翻译

保留排版,准确专业,支持PDF/Word/PPT等文件格式,支持 12+语言互译。

免费翻译文档

深度研究

AI帮你快速写综述,25分钟生成高质量综述,智能提取关键信息,辅助科研写作。

立即免费体验