Suppr超能文献

从类风湿关节炎的分子亚群到分子靶向治疗:一种生物信息学方法。

From molecular subgroups to molecular targeted therapy in rheumatoid arthritis: A bioinformatics approach.

作者信息

Xu Yangyang, Yang Zhenyu, Wang Tengyan, Hu Liqiong, Jiao Songsong, Zhou Jiangfei, Dai Tianming, Feng Zhencheng, Li Siming, Meng Qinqqi

机构信息

Guizhou Medical University, Guiyang City, Guizhou Province, China.

Guangzhou Red Cross Hospital Affiliated of Jinan University, Guangzhou, Guangdong Province, China.

出版信息

Heliyon. 2024 Aug 6;10(16):e35774. doi: 10.1016/j.heliyon.2024.e35774. eCollection 2024 Aug 30.

Abstract

1BACKGROUND: Rheumatoid Arthritis (RA) is a heterogeneous autoimmune disease with multiple unidentified pathogenic factors. The inconsistency between molecular subgroups poses challenges for early diagnosis and personalized treatment strategies. In this study, we aimed to accurately distinguish RA patients at the transcriptome level using bioinformatics methods.

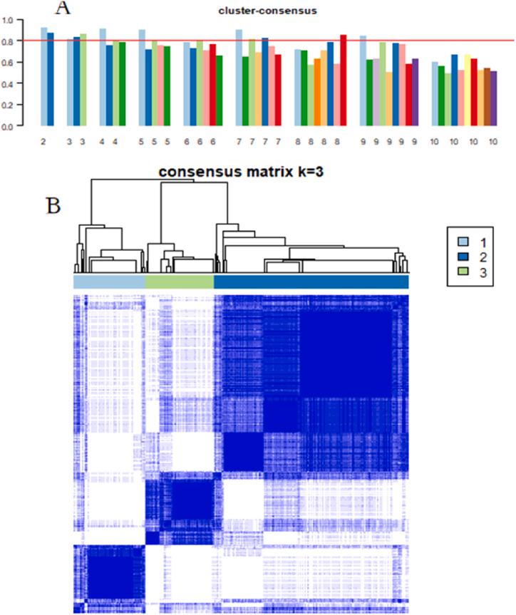
2METHODS: We collected a total of 362 transcriptome datasets from RA patients in three independent samples from the GEO database. Consensus clustering was performed to identify molecular subgroups, and clinical features were assessed. Differential analysis was employed to annotate the biological functions of specifically upregulated genes between subgroups.

3RESULTS: Based on consensus clustering of RA samples, we identified three robust molecular subgroups, with Subgroup III representing the high-risk subgroup and Subgroup II exhibiting a milder phenotype, possibly associated with relatively higher levels of autophagic ability. Subgroup I showed biological functions mainly related to viral infections, cellular metabolism, protein synthesis, and inflammatory responses. Subgroup II involved autophagy of mitochondria and organelles, protein localization, and organelle disassembly pathways, suggesting heterogeneity in the autophagy process of mitochondria that may play a protective role in inflammatory diseases. Subgroup III represented a high-risk subgroup with pathological processes including abnormal amyloid precursor protein activation, promotion of inflammatory response, and cell proliferation.

4CONCLUSION: The classification of the RA dataset revealed pathological heterogeneity among different subgroups, providing new insights and a basis for understanding the molecular mechanisms of RA, identifying potential therapeutic targets, and developing personalized treatment approaches.

摘要
  1. 背景:类风湿关节炎(RA)是一种异质性自身免疫性疾病,有多种未明确的致病因素。分子亚组之间的不一致给早期诊断和个性化治疗策略带来了挑战。在本研究中,我们旨在使用生物信息学方法在转录组水平准确区分RA患者。

  2. 方法:我们从GEO数据库的三个独立样本中收集了总共362个RA患者的转录组数据集。进行一致性聚类以识别分子亚组,并评估临床特征。采用差异分析来注释亚组之间特异性上调基因的生物学功能。

  3. 结果:基于RA样本的一致性聚类,我们确定了三个稳定的分子亚组,亚组III代表高风险亚组,亚组II表现出较轻的表型,可能与相对较高水平的自噬能力有关。亚组I显示出主要与病毒感染、细胞代谢、蛋白质合成和炎症反应相关的生物学功能。亚组II涉及线粒体和细胞器的自噬、蛋白质定位和细胞器拆解途径,表明线粒体自噬过程中的异质性可能在炎症性疾病中起保护作用。亚组III代表一个高风险亚组,其病理过程包括异常的淀粉样前体蛋白激活、炎症反应的促进和细胞增殖。

  4. 结论:RA数据集的分类揭示了不同亚组之间的病理异质性,为理解RA的分子机制、确定潜在治疗靶点和制定个性化治疗方法提供了新的见解和依据。

https://cdn.ncbi.nlm.nih.gov/pmc/blobs/8fb3/11365346/f982821a7fdf/gr1.jpg

文献检索

告别复杂PubMed语法,用中文像聊天一样搜索,搜遍4000万医学文献。AI智能推荐,让科研检索更轻松。

立即免费搜索

文件翻译

保留排版,准确专业,支持PDF/Word/PPT等文件格式,支持 12+语言互译。

免费翻译文档

深度研究

AI帮你快速写综述,25分钟生成高质量综述,智能提取关键信息,辅助科研写作。

立即免费体验