• 文献检索
  • 文档翻译
  • 深度研究
  • 学术资讯
  • Suppr Zotero 插件Zotero 插件
  • 邀请有礼
  • 套餐&价格
  • 历史记录
应用&插件
Suppr Zotero 插件Zotero 插件浏览器插件Mac 客户端Windows 客户端微信小程序
定价
高级版会员购买积分包购买API积分包
服务
文献检索文档翻译深度研究API 文档MCP 服务
关于我们
关于 Suppr公司介绍联系我们用户协议隐私条款
关注我们

Suppr 超能文献

核心技术专利:CN118964589B侵权必究
粤ICP备2023148730 号-1Suppr @ 2026

文献检索

告别复杂PubMed语法,用中文像聊天一样搜索,搜遍4000万医学文献。AI智能推荐,让科研检索更轻松。

立即免费搜索

文件翻译

保留排版,准确专业,支持PDF/Word/PPT等文件格式,支持 12+语言互译。

免费翻译文档

深度研究

AI帮你快速写综述,25分钟生成高质量综述,智能提取关键信息,辅助科研写作。

立即免费体验

利用SNP50K芯片研究吉尔吉斯绵羊的遗传结构和选择性清除

Genetic structure and selective sweeps in Kirghiz sheep using SNP50K bead chip.

作者信息

Li Xiaopeng, Zhu Lijun, Zhang Cheng-Long, Wang Xueyan, Li Yanhao, Zhou Wen, Han Zhipeng, Yang Ruizhi, Peng Yuwei, Han Yahui, Zhang Lulu, Zheng Langman, Liu Shudong

机构信息

College of Animal Science and Technology, Tarim University, Xinjiang, China.

Key Laboratory of Tarim Animal Husbandry Science and Technology, Xinjiang Production and Construction Corps, Xinjiang, China.

出版信息

Front Genet. 2024 Aug 21;15:1432105. doi: 10.3389/fgene.2024.1432105. eCollection 2024.

DOI:10.3389/fgene.2024.1432105
PMID:39233740
原文链接:https://pmc.ncbi.nlm.nih.gov/articles/PMC11371558/
Abstract

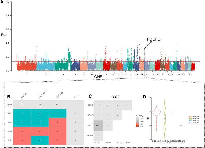
The objective of this study is to analyze environmental genetic selection signals in large-scale sheep populations with conflicting environmental adaptations, aiming to identify and isolate genes associated with environmental adaptations in sheep populations. Kirghiz sheep, which inhabit high-altitude environments year-round, demonstrate the ability to adapt to extreme conditions. In this study, 42 Kirghiz sheep, 24 Tien-Shan in Kyrgyzstan sheep, 189 Qira black sheep, and 160 Chinese Merino sheep were genotyped using Illumina Ovine SNP50K chip. Regions exhibiting a selection signal threshold of 5%, as well as PI analysis and haplotype statistical scanning gene data were annotated, and intersecting genes were identified as candidate genes. Through Fst and haplotype statistical analysis revealed the key gene and its vicinity's impact on fat deposition in sheep tails. Additionally, Fst and PI analysis uncovered genes related to high-altitude adaptation as well as those linked to animal growth and reproduction.Further GO and KEGG enrichment pathway analyses unveiled pathways associated with high-altitude adaptation such as negative regulation of peptidyl-tyrosine phosphorylation and xenobiotic metabolism processes.This investigation into the adaptability of Kirghiz sheep provides theoretical support and practical guidance for the conservation and genetic enhancement of Kirghiz sheep germplasm resources.

摘要

本研究的目的是分析具有相互冲突环境适应性的大规模绵羊群体中的环境遗传选择信号,旨在识别和分离与绵羊群体环境适应性相关的基因。吉尔吉斯羊全年栖息在高海拔环境中,表现出适应极端条件的能力。在本研究中,使用Illumina Ovine SNP50K芯片对42只吉尔吉斯羊、24只吉尔吉斯斯坦天山羊、189只策勒黑羊和160只中国美利奴羊进行了基因分型。对显示选择信号阈值为5%的区域以及PI分析和单倍型统计扫描基因数据进行了注释,并将相交基因鉴定为候选基因。通过Fst和单倍型统计分析揭示了关键基因及其附近区域对绵羊尾部脂肪沉积的影响。此外,Fst和PI分析还发现了与高海拔适应相关的基因以及与动物生长和繁殖相关的基因。进一步的GO和KEGG富集途径分析揭示了与高海拔适应相关的途径,如肽基酪氨酸磷酸化的负调控和外源物质代谢过程。这项对吉尔吉斯羊适应性的研究为吉尔吉斯羊种质资源的保护和遗传改良提供了理论支持和实践指导。

https://cdn.ncbi.nlm.nih.gov/pmc/blobs/5063/11371558/eb16918c8ca9/fgene-15-1432105-g004.jpg
https://cdn.ncbi.nlm.nih.gov/pmc/blobs/5063/11371558/f970f748c536/fgene-15-1432105-g001.jpg
https://cdn.ncbi.nlm.nih.gov/pmc/blobs/5063/11371558/5db1afaef83f/fgene-15-1432105-g002.jpg
https://cdn.ncbi.nlm.nih.gov/pmc/blobs/5063/11371558/8e35054b0e25/fgene-15-1432105-g003.jpg
https://cdn.ncbi.nlm.nih.gov/pmc/blobs/5063/11371558/eb16918c8ca9/fgene-15-1432105-g004.jpg
https://cdn.ncbi.nlm.nih.gov/pmc/blobs/5063/11371558/f970f748c536/fgene-15-1432105-g001.jpg
https://cdn.ncbi.nlm.nih.gov/pmc/blobs/5063/11371558/5db1afaef83f/fgene-15-1432105-g002.jpg
https://cdn.ncbi.nlm.nih.gov/pmc/blobs/5063/11371558/8e35054b0e25/fgene-15-1432105-g003.jpg
https://cdn.ncbi.nlm.nih.gov/pmc/blobs/5063/11371558/eb16918c8ca9/fgene-15-1432105-g004.jpg

相似文献

1
Genetic structure and selective sweeps in Kirghiz sheep using SNP50K bead chip.利用SNP50K芯片研究吉尔吉斯绵羊的遗传结构和选择性清除
Front Genet. 2024 Aug 21;15:1432105. doi: 10.3389/fgene.2024.1432105. eCollection 2024.
2
Population structure and selective signature of Kirghiz sheep by Illumina Ovine SNP50 BeadChip.利用 Illumina Ovine SNP50 BeadChip 研究吉尔吉斯绵羊的群体结构和选择特征。
PeerJ. 2024 Sep 19;12:e17980. doi: 10.7717/peerj.17980. eCollection 2024.
3
Analysis on the desert adaptability of indigenous sheep in the southern edge of Taklimakan Desert.浅析塔克拉玛干沙漠南缘地方绵羊的沙漠适应性
Sci Rep. 2022 Jul 18;12(1):12264. doi: 10.1038/s41598-022-15986-x.
4
Population structure and selection signal analysis of indigenous sheep from the southern edge of the Taklamakan Desert.塔克拉玛干沙漠南缘地方绵羊群体结构和选择信号分析。
BMC Genomics. 2024 Jul 9;25(1):681. doi: 10.1186/s12864-024-10581-y.
5
Genomic signatures of high-altitude adaptation in Ethiopian sheep populations.埃塞俄比亚绵羊群体高原适应的基因组特征
Genes Genomics. 2019 Aug;41(8):973-981. doi: 10.1007/s13258-019-00820-y. Epub 2019 May 22.
6
Whole-genome resequencing of Chinese indigenous sheep provides insight into the genetic basis underlying climate adaptation.对中国本土绵羊的全基因组重测序为深入了解气候适应的遗传基础提供了线索。
Genet Sel Evol. 2024 Apr 2;56(1):26. doi: 10.1186/s12711-024-00880-z.
7
Selective Sweeps Uncovering the Genetic Basis of Horn and Adaptability Traits on Fine-Wool Sheep in China.选择性清除揭示中国细毛羊角和适应性性状的遗传基础
Front Genet. 2021 Feb 23;12:604235. doi: 10.3389/fgene.2021.604235. eCollection 2021.
8
Analysis of selection signatures reveals important insights into the adaptability of high-altitude Indian sheep breed Changthangi.分析选择信号揭示了对高海拔印度绵羊品种昌塔尼适应性的重要认识。
Gene. 2021 Oct 5;799:145809. doi: 10.1016/j.gene.2021.145809. Epub 2021 Jul 2.
9
Comparative analysis of long noncoding RNA and mRNA expression provides insights into adaptation to hypoxia in Tibetan sheep.比较长非编码 RNA 和信使 RNA 表达的分析提供了对藏羊适应低氧环境的深入了解。
Sci Rep. 2022 Apr 21;12(1):6597. doi: 10.1038/s41598-022-08625-y.
10
Selection signature analysis and genome-wide divergence of South African Merino breeds from their founders.南非美利奴品种与其原始种群的选择特征分析及全基因组分化
Front Genet. 2023 Jan 4;13:932272. doi: 10.3389/fgene.2022.932272. eCollection 2022.

本文引用的文献

1
Whole Genome Resequencing Reveals Selection Signals Related to Wool Color in Sheep.全基因组重测序揭示了绵羊羊毛颜色相关的选择信号。
Animals (Basel). 2023 Oct 19;13(20):3265. doi: 10.3390/ani13203265.
2
FMO1 Promotes Nonalcoholic Fatty Liver Disease Progression by Regulating PPARα Activation and Inducing Ferroptosis.FMO1 通过调节 PPARα 激活和诱导铁死亡促进非酒精性脂肪性肝病进展。
Discov Med. 2023 Aug;35(177):612-622. doi: 10.24976/Discov.Med.202335177.60.
3
Drivers of plateau adaptability in cashmere goats revealed by genomic and transcriptomic analyses.
基因组和转录组分析揭示了绒山羊高原适应性的驱动因素。
BMC Genomics. 2023 Aug 1;24(1):428. doi: 10.1186/s12864-023-09333-1.
4
Genome-wide DNA methylation analysis reveals different methylation patterns in Chinese indigenous sheep with different type of tail.全基因组DNA甲基化分析揭示了不同尾型中国本土绵羊的不同甲基化模式。
Front Vet Sci. 2023 May 5;10:1125262. doi: 10.3389/fvets.2023.1125262. eCollection 2023.
5
geneHapR: an R package for gene haplotypic statistics and visualization.geneHapR:一个用于基因单体型统计和可视化的 R 包。
BMC Bioinformatics. 2023 May 15;24(1):199. doi: 10.1186/s12859-023-05318-9.
6
Aberrant expression of agouti signaling protein (ASIP) as a cause of monogenic severe childhood obesity.异常表达的刺鼠相关蛋白(ASIP)是单基因性严重儿童肥胖的一个病因。
Nat Metab. 2022 Dec;4(12):1697-1712. doi: 10.1038/s42255-022-00703-9. Epub 2022 Dec 19.
7
Genomic Analyses Reveal Association of ASIP with a Recurrently evolving Adaptive Color Pattern in Frogs.基因组分析揭示了 ASIP 与青蛙中反复进化的适应性颜色模式之间的关联。
Mol Biol Evol. 2022 Nov 3;39(11). doi: 10.1093/molbev/msac235.
8
Evolved reductions in body temperature and the metabolic costs of thermoregulation in deer mice native to high altitude.高海拔地区原产鹿鼠体温降低和体温调节代谢成本的进化减少。
Proc Biol Sci. 2022 Sep 28;289(1983):20221553. doi: 10.1098/rspb.2022.1553.
9
Analysis on the desert adaptability of indigenous sheep in the southern edge of Taklimakan Desert.浅析塔克拉玛干沙漠南缘地方绵羊的沙漠适应性
Sci Rep. 2022 Jul 18;12(1):12264. doi: 10.1038/s41598-022-15986-x.
10
Hitchhiking Mapping of Candidate Regions Associated with Fat Deposition in Iranian Thin and Fat Tail Sheep Breeds Suggests New Insights into Molecular Aspects of Fat Tail Selection.伊朗瘦尾与肥尾绵羊品种中与脂肪沉积相关候选区域的搭车映射为脂肪尾选择的分子层面提供了新见解。
Animals (Basel). 2022 May 31;12(11):1423. doi: 10.3390/ani12111423.