• 文献检索
  • 文档翻译
  • 深度研究
  • 学术资讯
  • Suppr Zotero 插件Zotero 插件
  • 邀请有礼
  • 套餐&价格
  • 历史记录
应用&插件
Suppr Zotero 插件Zotero 插件浏览器插件Mac 客户端Windows 客户端微信小程序
定价
高级版会员购买积分包购买API积分包
服务
文献检索文档翻译深度研究API 文档MCP 服务
关于我们
关于 Suppr公司介绍联系我们用户协议隐私条款
关注我们

Suppr 超能文献

核心技术专利:CN118964589B侵权必究
粤ICP备2023148730 号-1Suppr @ 2026

文献检索

告别复杂PubMed语法,用中文像聊天一样搜索,搜遍4000万医学文献。AI智能推荐,让科研检索更轻松。

立即免费搜索

文件翻译

保留排版,准确专业,支持PDF/Word/PPT等文件格式,支持 12+语言互译。

免费翻译文档

深度研究

AI帮你快速写综述,25分钟生成高质量综述,智能提取关键信息,辅助科研写作。

立即免费体验

外侧视前核神经元的不同群体通过雄性小鼠中不同的投射共同导致类似抑郁的行为。

Distinct populations of lateral preoptic nucleus neurons jointly contribute to depressive-like behaviors through divergent projections in male mice.

作者信息

Cao Zhiping, Yung Wing-Ho, Ke Ya

机构信息

School of Biomedical Sciences, Faculty of Medicine, The Chinese University of Hong Kong, Shatin, NT, 999077, Hong Kong, China.

Department of Neuroscience, Jockey Club College of Veterinary Medicine and Life Sciences, City University of Hong Kong, Kowloon Tong, Hong Kong, China.

出版信息

Neurobiol Stress. 2024 Aug 13;32:100667. doi: 10.1016/j.ynstr.2024.100667. eCollection 2024 Sep.

DOI:10.1016/j.ynstr.2024.100667
PMID:39233784
原文链接:https://pmc.ncbi.nlm.nih.gov/articles/PMC11372801/
Abstract

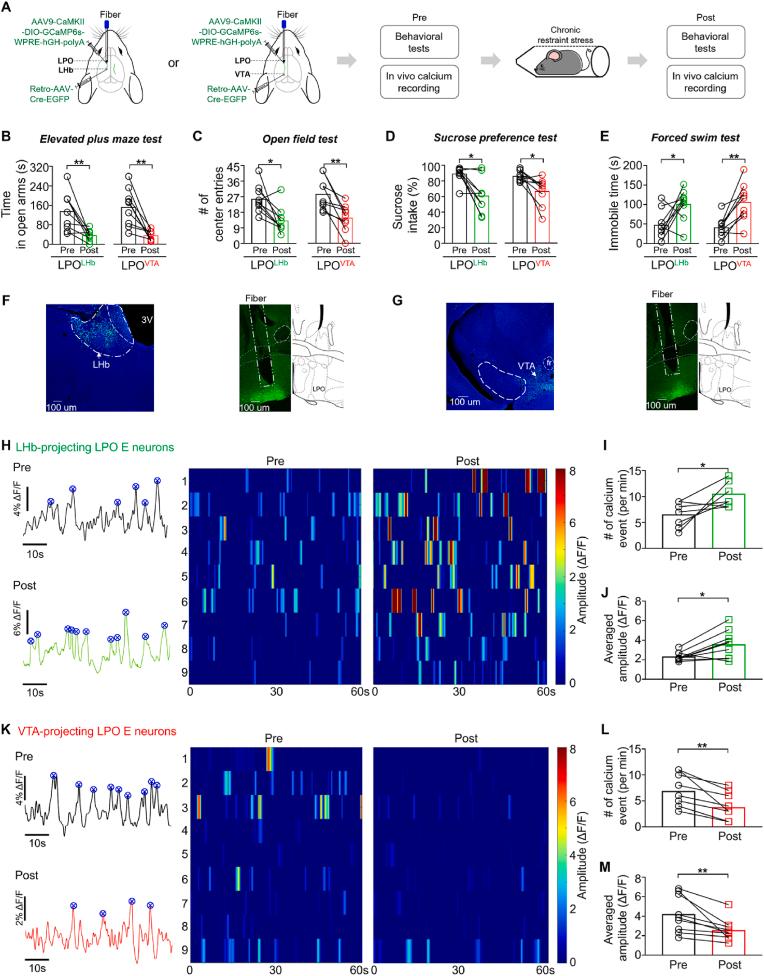
The lateral preoptic area (LPO) is a component of the hypothalamus involved in various physiological functions including sleep-wakefulness transition, thermoregulation, and water-salt balance. In this study, we discovered that distinct LPO excitatory neurons project separately to the aversive processing center lateral habenula (LHb) and the reward processing hub ventral tegmental area (VTA). Following chronic restraint stress (CRS), the LHb-projecting and VTA-projecting LPO neurons exhibited increased and decreased neuronal activities, respectively. Optogenetic activation of LHb-projecting LPO excitatory neurons and LPO excitatory neuronal terminals within LHb evoked aversion and avoidance behaviors, while activation of VTA-projecting LPO excitatory neurons and LPO excitatory neuronal terminals within VTA produced preference and exploratory behaviors in mice. Furthermore, either optogenetic inhibition of LHb-projecting LPO excitatory neurons or activation of VTA-projecting LPO excitatory neurons during CRS effectively prevented the development of depressive-like behaviors. Our study unveils, for the first-time, divergent pathways originating from LPO that regulate opposite affective states in mice and implicates that an imbalance of their activities could lead to depressive-like behaviors. These circuitries represent promising therapeutic targets to relieve emotional dysfunctions in neuropsychiatric disorders.

摘要

外侧视前区(LPO)是下丘脑的一个组成部分,参与多种生理功能,包括睡眠-觉醒转换、体温调节和水盐平衡。在本研究中,我们发现不同的LPO兴奋性神经元分别投射到厌恶处理中心外侧缰核(LHb)和奖赏处理枢纽腹侧被盖区(VTA)。在慢性束缚应激(CRS)后,投射到LHb和VTA的LPO神经元分别表现出神经元活动增加和减少。对投射到LHb的LPO兴奋性神经元以及LHb内的LPO兴奋性神经元终末进行光遗传学激活,会诱发厌恶和回避行为,而对投射到VTA的LPO兴奋性神经元以及VTA内的LPO兴奋性神经元终末进行激活,则会在小鼠中产生偏好和探索行为。此外,在CRS期间,对投射到LHb的LPO兴奋性神经元进行光遗传学抑制或对投射到VTA的LPO兴奋性神经元进行激活,均可有效预防抑郁样行为的发展。我们的研究首次揭示了源自LPO的不同通路,这些通路调节小鼠相反的情感状态,并表明它们活动的失衡可能导致抑郁样行为。这些神经回路是缓解神经精神疾病中情绪功能障碍的有前景的治疗靶点。

https://cdn.ncbi.nlm.nih.gov/pmc/blobs/0f48/11372801/840a96983472/gr5.jpg
https://cdn.ncbi.nlm.nih.gov/pmc/blobs/0f48/11372801/d27131bf78e9/gr1.jpg
https://cdn.ncbi.nlm.nih.gov/pmc/blobs/0f48/11372801/66d56ff88496/gr2.jpg
https://cdn.ncbi.nlm.nih.gov/pmc/blobs/0f48/11372801/564ae00253a2/gr3.jpg
https://cdn.ncbi.nlm.nih.gov/pmc/blobs/0f48/11372801/f2722b14c661/gr4.jpg
https://cdn.ncbi.nlm.nih.gov/pmc/blobs/0f48/11372801/840a96983472/gr5.jpg
https://cdn.ncbi.nlm.nih.gov/pmc/blobs/0f48/11372801/d27131bf78e9/gr1.jpg
https://cdn.ncbi.nlm.nih.gov/pmc/blobs/0f48/11372801/66d56ff88496/gr2.jpg
https://cdn.ncbi.nlm.nih.gov/pmc/blobs/0f48/11372801/564ae00253a2/gr3.jpg
https://cdn.ncbi.nlm.nih.gov/pmc/blobs/0f48/11372801/f2722b14c661/gr4.jpg
https://cdn.ncbi.nlm.nih.gov/pmc/blobs/0f48/11372801/840a96983472/gr5.jpg

相似文献

1
Distinct populations of lateral preoptic nucleus neurons jointly contribute to depressive-like behaviors through divergent projections in male mice.外侧视前核神经元的不同群体通过雄性小鼠中不同的投射共同导致类似抑郁的行为。
Neurobiol Stress. 2024 Aug 13;32:100667. doi: 10.1016/j.ynstr.2024.100667. eCollection 2024 Sep.
2
Optogenetic activation of the lateral habenula-ventral tegmental area circuit induces depression-like behavior in mice.光遗传学激活外侧缰核-腹侧被盖区环路可诱导小鼠出现抑郁样行为。
Eur Arch Psychiatry Clin Neurosci. 2024 Jun;274(4):867-878. doi: 10.1007/s00406-023-01743-2. Epub 2024 Jan 18.
3
The convergence of aversion and reward signals in individual neurons of the mice lateral habenula.小鼠外侧缰核中单个神经元中厌恶和奖励信号的汇聚。
Exp Neurol. 2021 May;339:113637. doi: 10.1016/j.expneurol.2021.113637. Epub 2021 Feb 5.
4
A diencephalic circuit in rats for opioid analgesia but not positive reinforcement.大鼠中用于阿片类药物镇痛而不是正性强化的间脑回路。
Nat Commun. 2022 Feb 9;13(1):764. doi: 10.1038/s41467-022-28332-6.
5
Chronic Social Defeat Stress Induces Pathway-Specific Adaptations at Lateral Habenula Neuronal Outputs.慢性社会挫败应激诱导外侧缰核神经元输出的通路特异性适应。
J Neurosci. 2024 Sep 25;44(39):e2082232024. doi: 10.1523/JNEUROSCI.2082-23.2024.
6
A glutamatergic projection from the lateral hypothalamus targets VTA-projecting neurons in the lateral habenula of the rat.外侧下丘脑的谷氨酸能投射投射到大鼠外侧缰核中投射到 VTA 的神经元。
Brain Res. 2013 Apr 24;1507:45-60. doi: 10.1016/j.brainres.2013.01.029. Epub 2013 Jan 21.
7
Role of glutamatergic projections from ventral tegmental area to lateral habenula in aversive conditioning.腹侧被盖区至外侧缰核的谷氨酸能投射在厌恶条件反射中的作用。
J Neurosci. 2014 Oct 15;34(42):13906-10. doi: 10.1523/JNEUROSCI.2029-14.2014.
8
Transcriptional and functional divergence in lateral hypothalamic glutamate neurons projecting to the lateral habenula and ventral tegmental area.外侧下丘脑谷氨酸能神经元投射到外侧缰核和腹侧被盖区的转录和功能分化。
Neuron. 2021 Dec 1;109(23):3823-3837.e6. doi: 10.1016/j.neuron.2021.09.020. Epub 2021 Oct 7.
9
Lateral Hypothalamic Area Glutamatergic Neurons and Their Projections to the Lateral Habenula Regulate Feeding and Reward.外侧下丘脑区谷氨酸能神经元及其向外侧缰核的投射调节进食与奖赏。
J Neurosci. 2016 Jan 13;36(2):302-11. doi: 10.1523/JNEUROSCI.1202-15.2016.
10
Lateral Preoptic Control of the Lateral Habenula through Convergent Glutamate and GABA Transmission.外侧视前区通过谷氨酸和 GABA 传递对外侧缰核的控制作用。
Cell Rep. 2017 Nov 14;21(7):1757-1769. doi: 10.1016/j.celrep.2017.10.066.

引用本文的文献

1
Input-output organization of the mouse BLA-projecting IL neurons.投射至小鼠基底外侧杏仁核的终纹床核神经元的输入-输出组织
Front Neurosci. 2025 Feb 19;19:1532078. doi: 10.3389/fnins.2025.1532078. eCollection 2025.

本文引用的文献

1
Lateral preoptic area glutamate neurons relay nociceptive information to the ventral tegmental area.外侧视前区谷氨酸能神经元将伤害性信息传递到腹侧被盖区。
Cell Rep. 2023 Sep 26;42(9):113029. doi: 10.1016/j.celrep.2023.113029. Epub 2023 Aug 24.
2
A glutamatergic DRN-VTA pathway modulates neuropathic pain and comorbid anhedonia-like behavior in mice.谷氨酸能 DRN-VTA 通路调节小鼠的神经性疼痛和共病快感缺失样行为。
Nat Commun. 2023 Aug 23;14(1):5124. doi: 10.1038/s41467-023-40860-3.
3
Ventral pallidal glutamatergic neurons regulate wakefulness and emotion through separated projections.
腹侧苍白球谷氨酸能神经元通过不同投射调节觉醒和情绪。
iScience. 2023 Aug 5;26(8):107385. doi: 10.1016/j.isci.2023.107385. eCollection 2023 Aug 18.
4
Multi-level variations of lateral habenula in depression: A comprehensive review of current evidence.抑郁症中外侧缰核的多层次变化:当前证据的综合综述
Front Psychiatry. 2022 Oct 28;13:1043846. doi: 10.3389/fpsyt.2022.1043846. eCollection 2022.
5
Ventral tegmental area integrity measured with high-resolution 7-Tesla MRI relates to motivation across depression and anxiety diagnoses.采用高分辨率 7 特斯拉 MRI 测量腹侧被盖区完整性与抑郁和焦虑诊断中的动机有关。
Neuroimage. 2022 Dec 1;264:119704. doi: 10.1016/j.neuroimage.2022.119704. Epub 2022 Oct 27.
6
Layer III pyramidal cells in the prefrontal cortex reveal morphological changes in subjects with depression, schizophrenia, and suicide.前额叶皮质的 III 层锥体神经元在抑郁症、精神分裂症和自杀患者中表现出形态学变化。
Transl Psychiatry. 2022 Sep 5;12(1):363. doi: 10.1038/s41398-022-02128-0.
7
The Amygdala and Depression: A Sober Reconsideration.杏仁核与抑郁症:一次清醒的重新审视
Am J Psychiatry. 2022 Jul;179(7):454-457. doi: 10.1176/appi.ajp.20220412.
8
Anatomy and Function of Ventral Tegmental Area Glutamate Neurons.腹侧被盖区谷氨酸能神经元的解剖结构和功能。
Front Neural Circuits. 2022 May 20;16:867053. doi: 10.3389/fncir.2022.867053. eCollection 2022.
9
NMDA Receptors in the Lateral Preoptic Hypothalamus Are Essential for Sustaining NREM and REM Sleep.外侧视前下丘脑的 NMDA 受体对于维持非快速动眼睡眠和快速动眼睡眠是必需的。
J Neurosci. 2022 Jul 6;42(27):5389-5409. doi: 10.1523/JNEUROSCI.0350-21.2022. Epub 2022 Jun 1.
10
Dysregulation of adult hippocampal neuroplasticity in major depression: pathogenesis and therapeutic implications.重度抑郁症中成年海马神经可塑性的失调:发病机制与治疗意义。
Mol Psychiatry. 2022 Jun;27(6):2689-2699. doi: 10.1038/s41380-022-01520-y. Epub 2022 Mar 30.