• 文献检索
  • 文档翻译
  • 深度研究
  • 学术资讯
  • Suppr Zotero 插件Zotero 插件
  • 邀请有礼
  • 套餐&价格
  • 历史记录
应用&插件
Suppr Zotero 插件Zotero 插件浏览器插件Mac 客户端Windows 客户端微信小程序
定价
高级版会员购买积分包购买API积分包
服务
文献检索文档翻译深度研究API 文档MCP 服务
关于我们
关于 Suppr公司介绍联系我们用户协议隐私条款
关注我们

Suppr 超能文献

核心技术专利:CN118964589B侵权必究
粤ICP备2023148730 号-1Suppr @ 2026

文献检索

告别复杂PubMed语法,用中文像聊天一样搜索,搜遍4000万医学文献。AI智能推荐,让科研检索更轻松。

立即免费搜索

文件翻译

保留排版,准确专业,支持PDF/Word/PPT等文件格式,支持 12+语言互译。

免费翻译文档

深度研究

AI帮你快速写综述,25分钟生成高质量综述,智能提取关键信息,辅助科研写作。

立即免费体验

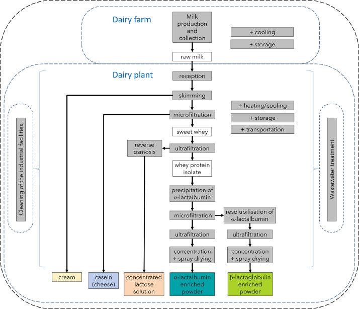
一个工业规模的牛奶分离过程的生命周期清单和生命周期影响评估数据集,该过程产生5种副产品:奶油、酪蛋白、乳糖以及两种富含α-乳白蛋白或β-乳球蛋白的乳清蛋白成分。

Life cycle inventory and life cycle impact assessment datasets of an industrial-scale milk fractionation process generating 5 co-products: Cream, casein, lactose and two whey-protein ingredients enriched in α-lactalbumin or β-lactoglobulin.

作者信息

Guyomarc'h Fanny, Héquet Félicie, Le Féon Samuel, Leconte Nadine, Garnier-Lambrouin Fabienne, Auberger Julie, Malnoë Caroline, Pénicaud Caroline, Gésan-Guiziou Geneviève

机构信息

INRAE-Institut Agro, UMR 1253 Science et Technologie du Lait et de l'Œuf (STLO), Rennes, France.

Université Paris-Saclay, INRAE, AgroParisTech, UMR SayFood, 91120 Palaiseau, France.

出版信息

Data Brief. 2024 Jun 26;55:110676. doi: 10.1016/j.dib.2024.110676. eCollection 2024 Aug.

DOI:10.1016/j.dib.2024.110676
PMID:39234060
原文链接:https://pmc.ncbi.nlm.nih.gov/articles/PMC11372388/
Abstract

Food plays a significant role in the environmental impacts of human activities. However, many agro-industrial processes are multi-product systems and their impacts need to be distributed between the different co-products in order to properly address two major issues: (1) prevention of food spoilage and food losses and (2) the eco-design of food systems, from processing up to recommendations for changes in Western diets. As a culturally and nutritionally central component of most human diets, milk is critical because processing is a preservation issue and most dairy products follow from separations, thereby generating co-products. Life Cycle Assessment (LCA) is a reference and standard method that allows quantification of the potential environmental impacts of a manufactured product throughout its life cycle. Application of the method requires foreground information on the system considered, as well as input and output flows that feed and exit the system. This data paper provides data related to the fractionation of milk into cream, casein, lactose and two whey protein ingredients at industrial scale, using up-to-date technologies used in French dairy factories in years 2000-2010s. Cleaning is included. Transcription of these input and output flows into a selection of processes in the Agribalyse 3.0.1 and Ecoinvent 3.8 databases is also provided. Application of the LCA method in its attributional approach leaves methodological choices up to the practitioner, such as subdivision of the system, allocation of the environmental burden where subdivision is not applied or not possible, and aggregation of the impacts. Therefore, this data paper also provides the allocation factors that are necessary to apply mass, dry matter, protein or economic allocation at every separation operation throughout the processing itinerary. Using the characterization method EF 3.0, this data paper provides the potential environmental impacts of the 5 co-products obtained with an initial input of 600 tons of raw milk, i.e., 63 tons of cream, 183 tons of wet casein, 90 tons of lactose, 1.7 ton of dried β-lactoglobulin and 0.3 ton of dried α-lactalbumin. The respective shares of the 5 co-products are calculated for each allocation rule. Finally, this data paper provides the potential environmental impacts for the manufacture of 1 kg of α-lactalbumin enriched ingredient, as the co-product with the longest process itinerary, with details of all intermediate input contributions as well as two possible aggregation rules: by step or by input type. The dataset participates in providing often confidential industrial-scale LCI data to the public. It will be helpful for the eco-design of future itineraries. In particular, it contributes to taking the fate of the co-products into account when using LCA for such eco-design.

摘要
https://cdn.ncbi.nlm.nih.gov/pmc/blobs/48b9/11372388/8ab5d478213e/gr1.jpg
https://cdn.ncbi.nlm.nih.gov/pmc/blobs/48b9/11372388/8ab5d478213e/gr1.jpg
https://cdn.ncbi.nlm.nih.gov/pmc/blobs/48b9/11372388/8ab5d478213e/gr1.jpg

食物在人类活动对环境的影响中起着重要作用。然而,许多农业工业过程是多产品系统,其影响需要在不同的副产品之间进行分配,以便妥善解决两个主要问题:(1)防止食物变质和食物损失;(2)从加工到对西方饮食变化的建议,进行食物系统的生态设计。作为大多数人类饮食中在文化和营养方面的核心组成部分,牛奶至关重要,因为加工是一个保存问题,并且大多数乳制品都来自分离过程,从而产生副产品。生命周期评估(LCA)是一种参考和标准方法,它能够量化制成品在其整个生命周期内潜在的环境影响。该方法的应用需要有关所考虑系统的前景信息,以及进出该系统的输入和输出流。本数据文件提供了与在工业规模下将牛奶分离为奶油、酪蛋白、乳糖和两种乳清蛋白成分相关的数据,采用了2000 - 2010年代法国乳制品厂使用的最新技术。还包括清洗过程。同时还提供了将这些输入和输出流转录到Agribalyse 3.0.1和Ecoinvent 3.8数据库中的一系列过程。生命周期评估方法在其归因方法中的应用让从业者自行做出方法选择,例如系统细分、在未应用或无法应用细分时环境负担的分配以及影响的汇总。因此,本数据文件还提供了在整个加工行程中的每个分离操作中应用质量、干物质、蛋白质或经济分配所需的分配因子。使用EF 3.0特征化方法,本数据文件提供了以600吨原料奶为初始输入得到的5种副产品的潜在环境影响,即63吨奶油、183吨湿酪蛋白、90吨乳糖、1.7吨干燥的β - 乳球蛋白和0.3吨干燥的α - 乳白蛋白。针对每种分配规则计算了这5种副产品各自的份额。最后,本数据文件提供了制造1千克富含α - 乳白蛋白成分(作为加工行程最长的副产品)的潜在环境影响,详细列出了所有中间输入贡献以及两种可能的汇总规则:按步骤或按输入类型。该数据集有助于向公众提供通常保密的工业规模生命周期清单数据。它将有助于未来行程的生态设计。特别是,当使用生命周期评估进行此类生态设计时,它有助于考虑副产品的去向。

相似文献

1
Life cycle inventory and life cycle impact assessment datasets of an industrial-scale milk fractionation process generating 5 co-products: Cream, casein, lactose and two whey-protein ingredients enriched in α-lactalbumin or β-lactoglobulin.一个工业规模的牛奶分离过程的生命周期清单和生命周期影响评估数据集,该过程产生5种副产品:奶油、酪蛋白、乳糖以及两种富含α-乳白蛋白或β-乳球蛋白的乳清蛋白成分。
Data Brief. 2024 Jun 26;55:110676. doi: 10.1016/j.dib.2024.110676. eCollection 2024 Aug.
2
Dataset about the Life Cycle Assessment of new fermented food products mixing cow milk and pea protein sources.关于混合牛奶和豌豆蛋白来源的新型发酵食品生命周期评估的数据集。
Data Brief. 2023 May 24;48:109263. doi: 10.1016/j.dib.2023.109263. eCollection 2023 Jun.
3
Life cycle inventory and life cycle impact assessment datasets of PDO Feta production in Stymfalia region, Greece.希腊斯廷法利亚地区PDO菲达奶酪生产的生命周期清单和生命周期影响评估数据集。
Data Brief. 2023 May 7;48:109207. doi: 10.1016/j.dib.2023.109207. eCollection 2023 Jun.
4
Life cycle inventory and assessment data for quantifying the environmental impacts of a wide range of food products belonging to the same food category: A case study of 80 pizzas representatives of the French retail market.用于量化同一食品类别中多种食品环境影响的生命周期清单和评估数据:以法国零售市场80种披萨为例的研究。
Data Brief. 2022 Feb 13;41:107950. doi: 10.1016/j.dib.2022.107950. eCollection 2022 Apr.
5
Data on the Life Cycle Assessment of pizzas cooked and consumed at home taking into account the variability of consumer practices.考虑到消费者行为的变异性,关于在家烹饪和食用披萨的生命周期评估数据。
Data Brief. 2023 Apr 12;48:109143. doi: 10.1016/j.dib.2023.109143. eCollection 2023 Jun.
6
The Minderoo-Monaco Commission on Plastics and Human Health.美诺集团-摩纳哥基金会塑料与人体健康委员会
Ann Glob Health. 2023 Mar 21;89(1):23. doi: 10.5334/aogh.4056. eCollection 2023.
7
Data related to the life cycle assessment of 44 artisanally produced french protected designation of origin (PDO) cheeses.与44种手工制作的法国原产地保护认证(PDO)奶酪的生命周期评估相关的数据。
Data Brief. 2022 Jun 22;43:108403. doi: 10.1016/j.dib.2022.108403. eCollection 2022 Aug.
8
Life cycle assessment data of French organic agricultural products.法国有机农产品的生命周期评估数据。
Data Brief. 2021 Sep 9;38:107356. doi: 10.1016/j.dib.2021.107356. eCollection 2021 Oct.
9
Datasets for the environmental assessment of an apple value chain including fresh fruits, juice and applesauce from an organic low-input production farm.来自一个有机低投入生产农场的苹果价值链环境评估数据集,包括新鲜水果、果汁和苹果酱。
Data Brief. 2023 Nov 19;51:109824. doi: 10.1016/j.dib.2023.109824. eCollection 2023 Dec.
10
Folic acid supplementation and malaria susceptibility and severity among people taking antifolate antimalarial drugs in endemic areas.在流行地区,服用抗叶酸抗疟药物的人群中,叶酸补充剂与疟疾易感性和严重程度的关系。
Cochrane Database Syst Rev. 2022 Feb 1;2(2022):CD014217. doi: 10.1002/14651858.CD014217.

引用本文的文献

1
Life cycle inventories and life cycle impact assessment datasets of a classic processing route for the manufacture of infant milk formula powder and of a low-heat alternative route involving the substitution of pasteurization by microfiltration.婴儿配方奶粉经典加工路线以及采用微滤替代巴氏杀菌的低热替代路线的生命周期清单和生命周期影响评估数据集。
Data Brief. 2025 Jul 17;61:111892. doi: 10.1016/j.dib.2025.111892. eCollection 2025 Aug.
2
Revealing the nutritious treasures: an extensive investigation of health benefits of cultured dairy foods.揭示营养宝藏:对发酵乳制品健康益处的广泛调查
Arch Microbiol. 2024 Dec 9;207(1):12. doi: 10.1007/s00203-024-04210-1.

本文引用的文献

1
Invited review: Environmental impacts of dairy processing and products: a review.邀请评论:乳制品加工和产品的环境影响:综述。
J Dairy Sci. 2011 Sep;94(9):4243-54. doi: 10.3168/jds.2010-3955.