Suppr超能文献

雌马酚通过促进 TRIM21 介导的 ANXA2 泛素化来发挥对绒毛膜癌细胞的抗肿瘤作用。

Equol exerts anti-tumor effects on choriocarcinoma cells by promoting TRIM21-mediated ubiquitination of ANXA2.

机构信息

Department of Obstetrics and Gynecology, Shengjing Hospital of China Medical University, 36 Sanhao Street, Heping District, Shenyang, 110004, Liaoning, China.

出版信息

Biol Direct. 2024 Sep 6;19(1):78. doi: 10.1186/s13062-024-00519-5.

Abstract

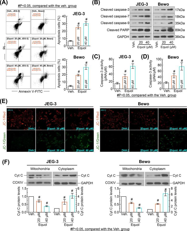
Choriocarcinoma is a malignant cancer that belongs to gestational trophoblastic neoplasia (GTN). Herein, serum metabolomic analysis was performed on 29 GTN patients and 30 healthy individuals to characterize the metabolic variations during GTN progression. Ultimately 24 differential metabolites (DMs) were identified, of which, Equol was down-regulated in GTN patients, whose VIP score is the 3rd highest among the 24 DMs. As an intestinal metabolite of daidzein, the anticancer potential of Equol has been demonstrated in multiple cancers, but not choriocarcinoma. Hence, human choriocarcinoma cell lines JEG-3 and Bewo were used and JEG-3-derived subcutaneous xenograft models were developed to assess the effect of Equol on choriocarcinoma. The results suggested that Equol treatment effectively suppressed choriocarcinoma cell proliferation, induced cell apoptosis, and reduced tumorigenesis. Label-free quantitative proteomics showed that 136 proteins were significantly affected by Equol and 20 proteins were enriched in Gene Ontology terms linked to protein degradation. Tripartite motif containing 21 (TRIM21), a E3 ubiquitin ligase, was up-regulated by Equol. Equol-induced effects on choriocarcinoma cells could be reversed by TRIM21 inhibition. Annexin A2 (ANXA2) interacted with TRIM21 and its ubiquitination was modulated by TRIM21. We found that TRIM21 was responsible for proteasome-mediated degradation of ANXA2 induced by Equol, and the inhibitory effects of Equol on the malignant behaviors of choriocarcinoma cells were realized by TRIM21-mediated down-regulation of ANXA2. Moreover, β-catenin activation was inhibited by Equol, which also depended on TRIM21-mediated down-regulation of ANXA2. Taken together, Equol may be a novel candidate for the treatment for choriocarcinoma.

摘要

绒癌是一种恶性肿瘤,属于妊娠滋养细胞肿瘤(GTN)。在此,对 29 例 GTN 患者和 30 例健康个体进行了血清代谢组学分析,以描绘 GTN 进展过程中的代谢变化。最终确定了 24 个差异代谢物(DMs),其中,雌马酚在 GTN 患者中下调,其 VIP 评分在 24 个 DMs 中排名第三。作为大豆苷元的肠道代谢物,雌马酚在多种癌症中表现出抗癌潜力,但在绒癌中没有。因此,使用人绒癌细胞系 JEG-3 和 Bewo 并建立 JEG-3 衍生的皮下异种移植模型来评估雌马酚对绒癌的影响。结果表明,雌马酚处理可有效抑制绒癌细胞增殖,诱导细胞凋亡,并降低肿瘤发生。无标记定量蛋白质组学显示,136 种蛋白质受雌马酚显著影响,20 种蛋白质富集在与蛋白质降解相关的基因本体论术语中。三结构域蛋白 21(TRIM21),一种 E3 泛素连接酶,被雌马酚上调。TRIM21 抑制可逆转雌马酚对绒癌细胞的作用。膜联蛋白 A2(ANXA2)与 TRIM21 相互作用,其泛素化受 TRIM21 调节。我们发现,TRIM21 负责雌马酚诱导的 ANXA2 的蛋白酶体介导降解,并且雌马酚通过 TRIM21 介导的 ANXA2 下调来实现对绒癌细胞恶性行为的抑制作用。此外,β-连环蛋白的激活被雌马酚抑制,这也依赖于 TRIM21 介导的 ANXA2 下调。总之,雌马酚可能是绒癌治疗的一种新候选药物。

https://cdn.ncbi.nlm.nih.gov/pmc/blobs/8c68/11378480/167fae3b3814/13062_2024_519_Fig1_HTML.jpg

文献检索

告别复杂PubMed语法,用中文像聊天一样搜索,搜遍4000万医学文献。AI智能推荐,让科研检索更轻松。

立即免费搜索

文件翻译

保留排版,准确专业,支持PDF/Word/PPT等文件格式,支持 12+语言互译。

免费翻译文档

深度研究

AI帮你快速写综述,25分钟生成高质量综述,智能提取关键信息,辅助科研写作。

立即免费体验