Cancer Institute, Xuzhou Medical University, 209 Tongshan Road, Jiangsu Province, 221004, Xuzhou, China.
Center of Clinical Oncology, the Affiliated Hospital of Xuzhou Medical University, Jiangsu, Xuzhou, China.
J Exp Clin Cancer Res. 2023 Jan 25;42(1):34. doi: 10.1186/s13046-022-02583-z.
Metabolic reprogramming is a hallmark of various cancers. Targeting metabolic processes is a very attractive treatment for cancer. Renal cell carcinoma (RCC) is a type of metabolic disease, and the lipidomic profile of RCC is significantly altered compared with that of healthy tissue. However, the molecular mechanism underlying lipid metabolism regulation in RCC is not clear.
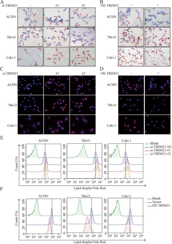
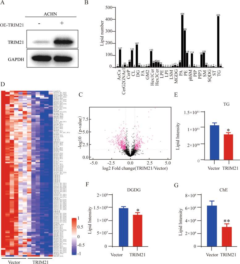
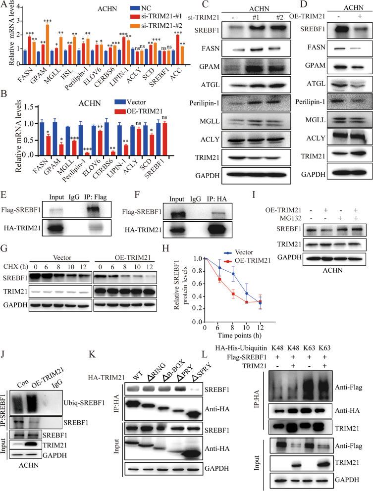
The XF long-chain fatty acid oxidative stress test kits were used to assess the dependence on long-chain fatty acids and mitochondrial function after knockdown TRIM21 in RCC cells. The effect of TRIM21 on the lipid content in RCC cells was determined by metabolomics analysis, Oil Red O staining, and cellular Nile red staining. qRT-PCR and western blot were used to explore the relationship between TRIM21 and lipogenesis, and then the key molecule sterol regulatory element binding transcription factor 1 (SREBF1) was identified to interact with TRIM21 by immunoprecipitation, which was also identified in an orthotopic model. Subsequently, the relevance and clinical significance of TRIM21 and SREBF1 were analyzed by The Cancer Genome Atlas (TCGA) database, and 239 tissues were collected from RCC patients.
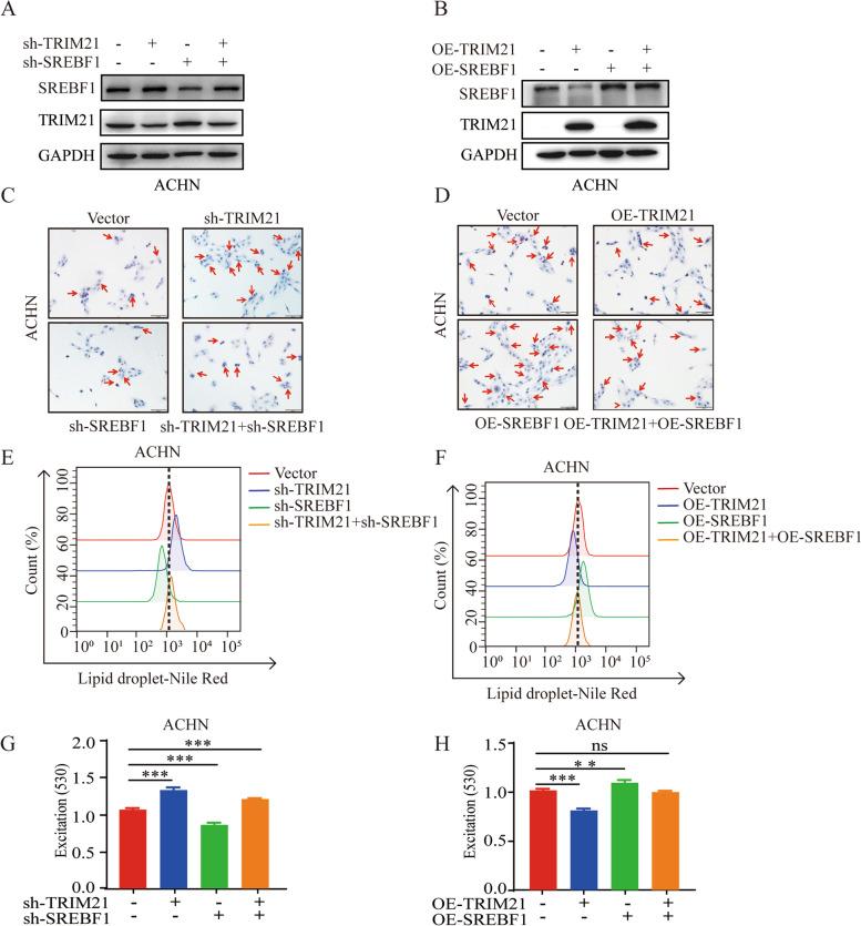
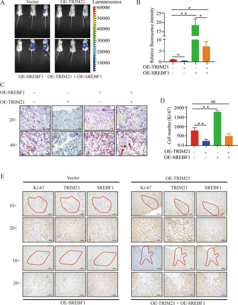
TRIM21 silencing attenuated the dependence of RCC cells on fatty acids, and enhanced lipid accumulation in RCC cells. TRIM21 overexpression significantly decreased lipid contents by decreasing the expression of lipogenic enzymes via ubiquitination-mediated degradation of SREBF1. SREBF1 is critical for TRIM21-mediated lipogenesis inhibition in vitro and in vivo. Moreover, TRIM21 expression is negatively correlated with SREBF1 expression, and TRIM21-SREBF1 is a reliable combinational biomarker for RCC prognosis.
The findings from this study reveal a novel pathway through which TRIM21 inhibits the lipid metabolism process of RCC and shed light on the development of targeted metabolic treatment and prognosis diagnosis of RCC.
代谢重编程是各种癌症的一个标志。针对代谢过程是治疗癌症的一种极具吸引力的方法。肾细胞癌(RCC)是一种代谢疾病,与健康组织相比,RCC 的脂质组谱发生了显著改变。然而,RCC 中脂质代谢调控的分子机制尚不清楚。
使用 XF 长链脂肪酸氧化应激测试试剂盒评估敲低 RCC 细胞中的 TRIM21 后对长链脂肪酸的依赖性和线粒体功能。通过代谢组学分析、油红 O 染色和细胞尼罗红染色来确定 TRIM21 对 RCC 细胞中脂质含量的影响。qRT-PCR 和 Western blot 用于探索 TRIM21 与脂生成的关系,然后通过免疫沉淀鉴定出关键分子固醇调节元件结合转录因子 1(SREBF1)与 TRIM21 相互作用,该作用也在原位模型中得到了验证。随后,通过癌症基因组图谱(TCGA)数据库分析 TRIM21 和 SREBF1 的相关性和临床意义,并从 RCC 患者中收集了 239 个组织。
TRIM21 沉默减弱了 RCC 细胞对脂肪酸的依赖性,并增强了 RCC 细胞中的脂质积累。TRIM21 过表达通过泛素化介导的 SREBF1 降解显著降低了脂质含量,从而降低了脂生成酶的表达。SREBF1 对于 TRIM21 介导的体外和体内脂生成抑制至关重要。此外,TRIM21 的表达与 SREBF1 的表达呈负相关,TRIM21-SREBF1 是 RCC 预后的可靠组合生物标志物。
本研究揭示了 TRIM21 抑制 RCC 脂质代谢过程的新途径,为开发针对代谢的治疗方法和 RCC 预后诊断提供了思路。