Suppr超能文献

骨桥蛋白缺乏通过增强 NF-κB 信号转导招募巨噬细胞并激活 NLRP3 炎性体促进软骨终板退变。

Osteopontin deficiency promotes cartilaginous endplate degeneration by enhancing the NF-κB signaling to recruit macrophages and activate the NLRP3 inflammasome.

机构信息

Department of Orthopedics, Xinqiao Hospital, Army Medical University, Chongqing, China.

Experimental Center of Basic Medicine, College of Basic Medical Sciences, Army Medical University, Chongqing, China.

出版信息

Bone Res. 2024 Sep 6;12(1):53. doi: 10.1038/s41413-024-00355-3.

Abstract

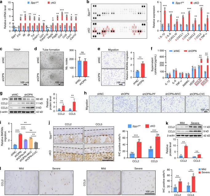
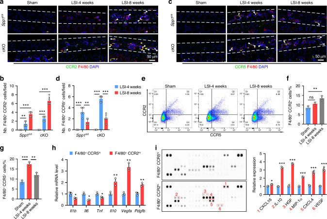
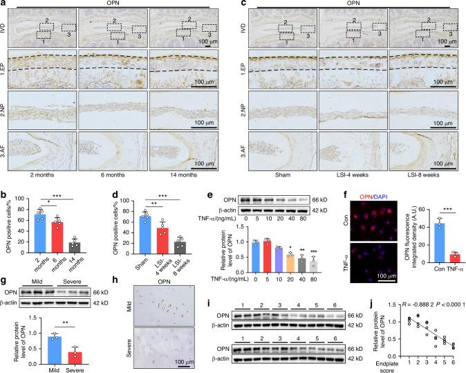
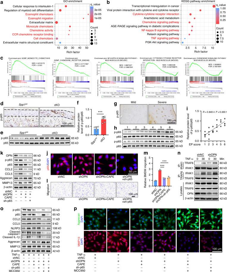
Intervertebral disc degeneration (IDD) is a major cause of discogenic pain, and is attributed to the dysfunction of nucleus pulposus, annulus fibrosus, and cartilaginous endplate (CEP). Osteopontin (OPN), a glycoprotein, is highly expressed in the CEP. However, little is known on how OPN regulates CEP homeostasis and degeneration, contributing to the pathogenesis of IDD. Here, we investigate the roles of OPN in CEP degeneration in a mouse IDD model induced by lumbar spine instability and its impact on the degeneration of endplate chondrocytes (EPCs) under pathological conditions. OPN is mainly expressed in the CEP and decreases with degeneration in mice and human patients with severe IDD. Conditional Spp1 knockout in EPCs of adult mice enhances age-related CEP degeneration and accelerates CEP remodeling during IDD. Mechanistically, OPN deficiency increases CCL2 and CCL5 production in EPCs to recruit macrophages and enhances the activation of NLRP3 inflammasome and NF-κB signaling by facilitating assembly of IRAK1-TRAF6 complex, deteriorating CEP degeneration in a spatiotemporal pattern. More importantly, pharmacological inhibition of the NF-κB/NLRP3 axis attenuates CEP degeneration in OPN-deficient IDD mice. Overall, this study highlights the importance of OPN in maintaining CEP and disc homeostasis, and proposes a promising therapeutic strategy for IDD by targeting the NF-κB/NLRP3 axis.

摘要

椎间盘退变(IDD)是引起椎间盘源性疼痛的主要原因,与髓核、纤维环和软骨终板(CEP)功能障碍有关。骨桥蛋白(OPN)是一种糖蛋白,在 CEP 中高度表达。然而,OPN 如何调节 CEP 稳态和退变,从而导致 IDD 的发病机制知之甚少。在这里,我们研究了 OPN 在由腰椎不稳引起的小鼠 IDD 模型中对 CEP 退变的作用及其在病理条件下对终板软骨细胞(EPC)退变的影响。OPN 主要在 CEP 中表达,并随着小鼠和严重 IDD 患者的退变而减少。成年小鼠 EPC 中 Spp1 的条件性敲除增强了与年龄相关的 CEP 退变,并加速了 IDD 期间的 CEP 重塑。在机制上,OPN 缺乏会增加 EPC 中 CCL2 和 CCL5 的产生,从而招募巨噬细胞,并通过促进 IRAK1-TRAF6 复合物的组装,增强 NLRP3 炎性体和 NF-κB 信号的激活,以时空模式恶化 CEP 退变。更重要的是,NF-κB/NLRP3 轴的药理学抑制可减轻 OPN 缺陷型 IDD 小鼠的 CEP 退变。总的来说,这项研究强调了 OPN 在维持 CEP 和椎间盘稳态中的重要性,并通过靶向 NF-κB/NLRP3 轴为 IDD 提出了一种有前途的治疗策略。

https://cdn.ncbi.nlm.nih.gov/pmc/blobs/2876/11379908/50412139274d/41413_2024_355_Fig1_HTML.jpg

文献检索

告别复杂PubMed语法,用中文像聊天一样搜索,搜遍4000万医学文献。AI智能推荐,让科研检索更轻松。

立即免费搜索

文件翻译

保留排版,准确专业,支持PDF/Word/PPT等文件格式,支持 12+语言互译。

免费翻译文档

深度研究

AI帮你快速写综述,25分钟生成高质量综述,智能提取关键信息,辅助科研写作。

立即免费体验