College of Biological Sciences, China Agricultural University, Beijing, China.
Tsinghua Institute of Multidisciplinary Biomedical Research, Tsinghua University, Beijing, 100084, China.
EMBO J. 2024 Oct;43(20):4472-4491. doi: 10.1038/s44318-024-00223-0. Epub 2024 Sep 6.
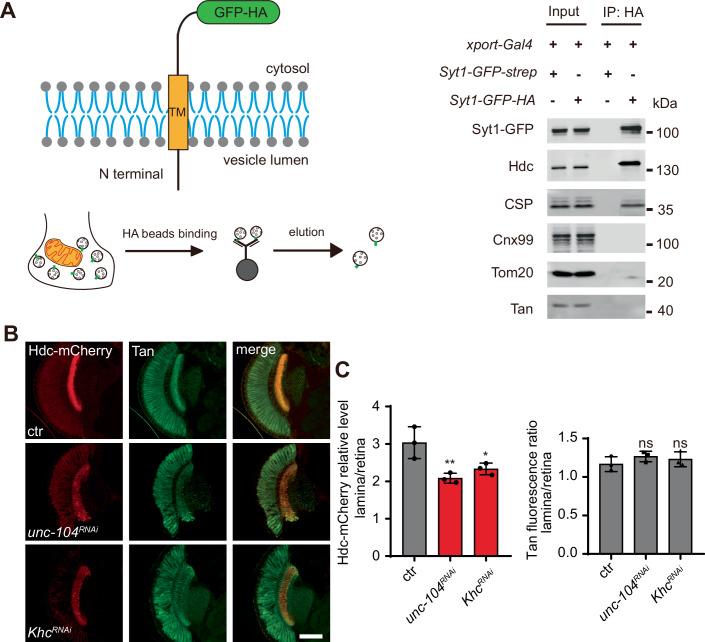
Monoamine neurotransmitters generated by de novo synthesis are rapidly transported and stored into synaptic vesicles at axon terminals. This transport is essential both for sustaining synaptic transmission and for limiting the toxic effects of monoamines. Here, synthesis of the monoamine histamine by histidine decarboxylase (HDC) and subsequent loading of histamine into synaptic vesicles are shown to be physically and functionally coupled within Drosophila photoreceptor terminals. This process requires HDC anchoring to synaptic vesicles via interactions with N-ethylmaleimide-sensitive fusion protein 1 (NSF1). Disassociating HDC from synaptic vesicles disrupts visual synaptic transmission and causes somatic accumulation of histamine, which leads to retinal degeneration. We further identified a proteasome degradation system mediated by the E3 ubiquitin ligase, purity of essence (POE), which clears mislocalized HDC from the soma, thus eliminating the cytotoxic effects of histamine. Taken together, our results reveal a dual mechanism for translocation and degradation of HDC that ensures restriction of histamine synthesis to axonal terminals and at the same time rapid loading into synaptic vesicles. This is crucial for sustaining neurotransmission and protecting against cytotoxic monoamines.
新合成的单胺神经递质迅速被转运并储存到轴突末梢的突触小泡中。这种转运对于维持突触传递和限制单胺的毒性作用都是必不可少的。在这里,组氨酸脱羧酶(HDC)合成的单胺组胺以及随后将组胺装载到突触小泡中,被证明在果蝇光感受器末端在物理和功能上是耦联的。这个过程需要 HDC 通过与 N-乙基马来酰亚胺敏感融合蛋白 1(NSF1)的相互作用锚定在突触小泡上。将 HDC 从突触小泡上分离会破坏视觉突触传递,并导致组胺在体细胞中的积累,从而导致视网膜变性。我们进一步鉴定了一个由 E3 泛素连接酶纯度的本质(POE)介导的蛋白酶体降解系统,该系统可以将定位错误的 HDC 从体细胞中清除,从而消除组胺的细胞毒性作用。总之,我们的研究结果揭示了 HDC 易位和降解的双重机制,该机制确保了组胺的合成被限制在轴突末梢,同时也能迅速装载到突触小泡中。这对于维持神经递质传递和防止细胞毒性单胺类物质非常重要。