Suppr超能文献

天然黄酮衍生的酶模拟物DHKNase平衡活性氧的双刃剑功能用于伤口愈合和炎症性肠病治疗。

Natural Flavonoid-Derived Enzyme Mimics DHKNase Balance the Two-Edged Reactive Oxygen Species Function for Wound Healing and Inflammatory Bowel Disease Therapy.

作者信息

Feng Guangfu, Zhang Huaizu, Liu Huipeng, Zhang Xiaoyan, Jiang Hongmei, Liao Sijie, Luo Xingyu, Yao Hao, Xiang Bo, Liu Shiyu, Zhang Jiali, Zhang Jiaheng, Fang Jun

机构信息

School of Bioscience and Biotechnology, Hunan Agricultural University, Changsha, Hunan 410128, P.R. China.

College of Life Science, Shihezi University, Shihezi, Xinjiang 832003, P.R. China.

出版信息

Research (Wash D C). 2024 Sep 9;7:0464. doi: 10.34133/research.0464. eCollection 2024.

Abstract

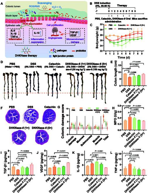
Rational regulation of reactive oxygen species (ROS) plays a vital importance in maintaining homeostasis of living biological systems. For ROS-related pathologies, chemotherapy technology derived from metal nanomaterials currently occupies a pivotal position. However, they suffer from inherent issues such as complicated synthesis, batch-to-batch variability, high cost, and potential biological toxicity caused by metal elements. Here, we reported for the first time that dual-action 3,5-dihydroxy-1-ketonaphthalene-structured small-molecule enzyme imitator (DHKNase) exhibited 2-edged ROS regulation, catering to the execution of physiology-beneficial ROS destiny among diverse pathologies in living systems. Based on this, DHKNase is validated to enable remarkable therapeutic effects in 2 classic disease models, including the pathogen-infected wound-healing model and the dextran sulfate sodium (DSS)-caused inflammatory bowel disease (IBD). This work provides a guiding landmark for developing novel natural small-molecule enzyme imitator and significantly expands their application potential in the biomedical field.

摘要

活性氧(ROS)的合理调控对于维持生物系统的内稳态至关重要。对于与ROS相关的病理学,源自金属纳米材料的化疗技术目前占据着关键地位。然而,它们存在一些固有问题,如合成复杂、批次间差异、成本高以及金属元素导致的潜在生物毒性。在此,我们首次报道双功能3,5-二羟基-1-萘酮结构的小分子酶模拟物(DHKNase)表现出双向ROS调控,适应于在生物系统的多种病理状态下实现有益生理的ROS命运。基于此,DHKNase在两种经典疾病模型中被验证具有显著的治疗效果,包括病原体感染的伤口愈合模型和葡聚糖硫酸钠(DSS)引起的炎症性肠病(IBD)。这项工作为开发新型天然小分子酶模拟物提供了一个指导性的里程碑,并显著扩展了它们在生物医学领域的应用潜力。

https://cdn.ncbi.nlm.nih.gov/pmc/blobs/4d90/11381673/e4dc72b8e2b3/research.0464.fig.001.jpg

文献检索

告别复杂PubMed语法,用中文像聊天一样搜索,搜遍4000万医学文献。AI智能推荐,让科研检索更轻松。

立即免费搜索

文件翻译

保留排版,准确专业,支持PDF/Word/PPT等文件格式,支持 12+语言互译。

免费翻译文档

深度研究

AI帮你快速写综述,25分钟生成高质量综述,智能提取关键信息,辅助科研写作。

立即免费体验