Suppr超能文献

生活质量与健康素养、社会支持和老年脑卒中幸存者韧性之间的关系:结构方程模型。

The relationships between quality of life with health literacy, social support and resilience in older stroke survivors: A structural equation model.

机构信息

Department of Nursing, Bishan Hospital of Chongqing (Bishan Hospital of Chongqing Medical University), Chongqing, China.

Department of Nursing, Chongqing Emergency Medical Center, Chongqing, China.

出版信息

Nurs Open. 2024 Sep;11(9):e70020. doi: 10.1002/nop2.70020.

Abstract

AIM

To the determinants and the underlying mechanism of health literacy, social support, and resilience on the health-related quality of life (HRQoL) among older stroke survivors.

DESIGN

A cross-sectional design was applied at four comprehensive hospitals in Chongqing via convenience sampling from January 2020 to June 2021.

METHODS

Health literacy, social support, and resilience were designed as independent variables, and HRQoL was measured as a dependent variable. Structural equation modelling with the bootstrap method was used to test the hypotheses.

RESULTS

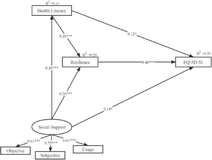
The theoretically derived model exhibited a good fit (χ/df ratio = 2.830, GFI = 0.987, CFI = 0.978, RMSEA = 0.066). Health literacy (β = 0.12, p < 0.05) and social support (β = 0.14, p < 0.05) directly affect HRQoL. Resilience (β = 0.40, p < 0.01) also mediated the relationship between health literacy, social support, and HRQoL. The three variables explaining 29.0% of HRQoL variance.

PATIENT OR PUBLIC CONTRIBUTION

There was no direct patient or public involvement in the design, conduct, or reporting of this study. Participants were recruited through convenience sampling from four comprehensive hospitals in Chongqing, and their perspectives or contributions were not explicitly sought. The study focused on examining the determinants and underlying mechanism of health literacy, social support, and resilience on the health-related quality of life among older stroke survivors. Nonetheless, the findings of this research may inform the development of interventions aimed at improving the health-related quality of life in post-stroke older patients.

摘要

目的

探讨健康素养、社会支持和韧性对老年脑卒中幸存者健康相关生活质量(HRQoL)的决定因素和潜在机制。

设计

本研究采用便利抽样法,于 2020 年 1 月至 2021 年 6 月在重庆的 4 所综合医院进行了横断面设计。

方法

将健康素养、社会支持和韧性设计为自变量,将 HRQoL 作为因变量。采用结构方程模型和 Bootstrap 方法检验假设。

结果

理论推导模型拟合度良好(χ/df 比值=2.830,GFI=0.987,CFI=0.978,RMSEA=0.066)。健康素养(β=0.12,p<0.05)和社会支持(β=0.14,p<0.05)直接影响 HRQoL。韧性(β=0.40,p<0.01)也在健康素养、社会支持和 HRQoL 之间起中介作用。这三个变量解释了 29.0%的 HRQoL 方差。

患者或公众参与

本研究的设计、实施或报告没有直接涉及患者或公众。参与者通过便利抽样从重庆的 4 所综合医院招募,并未明确征求他们的观点或意见。本研究重点考察了健康素养、社会支持和韧性对老年脑卒中幸存者健康相关生活质量的决定因素和潜在机制。然而,本研究的发现可能为旨在改善脑卒中后老年患者健康相关生活质量的干预措施提供参考。

https://cdn.ncbi.nlm.nih.gov/pmc/blobs/8cea/11389827/beb798dd2f76/NOP2-11-e70020-g001.jpg

文献AI研究员

20分钟写一篇综述,助力文献阅读效率提升50倍。

立即体验

用中文搜PubMed

大模型驱动的PubMed中文搜索引擎

马上搜索

文档翻译

学术文献翻译模型,支持多种主流文档格式。

立即体验