• 文献检索
  • 文档翻译
  • 深度研究
  • 学术资讯
  • Suppr Zotero 插件Zotero 插件
  • 邀请有礼
  • 套餐&价格
  • 历史记录
应用&插件
Suppr Zotero 插件Zotero 插件浏览器插件Mac 客户端Windows 客户端微信小程序
定价
高级版会员购买积分包购买API积分包
服务
文献检索文档翻译深度研究API 文档MCP 服务
关于我们
关于 Suppr公司介绍联系我们用户协议隐私条款
关注我们

Suppr 超能文献

核心技术专利:CN118964589B侵权必究
粤ICP备2023148730 号-1Suppr @ 2026

文献检索

告别复杂PubMed语法,用中文像聊天一样搜索,搜遍4000万医学文献。AI智能推荐,让科研检索更轻松。

立即免费搜索

文件翻译

保留排版,准确专业,支持PDF/Word/PPT等文件格式,支持 12+语言互译。

免费翻译文档

深度研究

AI帮你快速写综述,25分钟生成高质量综述,智能提取关键信息,辅助科研写作。

立即免费体验

鉴定调控多年生芽休眠的关键信号网络。 (注:原英文文本不完整,句末的“in.”后面应有具体内容)

Identification of a key signaling network regulating perennating bud dormancy in .

作者信息

Hong Jeoungeui, Han Soeun, Geem Kyoung Rok, Bae Wonsil, Kim Jiyong, Jee Moo-Geun, Lee Jung-Woo, Kim Jang-Uk, Lee Gisuk, Joo Youngsung, Shim Donghwan, Ryu Hojin

机构信息

Department of Biology, Chungbuk National University, Cheongju, Republic of Korea.

Department of Herbal Crop Research, National Institute of Horticultural and Herbal Science, Rural Development Administration, Eumseong, Republic of Korea.

出版信息

J Ginseng Res. 2024 Sep;48(5):511-519. doi: 10.1016/j.jgr.2024.04.004. Epub 2024 Apr 23.

DOI:10.1016/j.jgr.2024.04.004
PMID:39263311
原文链接:https://pmc.ncbi.nlm.nih.gov/articles/PMC11385393/
Abstract

BACKGROUND

The cycle of seasonal dormancy of perennating buds is an essential adaptation of perennial plants to unfavorable winter conditions. Plant hormones are key regulators of this critical biological process, which is intricately connected with diverse internal and external factors. Recently, global warming has increased the frequency of aberrant temperature events that negatively affect the dormancy cycle of perennials. Although many studies have been conducted on the perennating organs of , the molecular aspects of bud dormancy in this species remain largely unknown.

METHODS

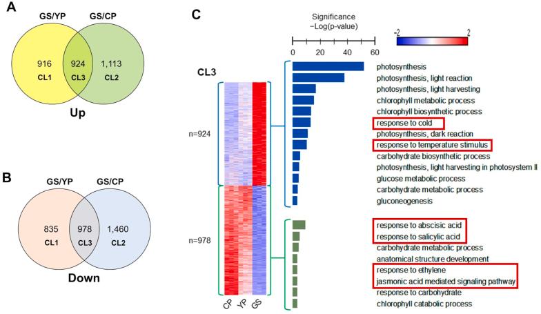
In this study, the molecular physiological responses of three cultivars with different dormancy break phenotypes in the spring were dissected using comparative genome-wide RNA-seq and network analyses. These analyses identified a key role for abscisic acid (ABA) activity in the regulation of bud dormancy. Gene set enrichment analysis revealed that a transcriptional network comprising stress-related hormone responses made a major contribution to the maintenance of dormancy.

RESULTS

Increased expression levels of cold response and photosynthesis-related genes were associated with the transition from dormancy to active growth in perennating buds. Finally, the expression patterns of genes encoding ABA transporters, receptors (s/s), 2Cs (s), and s were highly correlated with different dormancy states in three cultivars.

CONCLUSION

This study provides evidence that ABA and stress signaling outputs are intricately connected with a key signaling network to regulate bud dormancy under seasonal conditions in the perennial plant .

摘要

背景

多年生芽的季节性休眠周期是多年生植物适应不利冬季条件的重要适应性特征。植物激素是这一关键生物学过程的关键调节因子,该过程与多种内部和外部因素复杂地联系在一起。近年来,全球变暖增加了异常温度事件的频率,这些事件对多年生植物的休眠周期产生负面影响。尽管已经对[物种名称]的多年生器官进行了许多研究,但该物种芽休眠的分子方面仍然很大程度上未知。

方法

在本研究中,利用比较全基因组RNA测序和网络分析,剖析了三个在春季具有不同休眠打破表型的[品种名称]品种的分子生理反应。这些分析确定了脱落酸(ABA)活性在芽休眠调节中的关键作用。基因集富集分析表明,一个包含与应激相关的激素反应的转录网络对休眠的维持起主要作用。

结果

与寒冷反应和光合作用相关基因表达水平的增加与多年生芽从休眠到活跃生长的转变有关。最后,编码ABA转运蛋白、受体(s/s)、2C蛋白(s)和[蛋白名称]的基因的表达模式与三个[品种名称]品种的不同休眠状态高度相关。

结论

本研究提供了证据,表明ABA和应激信号输出与一个关键信号网络复杂地联系在一起,以在多年生植物[物种名称]的季节性条件下调节芽休眠。

https://cdn.ncbi.nlm.nih.gov/pmc/blobs/564e/11385393/4d47e55fe1b3/gr5.jpg
https://cdn.ncbi.nlm.nih.gov/pmc/blobs/564e/11385393/b95fc7d0b53d/ga1.jpg
https://cdn.ncbi.nlm.nih.gov/pmc/blobs/564e/11385393/0f0a4896c902/gr1.jpg
https://cdn.ncbi.nlm.nih.gov/pmc/blobs/564e/11385393/d3f215efabcd/gr2.jpg
https://cdn.ncbi.nlm.nih.gov/pmc/blobs/564e/11385393/2e12a1e72efb/gr3.jpg
https://cdn.ncbi.nlm.nih.gov/pmc/blobs/564e/11385393/c0c8872f3911/gr4.jpg
https://cdn.ncbi.nlm.nih.gov/pmc/blobs/564e/11385393/4d47e55fe1b3/gr5.jpg
https://cdn.ncbi.nlm.nih.gov/pmc/blobs/564e/11385393/b95fc7d0b53d/ga1.jpg
https://cdn.ncbi.nlm.nih.gov/pmc/blobs/564e/11385393/0f0a4896c902/gr1.jpg
https://cdn.ncbi.nlm.nih.gov/pmc/blobs/564e/11385393/d3f215efabcd/gr2.jpg
https://cdn.ncbi.nlm.nih.gov/pmc/blobs/564e/11385393/2e12a1e72efb/gr3.jpg
https://cdn.ncbi.nlm.nih.gov/pmc/blobs/564e/11385393/c0c8872f3911/gr4.jpg
https://cdn.ncbi.nlm.nih.gov/pmc/blobs/564e/11385393/4d47e55fe1b3/gr5.jpg

相似文献

1
Identification of a key signaling network regulating perennating bud dormancy in .鉴定调控多年生芽休眠的关键信号网络。 (注:原英文文本不完整,句末的“in.”后面应有具体内容)
J Ginseng Res. 2024 Sep;48(5):511-519. doi: 10.1016/j.jgr.2024.04.004. Epub 2024 Apr 23.
2
H3K4me3 plays a key role in establishing permissive chromatin states during bud dormancy and bud break in apple.H3K4me3 在苹果芽休眠和芽萌发过程中建立许可性染色质状态方面发挥着关键作用。
Plant J. 2022 Aug;111(4):1015-1031. doi: 10.1111/tpj.15868. Epub 2022 Jul 1.
3
Recovery from bud disappearance explains prolonged dormancy in Cleistes bifaria (Orchidaceae).芽缺失的恢复解释了Cleistes bifaria(兰科)的长时间休眠。
Am J Bot. 2011 Feb;98(2):326-30. doi: 10.3732/ajb.1000262. Epub 2011 Jan 25.
4
Differential expression of gibberellin- and abscisic acid-related genes implies their roles in the bud activity-dormancy transition of tea plants.赤霉素和脱落酸相关基因的差异表达表明它们在茶树芽休眠-活动转变中的作用。
Plant Cell Rep. 2018 Mar;37(3):425-441. doi: 10.1007/s00299-017-2238-5. Epub 2017 Dec 6.
5
Transcriptomic and Metabolomic Research on the Germination Process of Overwintering Buds.越冬芽萌发过程的转录组学和代谢组学研究
Plants (Basel). 2024 Apr 8;13(7):1041. doi: 10.3390/plants13071041.
6
Abscisic acid-induced transcription factor PsMYB306 negatively regulates tree peony bud dormancy release.脱落酸诱导的转录因子 PsMYB306 负调控牡丹芽休眠的释放。
Plant Physiol. 2024 Mar 29;194(4):2449-2471. doi: 10.1093/plphys/kiae014.
7
A tree peony RING-H2 finger protein, PsATL33, plays an essential role in cold-induced bud dormancy release by regulating gibberellin content.一种牡丹RING-H2手指蛋白PsATL33通过调节赤霉素含量在低温诱导的芽休眠解除中起重要作用。
Front Plant Sci. 2024 Jun 3;15:1395530. doi: 10.3389/fpls.2024.1395530. eCollection 2024.
8
Expression of ABA Metabolism-Related Genes Suggests Similarities and Differences Between Seed Dormancy and Bud Dormancy of Peach (Prunus persica).脱落酸代谢相关基因的表达揭示了桃(Prunus persica)种子休眠与芽休眠之间的异同。
Front Plant Sci. 2016 Jan 11;6:1248. doi: 10.3389/fpls.2015.01248. eCollection 2015.
9
Comparative RNA-seq based transcriptomic analysis of bud dormancy in grape.基于RNA测序的葡萄芽休眠转录组比较分析
BMC Plant Biol. 2017 Jan 19;17(1):18. doi: 10.1186/s12870-016-0960-8.
10
From bud formation to flowering: transcriptomic state defines the cherry developmental phases of sweet cherry bud dormancy.从芽形成到开花:转录组状态定义了甜樱桃芽休眠的樱桃发育阶段。
BMC Genomics. 2019 Dec 12;20(1):974. doi: 10.1186/s12864-019-6348-z.

引用本文的文献

1
Role of Carrot ( L.) Storage Roots in Drought Stress Adaptation: Hormonal Regulation and Metabolite Accumulation.胡萝卜(L.)贮藏根在干旱胁迫适应中的作用:激素调节与代谢物积累
Metabolites. 2025 Jan 16;15(1):56. doi: 10.3390/metabo15010056.

本文引用的文献

1
Exogenous gibberellic acid shortening after-ripening process and promoting seed germination in a medicinal plant Panax notoginseng.外源赤霉素缩短后熟过程并促进药用植物三七种子萌发。
BMC Plant Biol. 2023 Feb 1;23(1):67. doi: 10.1186/s12870-023-04084-3.
2
Prolonged Exposure to High Temperature Inhibits Shoot Primary and Root Secondary Growth in .高温长时间处理抑制 的茎初生和根次生生长。
Int J Mol Sci. 2022 Oct 1;23(19):11647. doi: 10.3390/ijms231911647.
3
Ontogeny-dependent effects of elevated CO and watering frequency on interaction between Aristolochia contorta and its herbivores.
一氧化碳浓度升高和浇水频率对马兜铃与其食草动物之间相互作用的个体发育依赖性影响。
Sci Total Environ. 2022 Sep 10;838(Pt 2):156065. doi: 10.1016/j.scitotenv.2022.156065. Epub 2022 May 19.
4
ABA and Bud Dormancy in Perennials: Current Knowledge and Future Perspective.多年生植物中的 ABA 和芽休眠:当前知识和未来展望。
Genes (Basel). 2021 Oct 18;12(10):1635. doi: 10.3390/genes12101635.
5
Gibberellin Signaling Promotes the Secondary Growth of Storage Roots in .赤霉素信号促进. 块茎的次生生长。
Int J Mol Sci. 2021 Aug 13;22(16):8694. doi: 10.3390/ijms22168694.
6
Phenological growth stages of Korean ginseng () according to the extended BBCH scale.根据扩展的BBCH量表确定的高丽参物候生长阶段。
J Ginseng Res. 2021 Jul;45(4):527-534. doi: 10.1016/j.jgr.2020.12.006. Epub 2020 Dec 31.
7
Pith-specific lignification in Nicotiana attenuata as a defense against a stem-boring herbivore.烟草中髓特异性木质化作为对蛀茎食草动物的防御机制。
New Phytol. 2021 Oct;232(1):332-344. doi: 10.1111/nph.17583. Epub 2021 Jul 22.
8
Posttranslational regulation of multiple clock-related transcription factors triggers cold-inducible gene expression in .多个与时钟相关的转录因子的翻译后调控触发. 中的冷诱导基因表达。
Proc Natl Acad Sci U S A. 2021 Mar 9;118(10). doi: 10.1073/pnas.2021048118.
9
Antagonistic regulation of the gibberellic acid response during stem growth in rice.在水稻茎生长过程中赤霉素反应的拮抗调控。
Nature. 2020 Aug;584(7819):109-114. doi: 10.1038/s41586-020-2501-8. Epub 2020 Jul 15.
10
Delay of Germination-1 (DOG1): A Key to Understanding Seed Dormancy.萌发延迟-1(DOG1):理解种子休眠的关键
Plants (Basel). 2020 Apr 9;9(4):480. doi: 10.3390/plants9040480.