Suppr超能文献

TAK1 通过胰腺癌相关成纤维细胞表型转化促进免疫抑制性肿瘤微环境。

TAK1 Promotes an Immunosuppressive Tumor Microenvironment through Cancer-Associated Fibroblast Phenotypic Conversion in Pancreatic Ductal Adenocarcinoma.

机构信息

Department of Surgery and Oncology, Graduate School of Medical Sciences, Kyushu University, Fukuoka, Japan.

Department of Advanced Medical Initiatives, Graduate School of Medical Sciences, Kyushu University, Fukuoka, Japan.

出版信息

Clin Cancer Res. 2024 Nov 15;30(22):5138-5153. doi: 10.1158/1078-0432.CCR-24-1004.

Abstract

PURPOSE

We aim to clarify the precise function of TGFβ1-activated kinase 1 (TAK1) in cancer-associated fibroblasts (CAF) within human pancreatic ductal adenocarcinoma (PDAC) by investigating its role in cytokine-mediated signaling pathways.

EXPERIMENTAL DESIGN

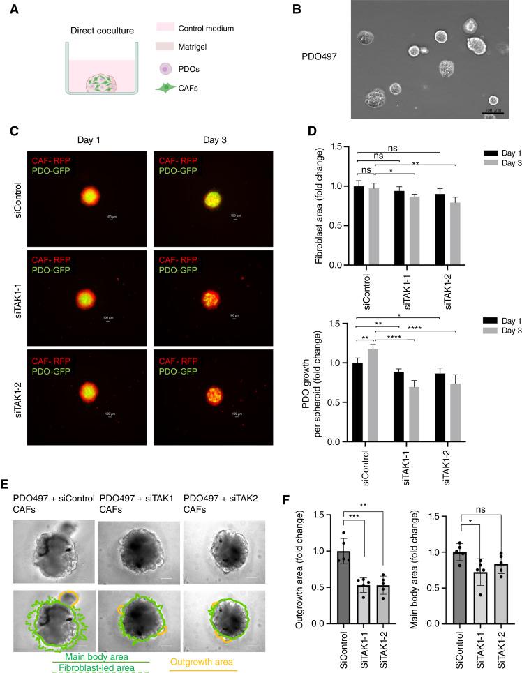
The expression of TAK1 in pancreatic cancer was confirmed by The Cancer Genome Atlas data and human pancreatic cancer specimens. CAFs from freshly resected PDAC specimens were cultured and used in a three-dimensional model for direct and indirect coculture with PDAC tumors to investigate TAK1 function. Additionally, organoids from [LSL-KrasG12D/+, LSL-Trp53R172H/+, Pdx1-Cre (KPC)] mice were mixed with CAFs and injected subcutaneously into C57BL/6 mice to explore in vivo functional interactions of TAK1.

RESULTS

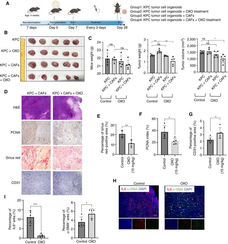
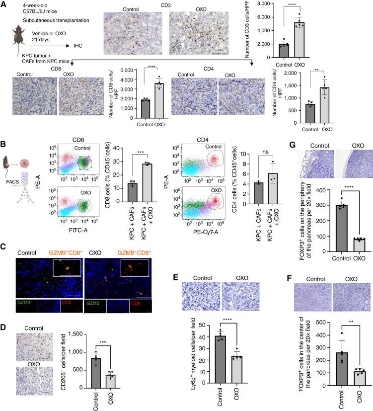
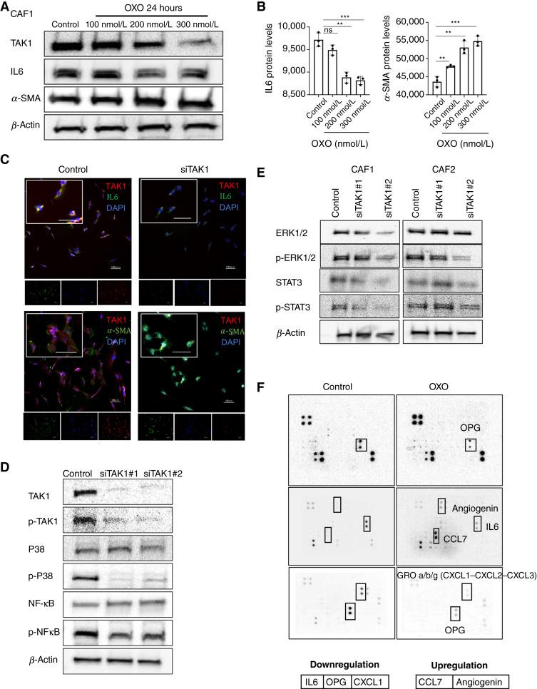
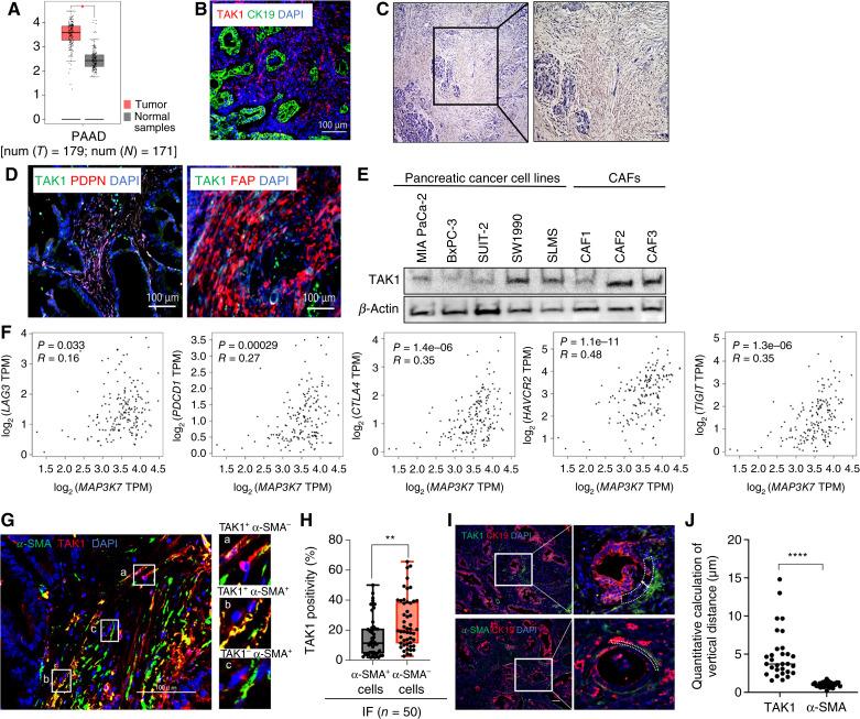
The Cancer Genome Atlas data revealed significant upregulation of TAK1 in PDAC, associating with a positive correlation with the T-cell exhaustion signature. Knockdown of TAK1 in CAFs decreased the inflammatory CAF signature and increased the myofibroblastic CAF signature both in vitro and in vivo. The absence of TAK1 hindered CAF proliferation, blocked several inflammatory factors via multiple pathways associated with immunosuppression, and hindered epithelial-mesenchymal transition and outgrowth in vitro in spheroid cocultures with PDAC cells. Additionally, TAK1 inhibitor restrained tumor growth, increased CD4+ and CD8+ T-cell abundance, and reduced immunosuppressive cells present in vivo.

CONCLUSIONS

Blocking the TAK1+ CAF phenotype leads to the conversion of protumorigenic CAFs to antitumorigenic CAFs. This highlights TAK1 as a potential therapeutic target, particularly in CAFs, and represents a novel avenue for combined immunotherapy in PDAC.

摘要

目的

通过研究 TGFβ1 激活激酶 1(TAK1)在细胞因子介导的信号通路中的作用,阐明其在人类胰腺导管腺癌(PDAC)中癌相关成纤维细胞(CAF)中的确切功能。

实验设计

通过癌症基因组图谱数据和人类胰腺癌细胞标本证实了 TAK1 在胰腺癌中的表达。从新鲜切除的 PDAC 标本中培养 CAF,并将其用于与 PDAC 肿瘤进行直接和间接共培养的三维模型中,以研究 TAK1 功能。此外,将来自 [LSL-KrasG12D/+, LSL-Trp53R172H/+, Pdx1-Cre (KPC)] 小鼠的类器官与 CAF 混合,并皮下注射到 C57BL/6 小鼠中,以探索 TAK1 在体内的功能相互作用。

结果

癌症基因组图谱数据显示 TAK1 在 PDAC 中显著上调,与 T 细胞耗竭特征呈正相关。在 CAF 中敲低 TAK1 可减少炎症性 CAF 特征,并增加肌成纤维性 CAF 特征,无论是在体外还是体内。缺乏 TAK1 会阻碍 CAF 的增殖,通过与免疫抑制相关的多条途径阻断几种炎症因子,并阻碍体外 PDAC 细胞球体共培养中的上皮-间充质转化和生长。此外,TAK1 抑制剂可抑制肿瘤生长,增加 CD4+和 CD8+T 细胞的丰度,并减少体内存在的免疫抑制细胞。

结论

阻断 TAK1+CAF 表型会导致促肿瘤性 CAF 向抗肿瘤性 CAF 的转化。这凸显了 TAK1 作为一种潜在的治疗靶点,特别是在 CAF 中,代表了 PDAC 中联合免疫治疗的新途径。

https://cdn.ncbi.nlm.nih.gov/pmc/blobs/34df/11565170/16e4bde47d06/ccr-24-1004_f1.jpg

文献检索

告别复杂PubMed语法,用中文像聊天一样搜索,搜遍4000万医学文献。AI智能推荐,让科研检索更轻松。

立即免费搜索

文件翻译

保留排版,准确专业,支持PDF/Word/PPT等文件格式,支持 12+语言互译。

免费翻译文档

深度研究

AI帮你快速写综述,25分钟生成高质量综述,智能提取关键信息,辅助科研写作。

立即免费体验